客户质量反馈责任追溯制度.docx

上传人:p** 文档编号:232084 上传时间:2023-04-18 格式:DOCX 页数:2 大小:17.71KB
下载 相关 举报
客户质量反馈责任追溯制度.docx_第1页
第1页 / 共2页
客户质量反馈责任追溯制度.docx_第2页
第2页 / 共2页
亲,该文档总共2页,全部预览完了,如果喜欢就下载吧!
资源描述

《客户质量反馈责任追溯制度.docx》由会员分享,可在线阅读,更多相关《客户质量反馈责任追溯制度.docx(2页珍藏版)》请在第壹文秘上搜索。

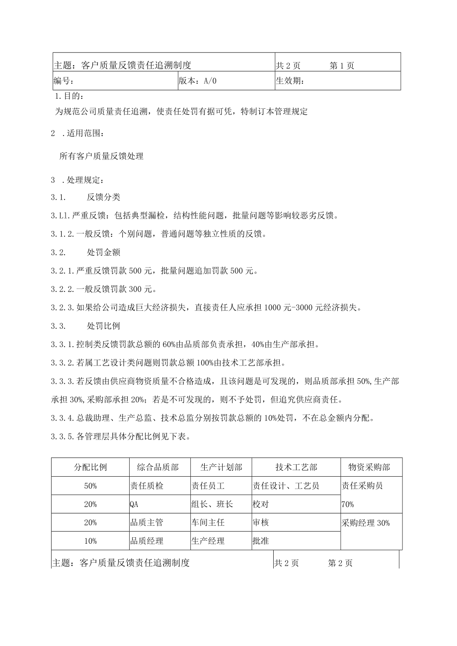
1、主题:客户质量反馈责任追溯制度共2页第1页编号:版本:A/0生效期:1.目的:为规范公司质量责任追溯,使责任处罚有据可凭,特制订本管理规定2 .适用范围:所有客户质量反馈处理3 .处理规定:3.1. 反馈分类3.Ll.严重反馈:包括典型漏检,结构性能问题,批量问题等影响较恶劣反馈。3.1.2.一般反馈:个别问题,普通问题等独立性质的反馈。3.2.处罚金额3.2.1.严重反馈罚款500元,批量问题追加罚款500元。3.2.2.一般反馈罚款300元。3.2.3.如果给公司造成巨大经济损失,直接责任人应承担1000元-3000元经济损失。3.3.处罚比例3.3.1.控制类反馈罚款总额的60%由品质部

2、负责承担,40%由生产部承担。3.3.2.若属工艺设计类问题则罚款总额100%由技术工艺部承担。3.3.3.若反馈由供应商物资质量不合格造成,且该问题是可发现的,则品质部承担50%,生产部承担30%,采购部承担20%;若是不可发现的,则不予处罚,但追究供应商责任。3.3.4.总裁助理、生产总监、技术总监分别按罚款总额的10%处罚,不在总金额内分配。3.3.5.各管理层具体分配比例见下表。分配比例综合品质部生产计划部技术工艺部物资采购部50%责任质检责任员工责任设计、工艺员责任采购员70%20%QA组长、班长校对20%品质主管车间主任审核采购经理30%10%品质经理生产经理批准主题:客户质量反馈

3、责任追溯制度共2页第2页编号:版本:A/0生效期:3.3.6.特殊情况根据事实分析,公司领导可另行决策追溯责任者。3.4.责任落实3.4.1.总裁助理牵头,成立责任确认小组,负责反馈的定性及部门责任划分,并对最终处罚审核。综合品质部根据认定事实出具处罚通报,总裁助理以上级别签审生效。3.4.2.各部门负责本部门具体责任人落实。3.4.3.若不能落实具体责任人,则由上一级管理人承担其下属责任。3.4.4.一般责任调查与落实工作务必在5个工作日内上交到综合品质部;特殊情况不得超过1075天。到期无反馈,则由综合品质部按本规定分配。3.4.5.试用期内造成的问题反馈,责任人只承担50%罚款,另外50%由其上一级管理者承担。3.4.6.责任人岗位工资部分不予扣罚,若处罚金额超出责任人当月绩效,则超出部分在下月工资中继续扣罚,直至扣罚金额全额完成。3.5.本规定解释权属综合品质部及公司决策层,根据本规定作出的处罚不接收投诉。

展开阅读全文
相关资源
猜你喜欢
相关搜索

当前位置:首页 > 管理/人力资源 > 质量管理

copyright@ 2008-2023 1wenmi网站版权所有

经营许可证编号:宁ICP备2022001189号-1

本站为文档C2C交易模式,即用户上传的文档直接被用户下载,本站只是中间服务平台,本站所有文档下载所得的收益归上传人(含作者)所有。第壹文秘仅提供信息存储空间,仅对用户上传内容的表现方式做保护处理,对上载内容本身不做任何修改或编辑。若文档所含内容侵犯了您的版权或隐私,请立即通知第壹文秘网,我们立即给予删除!