库存管理分类法.docx

上传人:p** 文档编号:235718 上传时间:2023-04-18 格式:DOCX 页数:6 大小:21.05KB
下载 相关 举报
库存管理分类法.docx_第1页
第1页 / 共6页
库存管理分类法.docx_第2页
第2页 / 共6页
库存管理分类法.docx_第3页
第3页 / 共6页
库存管理分类法.docx_第4页
第4页 / 共6页
库存管理分类法.docx_第5页
第5页 / 共6页
库存管理分类法.docx_第6页
第6页 / 共6页
亲,该文档总共6页,全部预览完了,如果喜欢就下载吧!
资源描述

《库存管理分类法.docx》由会员分享,可在线阅读,更多相关《库存管理分类法.docx(6页珍藏版)》请在第壹文秘上搜索。

1、库存管理分类法1、库存管理分类方法要对库存进行有效的经管和控制,首先要对存货进行分类。常用的存货分类方法有ABC分类法和CVA分类法。1)ABC分类法。ABC分类法又称重点经管法或ABC分析法。它是一种从名目众多、错综复杂的客观事物或经济现象中,通过分析,找出主次,分类排队,并根据其不同情况分别加以经管的方法。该方法是根据巴雷特曲线所揭示的关键的少数和次要的多数的规律在经管中加以应用的。通常是将手头的库存按年度货币占用量分为三类:A类是年度货币量最高的库存,这些品种可能只占库存总数的15%,但用于它们的库存成本却占到总数的70%-80%;B类是年度货币量中等的库存,这些品种占全部库存的30%,

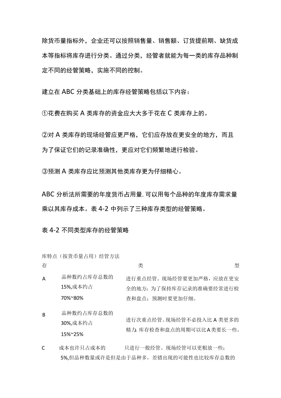
2、占总价值的15%-25%;那些年度货币量较低的为C类库存品种,它们只占全部年度货币量的5%,但却占库存总数的55%o除货币量指标外,企业还可以按照销售量、销售额、订货提前期、缺货成本等指标将库存进行分类。通过分类,经管者就能为每一类的库存品种制定不同的经管策略,实施不同的控制。建立在ABC分类基础上的库存经管策略包括以下内容:花费在购买A类库存的资金应大大多于花在C类库存上的。对A类库存的现场经管应更严格,它们应存放在更安全的地方,而且为了保证它们的记录准确性,更应对它们频繁地进行检验。预测A类库存应比预测其他类库存更为仔细精心。ABC分析法所需要的年度货币占用量,可以用每个品种的年度库存需求

3、量乘以其库存成本。表4-2中列示了三种库存类型的经管策略。表4-2不同类型库存的经管策略库特点(按货币量占用)经管方法存类型A品种数约占库存总数的15%,成本约占70%80%进行重点经管。现场经管要更加严格,应放在更安全的地方;为了保持库存记录的准确要经常进行检查和盘点;预测时要更加仔细。B品种数约占库存总数的30%,成本约占15%25%进行次重点经管。现场经管不必投入比A类更多的精力;库存检查和盘点的周期可以比A类要长一些。C成本也许只占成本的只进行一般经管。现场经管可以更粗放一些;5%,但品种数量或许是但是由于品种多,差错出现的可能性也比较库存总数的55%大,因此也必须定期进行库存检查和盘

4、点,周期可以比B类长一些。利用ABC分析法可以使企业更好地进行预测和现场控制,以及减少安全库存和库存投资。ABC分类法并不局限于分成三类,可以增加。但经验表明,最多不要超过五类,过多的种类反而会增加控制成本。2)CVA经管法。由于ABC分类法有不足之处通常表现为C类货物得不到应有的重视,而C类货物往往也会导致整个装配线的停工。因此,有些企业在库存经管中引入了关键因素分析法(CriticalVaIueAnaIysis,CVA)oCVA的基本思想是把存货按照关键性分成34类,即:最高优先级。这是经营的关键性物资,不允许缺货。较高优先级,这是指经营活动中的基础性物资,但允许偶尔缺货。中等优先级。这多

5、属于比较重要的物资,允许合理范围内的缺货。较低优先级。经营中需用这些物资,但可替代性高,允许缺货。表4-3列示了按CVA库存经管法所划分的库存种类及其经管策略。表4-3CVA法库存种类及其经管策略库存类型特点经管措施最高优先级经营经管中的关键物品,或A类重点客户的存货不许缺货较高优先级生产经营中的基础性物品,或B类客户的存货允许偶尔缺货中等优先生产经营中比较重要的物品,或C类客户的允许合理范围内缺级存货货较低优先级生产经营中需要,但可替代的物品允许缺货CVA经管法比起ABC分类法有着更强的目的性。在使用中要注意,人们往往倾向于制定高的优先级,结果高优先级的物资种类很多,最终哪种物资也得不到应有

6、的重视。CVA经管法和ABC分析法结合使用,可以达到分清主次、抓住关键环节的目的。在对成千上万种物资进行优先级分类时,也不得不借用ABC分类法进行归类。2、库存管理方法的评价指标消费者在购买商品之前通常要对销售者保质保量提供商品的能力进行调查,只有在充分相信这种能力以后才进行购买。相应地,销售者要巩固老客户,吸引新客户,就必须对库存进行良好的经管。库存经管方法的评价指标主要有以下几个方面:1)客户满意度。客户满意度就是指客户对于销售者现在的服务水平的满意程度。这个指标涉及许多内容:客户忠诚度、取消订货的频率、不能按时供货的次数、与销售渠道中经销商的密切关系等。2 )延期交货。如果一个企业经常延

7、期交货,不得不使用加班生产、加急运输的方法来弥补库存的不足,那么我们可以说,这个企业的库存经管系统运行效率很低。它的库存水平和再订货点不能保证供应,紧急生产和运输的成本很高,远远超过了正常成本。但并不是要求企业一定不能有延期交货,如果降低库存水平引起的延期交货成本低于节约的库存成本,那么这种技术方案是可取的,它可以实现企业总成本最低的目标。3 )库存周转次数。计算整个生产线、单个产品、某系列产品的周转次数可以反映企业的库存经管水平。可以通过对各个时期、销售渠道中各个环节的库存周转次数进行比较,看看周转次数的发展趋势是上升还是下降,周转的瓶颈是在销售渠道的哪个环节。库存周转次数的计算公式如下:库

8、存周转次数二年销售额/年平均库存值还可以细分为:原材料库存周转次数二年材料消耗额/年原材料平均库存值在制品库存周转次数=生产产值;在制品平均库存值成品库存周转次数二年销售额/成品年平均库存值库存周转次数在不同行业的企业里变化幅度很大,即使同一行业的不同规模企业也有很大差异。总体来说,库存周转次数越大表明企业的库存控制越有效,但有时客户订货时却不能马上得到货物,这就降低了客户服务水平。企业要想增大库存周转次数并维持原有的客户服务水平,就必须使用快速、可靠的运输方式,优化订单处理程序,来降低安全库存,达到增大库存周转次数的目的。对企业各环节、各种产品的库存周转次数进行分析评价,就可以发现企业物流系统的问题所在。

展开阅读全文
相关资源
猜你喜欢
相关搜索

当前位置:首页 > 管理/人力资源 > 销售管理

copyright@ 2008-2023 1wenmi网站版权所有

经营许可证编号:宁ICP备2022001189号-1

本站为文档C2C交易模式,即用户上传的文档直接被用户下载,本站只是中间服务平台,本站所有文档下载所得的收益归上传人(含作者)所有。第壹文秘仅提供信息存储空间,仅对用户上传内容的表现方式做保护处理,对上载内容本身不做任何修改或编辑。若文档所含内容侵犯了您的版权或隐私,请立即通知第壹文秘网,我们立即给予删除!