施工技术交底(土方)模板.docx

上传人:p** 文档编号:241922 上传时间:2023-04-18 格式:DOCX 页数:2 大小:17.58KB
下载 相关 举报
施工技术交底(土方)模板.docx_第1页
第1页 / 共2页
施工技术交底(土方)模板.docx_第2页
第2页 / 共2页
亲,该文档总共2页,全部预览完了,如果喜欢就下载吧!
资源描述

《施工技术交底(土方)模板.docx》由会员分享,可在线阅读,更多相关《施工技术交底(土方)模板.docx(2页珍藏版)》请在第壹文秘上搜索。

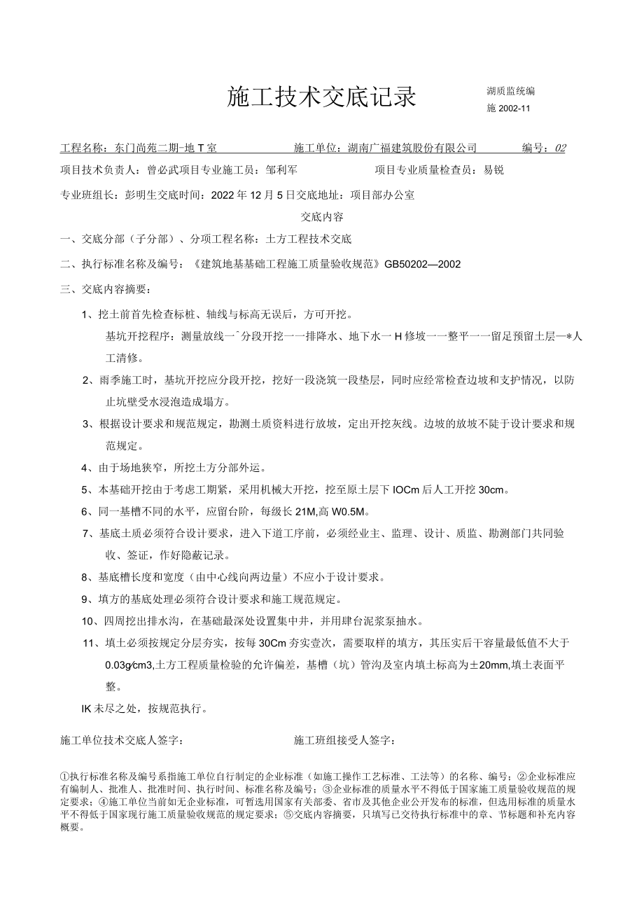
1、施工技术交底记录湖质监统编施2002-11工程名称:东门尚苑二期-地T室施工单位:湖南广福建筑股份有限公司编号:02项目技术负责人:曾必武项目专业施工员:邹利军项目专业质量检查员:易锐专业班组长:彭明生交底时间:2022年12月5日交底地址:项目部办公室交底内容一、交底分部(子分部)、分项工程名称:土方工程技术交底二、执行标准名称及编号:建筑地基基础工程施工质量验收规范GB502022002三、交底内容摘要:1、挖土前首先检查标桩、轴线与标高无误后,方可开挖。基坑开挖程序:测量放线一分段开挖一一排降水、地下水一H修坡一一整平一一留足预留土层*人工清修。2、雨季施工时,基坑开挖应分段开挖,挖好一

2、段浇筑一段垫层,同时应经常检查边坡和支护情况,以防止坑壁受水浸泡造成塌方。3、根据设计要求和规范规定,勘测土质资料进行放坡,定出开挖灰线。边坡的放坡不陡于设计要求和规范规定。4、由于场地狭窄,所挖土方分部外运。5、本基础开挖由于考虑工期紧,采用机械大开挖,挖至原土层下IOCm后人工开挖30cm。6、同一基槽不同的水平,应留台阶,每级长21M,高W0.5M。7、基底土质必须符合设计要求,进入下道工序前,必须经业主、监理、设计、质监、勘测部门共同验收、签证,作好隐蔽记录。8、基底槽长度和宽度(由中心线向两边量)不应小于设计要求。9、填方的基底处理必须符合设计要求和施工规范规定。10、四周挖出排水沟

3、,在基础最深处设置集中井,并用肆台泥浆泵抽水。11、填土必须按规定分层夯实,按每30Cm夯实壹次,需要取样的填方,其压实后干容量最低值不大于0.03gcm3,土方工程质量检验的允许偏差,基槽(坑)管沟及室内填土标高为20mm,填土表面平整。IK未尽之处,按规范执行。施工单位技术交底人签字:施工班组接受人签字:执行标准名称及编号系指施工单位自行制定的企业标准(如施工操作工艺标准、工法等)的名称、编号;企业标准应有编制人、批准人、批准时间、执行时间、标准名称及编号;企业标准的质量水平不得低于国家施工质量验收规范的规定要求;施工单位当前如无企业标准,可暂选用国家有关部委、省市及其他企业公开发布的标准

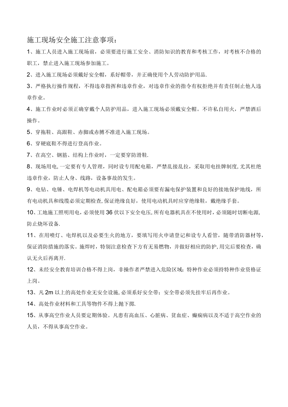
4、,但选用标准的质量水平不得低于国家现行施工质量验收规范的规定要求;交底内容摘要,只填写已交待执行标准中的章、节标题和补充内容概要。施工现场安全施工注意事项:1、施工人员进入施工现场前,必须要进行施工安全、消防知识的教育和考核工作,对考核不合格的职工,禁止进入施工现场参加施工。2、进入施工现场必须戴好安全帽,系好帽带,并正确使用个人劳动防护用品.3、严格执行操作规程,不得违章指挥和违章作业,对违章作业的指令有权拒绝并有责任制止他人违章作业。4、施工作业时必须正确穿戴个人防护用品,进入施工现场必须戴安全帽。不许私自用火,严禁酒后操作。5、穿拖鞋、高跟鞋、赤脚或赤膊不准进入施工现场。6、穿硬底鞋不得

5、进行登高作业。7、在高空、钢筋、结构上作业时,一定要穿防滑鞋.8、现场用电,一定要有专人管理,同时设专用配电箱,严禁乱接乱拉,采取用电挂牌制度,尤其杜绝违章作业,防止人身、线路,设备事故的发生。9、电钻、电锤、电焊机等电动机具用电、配电箱必须要有漏电保护装置和良好的接地保护地线,所有电动机具和线缆必须定期检查,保证绝缘良好,使用电动机具时应穿绝缘鞋,戴绝缘手套。10、工地施工照明用电,必须使用36伏以下安全电压,所有电器机具在不使用时,必须随时切断电源,防止烧坏设备.11、在用喷灯、电焊机以及必要生火的地方,要填写用火申请登记和设专人看管,随带消防器材等,保证消防措施的落实。施焊时,特别注意检查下方有无易燃物,并做好相应的防护,用完后要检查,确认无火后再离开.12、未经安全教育培训合格不得上岗,非操作者严禁进入危险区域;特种作业必须持特种作业资格证上岗。13、凡2m以上的高处作业无安全设施,必须系好安全带;安全带必须先挂牢后再作业。14、高处作业材料和工具等物件不得上抛下掷.15、从事高空作业人员要定期体验。凡患有高血压、心脏病、贫血症、癫痫病以及不适于高空作业的人员,不得从事高空作业。

展开阅读全文
相关资源
猜你喜欢
相关搜索

当前位置:首页 > 建筑/环境 > 施工组织

copyright@ 2008-2023 1wenmi网站版权所有

经营许可证编号:宁ICP备2022001189号-1

本站为文档C2C交易模式,即用户上传的文档直接被用户下载,本站只是中间服务平台,本站所有文档下载所得的收益归上传人(含作者)所有。第壹文秘仅提供信息存储空间,仅对用户上传内容的表现方式做保护处理,对上载内容本身不做任何修改或编辑。若文档所含内容侵犯了您的版权或隐私,请立即通知第壹文秘网,我们立即给予删除!