校干及教师到岗情况记录表.docx

上传人:p** 文档编号:245198 上传时间:2023-04-19 格式:DOCX 页数:5 大小:21.80KB
下载 相关 举报
校干及教师到岗情况记录表.docx_第1页
第1页 / 共5页
校干及教师到岗情况记录表.docx_第2页
第2页 / 共5页
校干及教师到岗情况记录表.docx_第3页
第3页 / 共5页
校干及教师到岗情况记录表.docx_第4页
第4页 / 共5页
校干及教师到岗情况记录表.docx_第5页
第5页 / 共5页
亲,该文档总共5页,全部预览完了,如果喜欢就下载吧!
资源描述

《校干及教师到岗情况记录表.docx》由会员分享,可在线阅读,更多相关《校干及教师到岗情况记录表.docx(5页珍藏版)》请在第壹文秘上搜索。

1、校干及教师到岗情况记录表序号人员是否在校不在校的原因1校长是2其他校干书记不在在师大上课3教师是备注“守纪律,讲规矩”落实情况:由朱书记负责落实,因不在校,没有看到材料。语文学科课前五分钟活动检查表序号贴陵求检查情况1每个年级每个学期是否有明确的开展计划,制定相应的阶段目标、演讲内容、开展形式。否2是否为学生提供统一的“课前五分钟”格式稿纸,学生发言完毕,在教室固定位置张贴一天,以备同学们课余赏析。是否安排课代表每天按时张贴、收集,每个专题装订成册,教师归档管理。否3是否有教师开展课前五分钟活动的计戈|、方案、总结;是否有学生的“演讲”稿和“课前五分钟”活动记录表。否作业批改常规检查表序号具体

2、要求检查情况1教师是否用红笔批阅,正确的划“J”,错误的划“X”,除作文和英语学科外,是否用“优”、“良”、“中”、“差”进行等第评定。没查2对学生的作业是否逐条批阅,对作业中的关键性错误是否予以修正或以红线划出,并要求及时订正。作文是否有眉批、总批,评语是否贴切、中肯,对学生下一步的改进、完善要有指导作用。没查3对于学生订正的作业,是否进行复批;未订正的作业是否坚持按要求订正。没查4教师是否有学生的错题档案或错题整理记录,学生有无自身的错题档案或错题集。没查5学校是否有对教师批改学生作业情况的抽查记录,是否每月检查一次,每次抽查数量是否不少于总量的1/4,抽查后是否进行了反馈(采取何种形式反

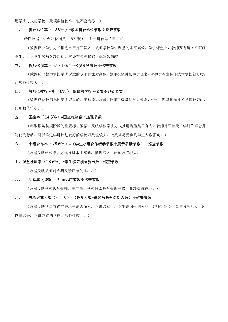
3、馈)。没查6学校是否每两周抽取本学科学生做过的、错误率较高的、教师批改讲评过的作业和练习组成一份试卷,让学生重做并批阅。没查7抽查的年级、班级、学科、数量。没查巡课观测统计数据一、 教师集中讲授率(28.6%)=集中讲授节数巡查节数转换数据:教师集中讲授指数(71.4%)二1一教师集中讲授率(%)(数据反映学讲方式推进水平是否深入。学讲课堂教师集中讲授时间较少,观察到的几率较少,所以普遍采用学讲方式的学校,此项数值较小。但不会为零。)二、 讲台站位率(42.9%)=教师讲台站位节数巡查节数转换数据:讲台站位指数(57.现)二1一讲台站位率(%)(数据反映学讲方式推进水平是否深入,教师掌控学讲课

4、堂的水平高低。学讲课堂上,教师要普遍关注班级学生,组织学生参与各项活动,多处在巡视状态,此项数值较小三、 教师巡视率(571%)=巡视指导节数巡查节数(数据反映教师掌控学讲课堂的水平和能力高低。教师积极贯彻学讲理念,对学讲课堂操作技术掌握较好时,此项数值较大。)四、 教师低效行为率(0%)=低效教学行为节数巡查节数(数据反映教师掌控学讲课堂的水平和能力高低。教师积极贯彻学讲理念,对学讲课堂操作技术掌握较好时,此项数值较小。)五、 围坐率(14.3%)=围坐班级数巡课节数(此数据是初期阶段的重要标志数据,反映学校学讲方式推进措施是否有力,教师是否接受“学讲”理念并转化为行动。所以推进学讲计划较好

5、的学校项数值较大。此数据易受班均学生人数影响。)六、 小组合作率(28.6%)=(学生小组合作活动节数十展示质疑节数)巡查节数(数据反映学校学讲方式推进水平高低。推进深入,此项数值较大。)七、课堂检测率(28.6%)=学生练习或检测节数巡查节数(数据反映教师对检测反馈环节的运用。)八、 乱堂率(0%)=乱而无序节数巡查节数(数据反映学校教学管理水平高低。学校日常教学管理严格,此项数值较小。)九、 班均游离人数(0.1人)=(睡觉人数+未参与教学活动人数)巡查节数(数据反映学讲方式推进水平是否深入。学讲课堂上,学生普遍受到关注,教师组织学生参与各项活动,所以普遍采用学讲方式的学校此项数值较小。)

6、安全工作重点检查表查容检内检查要点安全1 .午留生管理情况。午留生档案管理情况、教师值班情况。2 .食堂管理情况。食堂管理、食品安全制度上墙;严格执行食堂食品采购索证索票制度和食品采购日报制度;食堂有餐饮服务许可证,从业人员有健康证,着装规范;对食堂设施进行了全面检查、清洗消毒;有饭菜留样48小时制度;食堂保持整洁,无乱倒饭菜现象。3 .实验室安全管理情况:危险化学药品管理。视频监控、入侵报警、防盗门等技防物防设施情况,双人双锁制度落实情况。主要优点:午留生中午和住校生一起在教室休息,有专人值班;食堂管理规范到位。危险化学药品数量少,暂时没有保管室。不足之处:责任督学“回头看”检查记录表序号上个月存在问题本月现状整改主要措施1小学部电子备课系统有待提升暂没检查23456

展开阅读全文
相关资源
猜你喜欢
相关搜索

当前位置:首页 > 资格/认证考试 > 教师资格考试

copyright@ 2008-2023 1wenmi网站版权所有

经营许可证编号:宁ICP备2022001189号-1

本站为文档C2C交易模式,即用户上传的文档直接被用户下载,本站只是中间服务平台,本站所有文档下载所得的收益归上传人(含作者)所有。第壹文秘仅提供信息存储空间,仅对用户上传内容的表现方式做保护处理,对上载内容本身不做任何修改或编辑。若文档所含内容侵犯了您的版权或隐私,请立即通知第壹文秘网,我们立即给予删除!