污水处理厂风机常需用的计算公式.docx

上传人:p** 文档编号:247105 上传时间:2023-04-19 格式:DOCX 页数:3 大小:25.26KB
下载 相关 举报
污水处理厂风机常需用的计算公式.docx_第1页
第1页 / 共3页
污水处理厂风机常需用的计算公式.docx_第2页
第2页 / 共3页
污水处理厂风机常需用的计算公式.docx_第3页
第3页 / 共3页
亲,该文档总共3页,全部预览完了,如果喜欢就下载吧!
资源描述

《污水处理厂风机常需用的计算公式.docx》由会员分享,可在线阅读,更多相关《污水处理厂风机常需用的计算公式.docx(3页珍藏版)》请在第壹文秘上搜索。

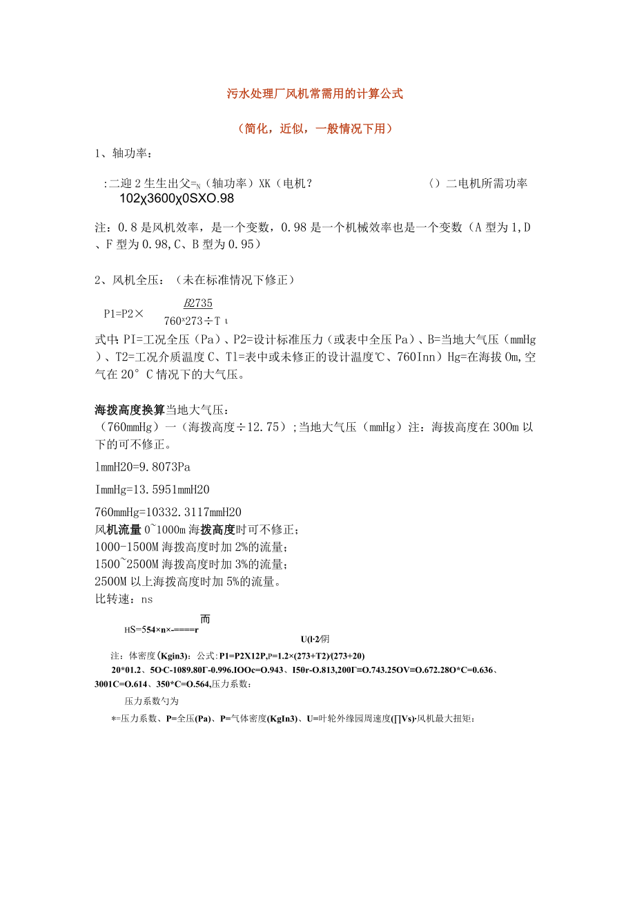
1、污水处理厂风机常需用的计算公式(简化,近似,一般情况下用)1、轴功率::二迎2生生出父=N(轴功率)XK(电机?)二电机所需功率10236000SXO.98注:0.8是风机效率,是一个变数,0.98是一个机械效率也是一个变数(A型为1,D、F型为0.98,C、B型为0.95)2、风机全压:(未在标准情况下修正)P1=P2B2735760x273T式中:PI=工况全压(Pa)、P2=设计标准压力(或表中全压Pa)、B=当地大气压(mmHg)、T2=工况介质温度C、Tl=表中或未修正的设计温度、760Inn)Hg=在海拔Om,空气在20C情况下的大气压。海拨高度换算当地大气压:(760mmHg)一

2、(海拨高度12.75);当地大气压(mmHg)注:海拔高度在30Om以下的可不修正。lmmH20=9.8073PaImmHg=13.5951mmH20760mmHg=10332.3117mmH20风机流量01000m海拨高度时可不修正;1000-1500M海拨高度时加2%的流量;15002500M海拨高度时加3%的流量;2500M以上海拨高度时加5%的流量。比转速:ns而hS=554n-=rU(l2阴注:体密度(Kgin3):公式:P1=P2X12P,p=1.2(273+T2)(273+20)20*01.2、5O,C-1089.80-0.996.IOOc=O.943、I5r-O.813,200

3、O.743.25OVO.672.28O*C=0.636、3001C=O.614、350*C=O.564,压力系数:压力系数勺为*=压力系数、P=全压(Pa)、P=气体密度(KgIn3)、U=叶轮外缘园周速度(Vs)风机最大扭矩:550电机功率转速=Nm(一般是大型电机.或用户而要的)风机的动载荷系数:2900转是0.5、1450HJA0.25.960转是0.175、580转是0.0875调节门的扭矩:TmiX=(2-2X1O6XQ32XP=Nm计算公式:污水样体积PJr,单位:L 双氧水质量Af如。:)=KIXf(C8),单位:mg 双氧水体积匕H:R=M曲8,单位:mLC(Hg)一 双氧水摩

4、尔质量如=丝随,单位:5ol34 亚铁擘尔质量mg=K2xm回。;?,单位:mmol 亚铁质量”gsam=m(F;-)x278,单位:mg 亚铁溶液体积匕标,=乜巴丝丝,单位:.C(FSaTH:6 Kit双薪水与CoD质量浓度比 K2:亚铁与双氧水摩尔比 双氧水质量浓度C。:),单位:mg例如:C(HtOi)=30%,IOOmL中含30gHj0a,则ImL含30OmgHQ; 亚铁溶液质量浓度C(FwO-g,单位:mgmLa例如:Cfsq7hq)=8则IOOmL中含8gFeS047H2O,则1mL含80mgFeS0TH2O例如:水样IoOOmL.C0D=4500mgL,COD:H2O2=I:1,

5、H10i:Fe=10x1.计算如下:双氧水质量.1,(Hg)=KXAf(C0D)=l1L4500=4500mg双氧水体积KH3=西6=4500(mg)300(mgmL)=IomLC(HsOi)双氧水摩尔费量研H:o:)=.H=450034=132.35(ILlnOI)34亚铁摩尔质量m(r=2Xm(H:0:)=132.3510=13.24(mmo)亚铁质量/(Fso=m(A2*)278=13.24278=3679.4mg亚铁溶液体积匕尸Jn=3679.4(mg)/80(mg)=45.99mLC(Fs0Hi0)就是说: 理论投加量吨废水投双寂水1015升.每吨双寂水1200元,计吨废水耗双氧水1218元 理论投加量吨废水投碳酸亚铁3.6kg每硫酸亚铁600元,计吨废水耗琉酸亚铁2.16元 合计催化缸化耗药剂14.1620.16元 如果不希要去除4500CoD,再按比例减。如果只去除900C0D理论双氧水投加23升,m每吨双氧水1200元,计吨废水耗双氧水2.43.6元 理论投加量吨废水投硫酸亚铁0.72kg.每硫酸亚铁600元,计吨废水耗硫酸亚铁0.432元合计催化氧化耗药剂2.832-4.032元

展开阅读全文
相关资源
猜你喜欢
相关搜索

当前位置:首页 > 建筑/环境 > 环保行业

copyright@ 2008-2023 1wenmi网站版权所有

经营许可证编号:宁ICP备2022001189号-1

本站为文档C2C交易模式,即用户上传的文档直接被用户下载,本站只是中间服务平台,本站所有文档下载所得的收益归上传人(含作者)所有。第壹文秘仅提供信息存储空间,仅对用户上传内容的表现方式做保护处理,对上载内容本身不做任何修改或编辑。若文档所含内容侵犯了您的版权或隐私,请立即通知第壹文秘网,我们立即给予删除!