综合成绩计算细则及评分参考标准.docx

上传人:p** 文档编号:255537 上传时间:2023-04-19 格式:DOCX 页数:7 大小:30.73KB
下载 相关 举报
综合成绩计算细则及评分参考标准.docx_第1页
第1页 / 共7页
综合成绩计算细则及评分参考标准.docx_第2页
第2页 / 共7页
综合成绩计算细则及评分参考标准.docx_第3页
第3页 / 共7页
综合成绩计算细则及评分参考标准.docx_第4页
第4页 / 共7页
综合成绩计算细则及评分参考标准.docx_第5页
第5页 / 共7页
综合成绩计算细则及评分参考标准.docx_第6页
第6页 / 共7页
综合成绩计算细则及评分参考标准.docx_第7页
第7页 / 共7页
亲,该文档总共7页,全部预览完了,如果喜欢就下载吧!
资源描述

《综合成绩计算细则及评分参考标准.docx》由会员分享,可在线阅读,更多相关《综合成绩计算细则及评分参考标准.docx(7页珍藏版)》请在第壹文秘上搜索。

1、综合成绩计算细则及评分参考标准一、硕士研究生综合成绩计算细则及评分参考标准1、综合成绩以学习成绩为基准,采取综合加分制度,具体计算公式如下:综合成绩=学习成绩+德育综合加分+科技竞赛加分+学术加分2、学习成绩参考能源学院2019级研究生第二年基本奖学金评比时采用的计算方法。学习成绩计算公式如下:HXME所在研究所学位课成绩X课程学分V,子刁成绩=一所在研究所学位课学分一73、德育综合加分参考标准(满分5分)思想作风正派,并有良好的道德品质,自觉遵守学校的各项规章制度,积极参加并协调好学校及学院组织的各项活动。研究生在校期间获得德育奖励予以相应加分,德育奖励加分不可累加,按最高项计算。(1)基础

2、评价(满分3分)2分:以班级为单位,以学生互评为主等方式进行,应能充分反映研究生的日常德育表现和参加学院以及学校活动等表现情况,并确保学生互评工作的公平、公正、合理。学生互评计算公式如下:学生互评二E赞同参评票评票数X2班级总人数1分:青年大学习自第十季第六期开始,截止到研一结束,根据校团委反馈名单进行统计,学习参与率排名年级前30%可获得1分;其他排名不得分。基础评价计算公式如下:基础评价=学生互评+大学习得分(2)德育奖励及特殊表现(满分2分)具体加分奖项、加分分值如下:2分:国家级个人、集体荣誉奖励,省级个人荣誉奖励标兵;1.75分:省级个人荣誉奖励、省级集体荣誉奖励标兵;1.5分:校级

3、个人荣誉奖励标兵;1.25分:省级集体荣誉奖励;1) :校级个人荣誉奖励、校级集体荣誉奖励标兵;0.75分:校级集体荣誉奖励;0.5分:院级个人荣誉奖励。补充说明:在全校竞争类奖项中(如李昌奖、十佳英才、宝钢奖学金、春晖奖学金等需要到学校参加答辩评选的奖项),获得的个人荣誉奖励按照校级个人荣誉奖励标兵进行加分,获得的集体荣誉奖励按照校级集体荣誉奖励标兵进行加分。特殊表现:对有见义勇为、拾金不昧等表现,或在某方面做出突出贡献,并引起一定校园、社会反响的学生进行适当加分。此项加分由评委会审议确定结果。德育奖励与特殊表现合并计分,两项总分不超过2分。4、科技竞赛加分(满分5分)研究生在校期间参加科技

4、竞赛获奖予以相应加分,科技竞赛加分可累加,具体加分奖项、加分分值如下:5分:科技竞赛国家级一等奖;4分:科技竞赛国家级二等奖,省级一等奖;3分:科技竞赛国家级三等奖,省级二等奖,校级一等奖;2分:科技竞赛省级三等奖,校级二等奖;1分:科技竞赛校级三等奖。注:1)能源学院2020年研究生国家奖学金评定时参考的各级竞赛项目,依据哈尔滨工业大学大学生科技竞赛活动管理办法进行相关认定;2)科技竞赛取前三完成人,其中第一完成人按此表加分,第二完成人减少1分,第三完成人减少2分,此项加分递减至零分为止;3)需提供荣誉证书复印件。5、学术加分研究生在校期间,在国际、国内各类学术期刊发表论文以及获得专利和软件

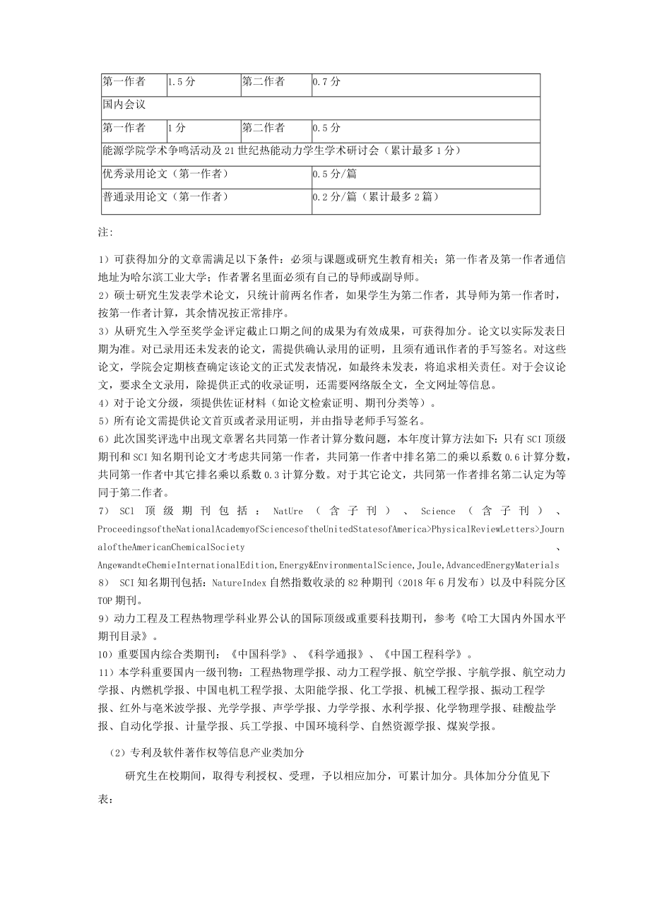
5、著作权等,予以相应加分,可累计加分。加分分值见下表:(1)论文加分SCI顶级期刊第一作者10分第二作者5分其他作者2分SCl知名期1可、动力工程及工程热物理学科.业界公认的国际顶级或重要科技期刊第一作者6分第二作者3分SCl论文、1置要国内综合类期刊第一作者3分第二作者1.5分El期刊论文、本学科重要国内一级刊物第一作者2分第二作者1分国内核心刊,物、国际会议(包括EI收录)第一作者1.5分第二作者0.7分国内会议第一作者1分第二作者0.5分能源学院学术争鸣活动及21世纪热能动力学生学术研讨会(累计最多1分)优秀录用论文(第一作者)0.5分/篇普通录用论文(第一作者)0.2分/篇(累计最多2篇

6、)注:1)可获得加分的文章需满足以下条件:必须与课题或研究生教育相关;第一作者及第一作者通信地址为哈尔滨工业大学;作者署名里面必须有自己的导师或副导师。2)硕士研究生发表学术论文,只统计前两名作者,如果学生为第二作者,其导师为第一作者时,按第一作者计算,其余情况按正常排序。3)从研究生入学至奖学金评定截止口期之间的成果为有效成果,可获得加分。论文以实际发表日期为准。对已录用还未发表的论文,需提供确认录用的证明,且须有通讯作者的手写签名。对这些论文,学院会定期核查确定该论文的正式发表情况,如最终未发表,将追求相关责任。对于会议论文,要求全文录用,除提供正式的收录证明,还需要网络版全文,全文网址等

7、信息。4)对于论文分级,须提供佐证材料(如论文检索证明、期刊分类等)。5)所有论文需提供论文首页或者录用证明,并由指导老师手写签名。6)此次国奖评选中出现文章署名共同第一作者计算分数问题,本年度计算方法如下:只有SCI顶级期刊和SCI知名期刊论文才考虑共同第一作者,共同第一作者中排名第二的乘以系数0.6计算分数,共同第一作者中其它排名乘以系数0.3计算分数。对于其它论文,共同第一作者排名第二认定为等同于第二作者。7) SCl顶级期刊包括:NatUre(含子刊)、Science(含子刊)、ProceedingsoftheNationalAcademyofSciencesoftheUnitedSt

8、atesofAmericaPhysicalReviewLettersJournaloftheAmericanChemicalSociety、AngewandteChemieInternationalEdition,Energy&EnvironmentalScience,Joule,AdvancedEnergyMaterials8) SCI知名期刊包括:NatureIndex自然指数收录的82种期刊(2018年6月发布)以及中科院分区TOP期刊。9)动力工程及工程热物理学科业界公认的国际顶级或重要科技期刊,参考哈工大国内外国水平期刊目录。10)重要国内综合类期刊:中国科学、科学通报、中国工程科学

9、。11)本学科重要国内一级刊物:工程热物理学报、动力工程学报、航空学报、宇航学报、航空动力学报、内燃机学报、中国电机工程学报、太阳能学报、化工学报、机械工程学报、振动工程学报、红外与亳米波学报、光学学报、声学学报、力学学报、水利学报、化学物理学报、硅酸盐学报、自动化学报、计量学报、兵工学报、中国环境科学、自然资源学报、煤炭学报。(2)专利及软件著作权等信息产业类加分研究生在校期间,取得专利授权、受理,予以相应加分,可累计加分。具体加分分值见下表:已产生重大效益的授权发明专利第一作者10分第二作者5分国际发明专利(授权)第一作者5分第二作者2分国内发明专利(授权)第一作者2分第二作者1分发明专利

10、(受理)、实用新型(授权)、软件著作权第一作者0.5分第二作者0.2分注:可获得加分的专利需满足下列两个条件:必须与课题或研究生教育相关;第一作者及第一申请单位为哈尔滨工业大学;1)授权专利提供授权证书复印件,且需由该专利指导教师签字确认2)受理专利提供受理证书复印件,且需由该专利指导教师签字确认3)软件著作权需提供权授权证书,且需由该专利指导教师签字确认4)已产生重大效益的授权发明专利,要有明确的佐证材料,并由学院研究生国家奖学金评审委员会认定5)硕士研究生发表专利及软件著作权,只统计前两名作者,如果学生为第二作者,其导师为第一作者时,按第一作者计算,其余情况按正常排序。二、博士研究生综合成

11、绩细则及评分参考标准1、研究生课程成绩占20%(政治成绩)2、课题进展及研究所工作加分占10%(由各研究所及导师考核)刻苦钻研,课题进展顺利,自觉遵守研究所的各项规章制度(如保密制度等),并且积极参加研究组织的各项活动等(MO分3、德育综合加分占5%(从博士生入学至奖学金评定截止日期之间获奖可累计加分,但最高分不能超过5分)(1)基础评价(满分3分)基础评价标准以学生互评为主等方式进行,应能充分反映研究生的日常德育表现和参加学院以及学校活动等日常表现,并确保基础评价工作的公平、公正、合理。(2)德育奖励及特殊表现加分(满分2分)具体加分奖项、加分分值如下:2分:国家级个人、集体荣誉奖励,省级个

12、人荣誉奖励标兵;1.75分:省级个人荣誉奖励、省级集体荣誉奖励标兵;1.5分:校级个人荣誉奖励标兵;1.25分:省级集体荣誉奖励;1分:校级个人荣誉奖励、校级集体荣誉奖励标兵;0.5分:校级集体荣誉奖励;补充说明:在全校竞争类奖项中(如李昌奖、十佳英才、宝钢奖学金、春晖奖学金等需要到学校参加答辩评选的奖项),获得的个人荣誉奖励按照校级个人荣誉奖励标兵进行加分,获得的集体荣誉奖励按照校级集体荣誉奖励标兵进行加分。特殊表现:对有见义勇为、拾金不昧等表现,或在某方面做出突出贡献,并引起一定校园、社会反响的学生进行适当加分。此项加分由评委会审议确定结果。德育奖励与特殊表现合并计分,两项总分不超过2分。

13、4、科技竞赛加分占5%研究生在校期间参加科技竞赛获奖予以相应加分,科技竞赛加分可累加,具体加分奖项、加分分值如下:5分:科技竞赛国家级一等奖;4分:科技竞赛国家级二等奖,省级一等奖;3分:科技竞赛国家级三等奖,省级二等奖,校级一等奖;2分:科技竞赛省级三等奖,校级二等奖;1分:科技竞赛校级三等奖。注:1)能源学院2020年研究生国家奖学金评定时参考的各级竞赛项目,依据哈尔滨工业大学大学生科技竞赛活动管理办法进行相关认定;2)科技竞赛取前三完成人,其中第一完成人按此表加分,第二完成人减少1分,第三完成人减少2分,此项加分递减至零分为止;3)需提供荣誉证书复印件。5、发表论文及其它成果加分占60%

14、或更多(可累计加分)研究生在校期间,在国际、国内各类学术期刊发表论文以及获得专利和软件著作权等,予以相应加分,可累计加分。加分分值见下表:(1)论文加分SCI顶级期刊第一作者15分第二作者7.5分其他作者3分SCl知名期1可、动力工程及工程热物理学科业界公认的国际顶级或重要科技营肝J第一作者10分第二作者(导师为第一作者)5分SCI论文、1宜要国内综合类期刊第一作者6分第二作者(导师为第一作者)3分El期刊论文、本学不卜重要国内一级刊物第一作者4分第二作者(导师为第一作者)2分国内核心刊!勿、国际会议(包括El收录)第一作者2分国内会议第一作者1分注:可获得加分的文章需满足以下条件:必须与课题

15、或研究生教育相关;第一作者及第一作者通信地址为哈尔滨工业大学;作者署名里面必须有自己的导师或所在课题组其他老师。1)从博士入学开始至奖学金评定截止日期之间的成果为有效成果,可获得加分。论文以实际发表口期为准。对已录用还未发表的论文,需提供确认录用的证明,且须有通讯作者的手写签名。对这些论文,学院会定期核查确定该论文的正式发表情况,如最终未发表,将追求相关责任。2)对于论文分级,须提供佐证材料(如论文检索证明、期刊分类等)。3)所有论文需提供论文首页或者录用证明。对于会议论文,要求全文录用,除提供正式的收录证明,还需要网络版全文,全文网址等信息。4)此次国奖评选中出现文章署名共同第一作者计算分数问题,本年度计算方法如下:只有SCI顶级期刊和SCI知名期刊论文才考虑共同第一作者,共同第一作者中排名第二的乘以系数().6计算分数,共同第一作者中其它排名乘以系数0.3

展开阅读全文
相关资源
猜你喜欢
相关搜索

当前位置:首页 > 建筑/环境 > 工程监理

copyright@ 2008-2023 1wenmi网站版权所有

经营许可证编号:宁ICP备2022001189号-1

本站为文档C2C交易模式,即用户上传的文档直接被用户下载,本站只是中间服务平台,本站所有文档下载所得的收益归上传人(含作者)所有。第壹文秘仅提供信息存储空间,仅对用户上传内容的表现方式做保护处理,对上载内容本身不做任何修改或编辑。若文档所含内容侵犯了您的版权或隐私,请立即通知第壹文秘网,我们立即给予删除!