学院专家讲座费、评审费、咨询费发放管理办法(试行).docx

上传人:p** 文档编号:259902 上传时间:2023-04-20 格式:DOCX 页数:5 大小:23.47KB
下载 相关 举报
学院专家讲座费、评审费、咨询费发放管理办法(试行).docx_第1页
第1页 / 共5页
学院专家讲座费、评审费、咨询费发放管理办法(试行).docx_第2页
第2页 / 共5页
学院专家讲座费、评审费、咨询费发放管理办法(试行).docx_第3页
第3页 / 共5页
学院专家讲座费、评审费、咨询费发放管理办法(试行).docx_第4页
第4页 / 共5页
学院专家讲座费、评审费、咨询费发放管理办法(试行).docx_第5页
第5页 / 共5页
亲,该文档总共5页,全部预览完了,如果喜欢就下载吧!
资源描述

《学院专家讲座费、评审费、咨询费发放管理办法(试行).docx》由会员分享,可在线阅读,更多相关《学院专家讲座费、评审费、咨询费发放管理办法(试行).docx(5页珍藏版)》请在第壹文秘上搜索。

1、学院专家讲座费、评审费.咨询费发放管理办法(试行)第一章总则第一条 为了规范学院聘请校内外专家的讲座费、评审费、咨询费等资金管理和发放工作,提高经费使用效益,参照财政科研项目专家咨询费管理办法省级机关培训费 管理办法等有关文件精神,结合我院实际,制定本办法。第二条 本办法所称专家讲座是指按照学院加强报告会、研讨会、讲座及论坛管理的实施办法要求,由学院组织或有关部门邀请,经学院领导批准或在相关职能部门审批 备案,面向学院学生、教职工开展的一次性各类学术报告、形势政策宣讲辅导报告、党风廉 政建设专题报告、高职教育专家报告、人文素质教育专题讲座、安全教育专题讲座、职业生 涯就业指导专题讲座等。本办法

2、所称评审是指学院组织或经学院领导审批同意,由相关部门组织的职称评审、 人事招聘聘任评审、教师各类竞赛评审、教研科研项目立项验收评审、教研科研项目成果评 审、教学改革项目立项验收评审、各类建设方案论证评审、院内招标专家评审、基建维修改 变项目验收评审、学生文体竞赛活动评审等。本办法所称咨询是指由学院聘请或经学院领导审批同意,由相关部门聘请院外专家对 学院各类项目建设、教育教学改革方案制定等开展的一次性专门问题的咨询等。第二章专家讲座费第三条 专家讲座费发放范围(一)学院组织或有关部门邀请经学院领导审批同意或在相关职能部门审批、备案, 来校开展一次性报告讲座的院外专家;(二)经学院业务主管院领导审

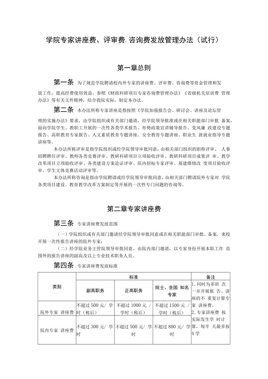
3、批同意,由院内部门邀请,以专家身份开展本职工作 范围外的报告讲座的副高及以上专业技术职务人员。第四条 专家讲座费发放标准类别标准备注副高职务正高职务院士、全国 知名专家1 .同时为多班 次一并开展报 告、讲座的不 重复计算专家 讲座费。2 .专家讲座费 按实际发生学 时计算,每半 天最多按4学院外专家 讲座费不超过500元/ 学时(税后)不超过1000元 /学时(税后)不超过1500元 /学时(税后)院内专家 讲座费不超过300元/ 学时不超过500元/ 学时不超过800元/ 学时I1.1.1.时计算。第五条 专家讲座费发放管理(一)专家讲座费发放由业务主办部门按照“一事一报”原则负责造表,并

4、将院外 专家讲座费与院内专家讲座费分开造表(见附件1学院院外专家 讲座费、评审费、咨询费发放表,附件2学院院内职工讲座费、 评审费发放表),加盖主办部门印章,院外专家讲座费发放要按 照学院加强报告会、研讨会、讲座及论坛管理的实施办法要 求,附学院报告会、研讨会、讲座、论坛审批表(见附件3 学院报告会研讨会讲座论坛审批表),经主办部门负责人、财务 处负责人审核后,由业务主管院领导审批。(二)院外专家讲座费由财务处会计核算后打入院外专家指定银行账户。院内专家讲 座费随本人当月或次月工资计税后发放。(H)横向科研教研课题、合作技术研发、技术服务以及各二级分院承担的社会、行 业企业培训中发生专家讲座费

5、的,按合作或委托协议约定标准执行,无约定的可参照本标准 执行。第三章专家评审费第六条评审费发放范围()学院组织或经学院领导审批同意,由有关部门聘请来校开展有关评审的校外专 家;(二)经学院业务主管院领导审批同意,由院内部门在相关专家库、委员会中随机抽 取的院内专家、评委或根据工作需要邀请、安排的院内专业技术人员。第七条评审费发放标准类别标准副高职务正高职务院士 全国知名专家院外专家评审2000元/天人 (税后)3000元/天人 (税后)5000元/天人 (税后)院内职称评审500元/次人专家 评审人事招聘聘任评审100元/次人教师各类竞赛评审 科研教研项目立项、验 收评审 各类建设方案 评论评

6、审500元/次人院内招标专家评审100元/次人基建维修引工变项目验收Z审100元/次人学生文体 竞赛活动 评审全院性文 艺比赛100元/次人全院性体 育比赛篮球、足球比赛:裁判:100元/场次人,记录:50元 /场次人乒羽比赛、运动会裁判、工作人员:100元/天人第八条 评审费发放管理(一)评审费发放由业务主办部门按照“一事一报”原则负责造表,并将院外专家评 审费与院内人员评审费分开造表(见附件1:学院院外专家讲座费、评审费、咨询费发放表, 附件2:学院院内职工讲座费、评审费发放表),加盖主办部门印章,经主办部门负责人、 财务处负责人审核后,由业务主管院领导审批。(二)院外专家评审费由财务处会

7、计核算后打入院外专家指定银行账户。院内人员评 审费随本人当月或次月工资计税后发放。()评审活动组织部门的非评委工作人员在正常工作时间内不发放评审费。如评审 活动因工作需要安排在寒暑假、法定假期、双休口或工作时间之外的晚间,三国F委工作人员补助 每人每半天50元。(四)学院工会组织的教职工文体竞赛活动评审,评审费发放标准由院工会制定,无 标准的,可参照本标准执行。(五)横向科研教研课题、合作技术研发、技术服务以及各分院承担社会、行业企业 培训中发生专家评审费的,按合作或委托协议约定标准执行,无约定的可参照本标准执行。第四章专家咨询费第九条专家咨询费发放范围学院聘请或经学院领导审批同意,由相关部门

8、聘请,对学院各类项目建设、教育教学 改革方案制定等进行一次性专门问题咨询的院外专家。第十条 专家咨询费发放标准(一)标准类别标准备注院士、全国知名专家高级职称职 务其他专业技术人员专家咨询费按高级职称职务专家 咨询费标准上浮50% 执行1500-2400元/天人(税后)900-1500元/天人(税 后)(二)不同形式组织的专家咨询活动,专家咨询费执行标准组织形式 及会期半天会期半天不超过 两夭(含两天)超过两天会议按照本标准 的60%执行按照本标准执行第一天、第二天:按照本标准执行;第三天及以后:按照本标准的50%执行现场访谈或 者勘察按照上述以会议形式组织的专家咨询费相关标准执行通讯按次计算

9、,每次按照本标准的20%50%执行第-I-一条专家咨询费发放管理(-)专家咨询费发放由业务主办部门按照“一事一报”原则负责造表(见附件1: 学院院外专家讲座费、评审费、咨询费发放表),加盖主办部门印章,经主办部门负责人、 财务处负责人审核后,由业务主管院领导审批。(二)专家咨询费由财务处会计核算后打入院外专家指定银行账户。(三)横向科研教研课题、合作技术研发、技术服务以及各分院承担社会、行业企业 培训中发生专家咨询费的,按合作或委托协议约定标准执行,无约定的可参照本标准执行。第五章监督检查第十二条 学院业务活动需要发生专家讲座费、评审费、咨询费的,须事前报请学 院业务主管领导审批。凡本办法没有

10、规定或未经学院会议研究确认的项目以及超出本办法规 定标准的,一律不予发放。严禁各部门、单位自行设立名目、自定标准发放专家讲座费、评 审费、咨询费。第十三条 本办法未列明类别或事项,确因特殊情况需要,须按照“一事一议” 的原则,提前向业务主管院领导书面报批并经学院会议研究确定。第十四条 学院专家讲座费、评审费及咨询费的管理与发放情况,纳入学院年度财务收支审计之中,接受纪检监察部门和审计部门监督。对于巧立名目、变相发放、弄虚作 假、虚报冒领等违纪违法行为,学院将追问发放资金并按照有关规定追究责任部门负责人和 相关人员的责任。第六章附则第十五条 本办法所列内容与学院原有关规定相关内容不符的,以本办法为准。 本办法由学院财务处、人事教师处负责解释,自发布之日起执行。

展开阅读全文
相关资源
猜你喜欢
相关搜索

当前位置:首页 > 管理/人力资源 > 绩效管理

copyright@ 2008-2023 1wenmi网站版权所有

经营许可证编号:宁ICP备2022001189号-1

本站为文档C2C交易模式,即用户上传的文档直接被用户下载,本站只是中间服务平台,本站所有文档下载所得的收益归上传人(含作者)所有。第壹文秘仅提供信息存储空间,仅对用户上传内容的表现方式做保护处理,对上载内容本身不做任何修改或编辑。若文档所含内容侵犯了您的版权或隐私,请立即通知第壹文秘网,我们立即给予删除!