集团有限公司内部培训师管理办法.docx

上传人:p** 文档编号:270463 上传时间:2023-04-22 格式:DOCX 页数:6 大小:22.07KB
下载 相关 举报
集团有限公司内部培训师管理办法.docx_第1页
第1页 / 共6页
集团有限公司内部培训师管理办法.docx_第2页
第2页 / 共6页
集团有限公司内部培训师管理办法.docx_第3页
第3页 / 共6页
集团有限公司内部培训师管理办法.docx_第4页
第4页 / 共6页
集团有限公司内部培训师管理办法.docx_第5页
第5页 / 共6页
集团有限公司内部培训师管理办法.docx_第6页
第6页 / 共6页
亲,该文档总共6页,全部预览完了,如果喜欢就下载吧!
资源描述

《集团有限公司内部培训师管理办法.docx》由会员分享,可在线阅读,更多相关《集团有限公司内部培训师管理办法.docx(6页珍藏版)》请在第壹文秘上搜索。

1、集团有限公司内部培训师管理办法第一章总则第一条为推进集团公司内部培训师(以下简称“内训师”)队伍建设,有效发挥各类人才的专业优势,构建有集团公司特色的培训体系,不断提高员工获取、创造、积累、运用、交流和共享知识的能力,结合集团公司实际,特制定本办法。第二条本办法中的内部培训师是指由集团公司人力资源部聘任,在完成本职工作的同时,兼职承担相关内部培训课程开发与教学的人员。第三条本办法适用于集团公司本部及所属企业。第四条职责分工(一)集团公司人力资源部职责1.负责内训师管理办法的制定、修订;2 .负责指导、监督、检查各单位和内训师对本办法的贯彻、执行;3 .负责内训师的选拔、培养、考核及等级评定;4

2、 .负责内训师的日常管理;5 .负责组织内训师开发课程、开展教学。(二)各单位职责1 .配合集团公司人力资源部做好内训师的选拔、培养及等级评定;2 .配合集团公司人力资源部做好本业务领域的课程开发;3 .负责内训师内训期间的工作安排。(三)内训师职责1 .协助参与培训需求调研;2 .开发培训课程,开发内容包括培训教材、案例、PPT、试卷及答案等;3 .落实培训计划,开展内部培训教学;4 .参与年度培训总结,对培训方法、课程内容等提出改进建议,协助完成培训体系建设;5 .积极学习,努力提高自身文化素养和综合素质;6 .其他与内训相关的工作。第二章内训师的选拔第五条选拔原则(一)公开、公平、公正;

3、(二)质量重于数量;(三)选拔与使用相结合;(四)德才兼备。第六条基本条件(一)身体健康,品德高尚,责任心强,能在不影响本职工作的前提下开展内部培训工作;(二)具备良好的沟通技巧和较强的语言表达能力;(三)具备扎实的专业知识储备和较高的业务能力、职业素养;(四)最近两年绩效考评达到优秀等级;(五)在集团公司工作三年及以上。第七条选拔渠道。集团公司内训师选拔包括自我推荐、单位推荐、组织安排三个渠道。第八条选拔程序(一)发布通知。集团公司人力资源部根据内部培训工作需要,发布选拔公告,明确选拔条件;(二)申请报名。各单位组织申报者填写集团公司内训师申请表,提交相关申报资料;(三)资格初审。集团公司人

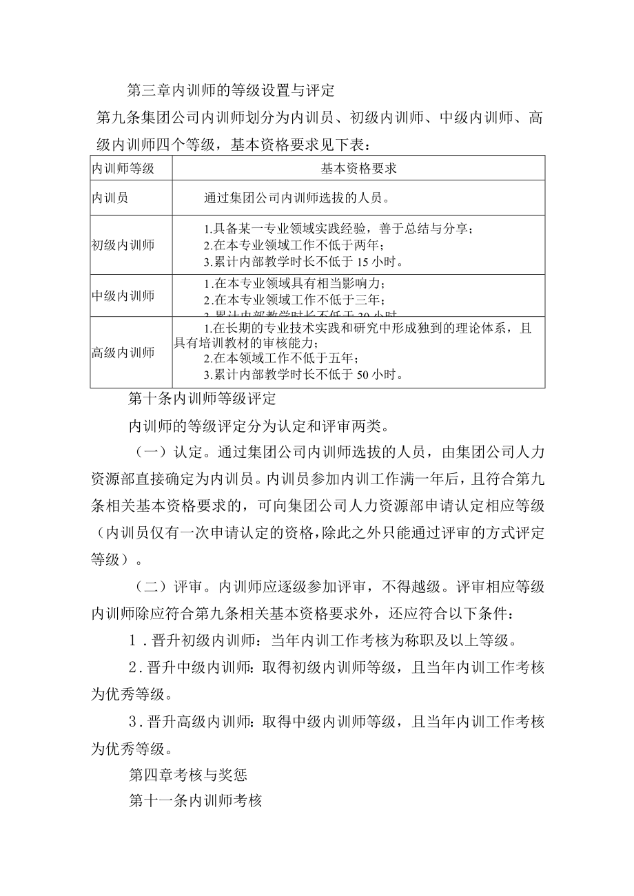
4、力资源部根据选拔条件,对申报人员进行资格初审;(四)组织评审。集团公司人力资源部组织相关人员对初审合格人员进行评审。(五)聘用。集团公司人力资源部对评审通过人员进行聘任。第三章内训师的等级设置与评定第九条集团公司内训师划分为内训员、初级内训师、中级内训师、高级内训师四个等级,基本资格要求见下表:内训师等级基本资格要求内训员通过集团公司内训师选拔的人员。初级内训师1.具备某一专业领域实践经验,善于总结与分享;2 .在本专业领域工作不低于两年;3 .累计内部教学时长不低于15小时。中级内训师1 .在本专业领域具有相当影响力;2 .在本专业领域工作不低于三年;3 .累计内部教学时长不低于30小时。高

5、级内训师1.在长期的专业技术实践和研究中形成独到的理论体系,且具有培训教材的审核能力;2 .在本领域工作不低于五年;3 .累计内部教学时长不低于50小时。第十条内训师等级评定内训师的等级评定分为认定和评审两类。(一)认定。通过集团公司内训师选拔的人员,由集团公司人力资源部直接确定为内训员。内训员参加内训工作满一年后,且符合第九条相关基本资格要求的,可向集团公司人力资源部申请认定相应等级(内训员仅有一次申请认定的资格,除此之外只能通过评审的方式评定等级)。(二)评审。内训师应逐级参加评审,不得越级。评审相应等级内训师除应符合第九条相关基本资格要求外,还应符合以下条件:1 .晋升初级内训师:当年内

6、训工作考核为称职及以上等级。2 .晋升中级内训师:取得初级内训师等级,且当年内训工作考核为优秀等级。3 .晋升高级内训师:取得中级内训师等级,且当年内训工作考核为优秀等级。第四章考核与奖惩第十一条内训师考核(一)内训师的考核按年度进行,分为日常考核、课程开发、授课课时三部分组成,总分IOO分。1.日常考核(满分100分)。日常考核对培训效果、授课情况等进行评估。按评估次数计算出平均分(在计算平均分时保留小数点后两位数),按40%计入总分。4 .课程开发(满分100分)。每开发一门新课程,且此课程授课课时累计满3小时,得50分,依此类推,并按20%计入总分。5 .授课课时(满分100分)。每课时

7、(一课时时长为一小时)按5分进行累计计算,依此类推,并按40%计入总分。(-)总分工日常考核*40%+课程开发*20%+授课课时*40%考核等级得分(a)优秀a80称职60a80不称职a60第十二条奖励(一)课酬激励级别标准课酬工作时间/(小时/元)非工作时间/(小时/元)内训员200250初级内训师300350中级内训师400450高级内训师500550(二)课程开发奖励:内训师每开发一门课程并经评审通过,奖励IOoO元。(三)荣誉激励:内训师等级评定后由集团人力资源部存档,并定期在集团公司相关宣传渠道上公布。(四)评优激励:每年度评选一定数量的优秀内训师,并给予适当奖励。内训师奖励经费在集

8、团公司培训费中列支。第十三条处罚内训师的处罚分为警告、降级、取消资格三种。(一)警告。有下列情形之一的,给予警告处罚:1.未按要求参加集团公司组织的内训师培训或相关活动两次及以下的;2 .未经集团公司同意,私自到集团公司外授课,未造成较大影响的;3 .在培训过程中,迟到或擅自离开培训现场;4 .两次日常考核满意度低于60分的,或年度考核为不称职的;5 .其他违反规定,情节较轻的。(二)降级。有以下情形之一的,给予降级(其中是内训员的,则取消其内训师资格)处罚:1.未按要求参加集团公司组织的内训师培训或相关活动三次及以上的;2 .未经集团公司同意,私自到集团公司外授课,造成重大影响的;3 .连续

9、三次日常考核满意度低于60分,或连续两个年度考核为不称职的给予降级处理。(三)取消内训师资格。有下列情形之一的,取消内训师资格:1.离职的;4 .因自身工作原因无法正常履行授课任务的;5 .严重违反相关规章制度并受到处罚的;6 .品行不端的;7 .授课内容严重违背集团公司企业文化的;8 .无故不接受集团公司人力资源部课程安排的;9 .其他原因须取消资格的。第五章内训师的日常管理第十四条内训师的聘期为1年。聘用期满后,由集团公司人力资源部根据工作需要和考核情况,决定是否续聘。第十五条集团公司应向内训师提供所需资料,并定期组织培训。第十六条集团公司每年组织一次及以上内训师经验分享交流会,并聘请外部专家进行指导。第十七条集团公司人力资源部可对内训师的授课效果进行抽查,对抽查不合格的,暂停安排授课,若因个人或组织需求,可按本规定重新申请。第十八条内训师可申请参加与自身授课内容相关的外部培训等活动。鼓励内训师自修学习,提高自身素质,丰富业务知识。第六章附则第十九条本办法由集团公司人力资源部负责解释。第二十条本办法自印发之日起实施。

展开阅读全文
相关资源
猜你喜欢
相关搜索

当前位置:首页 > 管理/人力资源 > 绩效管理

copyright@ 2008-2023 1wenmi网站版权所有

经营许可证编号:宁ICP备2022001189号-1

本站为文档C2C交易模式,即用户上传的文档直接被用户下载,本站只是中间服务平台,本站所有文档下载所得的收益归上传人(含作者)所有。第壹文秘仅提供信息存储空间,仅对用户上传内容的表现方式做保护处理,对上载内容本身不做任何修改或编辑。若文档所含内容侵犯了您的版权或隐私,请立即通知第壹文秘网,我们立即给予删除!