员工考勤及打卡管理规定.docx

上传人:p** 文档编号:276205 上传时间:2023-04-27 格式:DOCX 页数:2 大小:22.54KB
下载 相关 举报
员工考勤及打卡管理规定.docx_第1页
第1页 / 共2页
员工考勤及打卡管理规定.docx_第2页
第2页 / 共2页
亲,该文档总共2页,全部预览完了,如果喜欢就下载吧!
资源描述

《员工考勤及打卡管理规定.docx》由会员分享,可在线阅读,更多相关《员工考勤及打卡管理规定.docx(2页珍藏版)》请在第壹文秘上搜索。

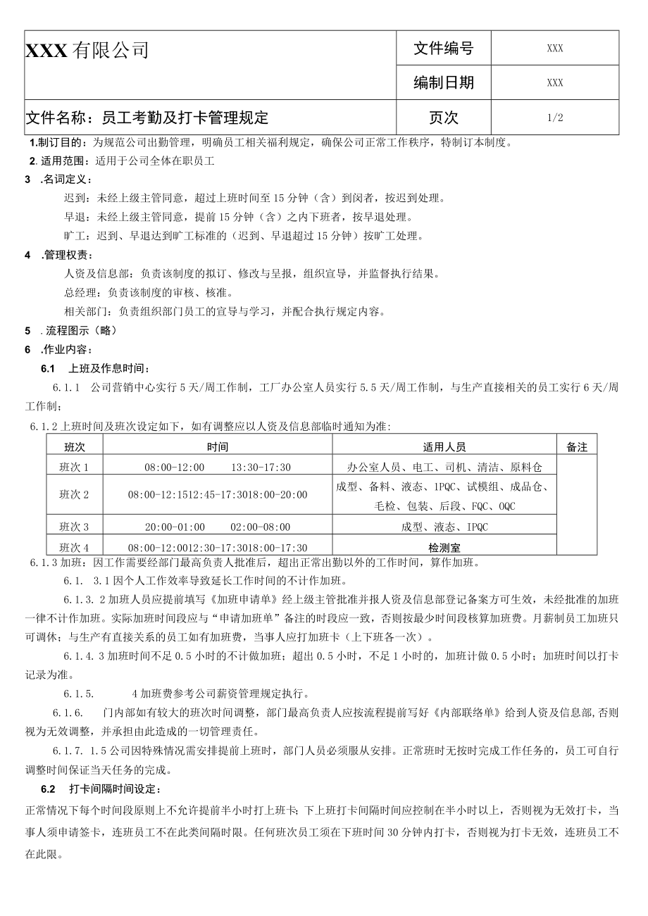
1、XXX有限公司文件编号XXX编制日期XXX文件名称:员工考勤及打卡管理规定页次1/21.制订目的:为规范公司出勤管理,明确员工相关福利规定,确保公司正常工作秩序,特制订本制度。2.适用范围:适用于公司全体在职员工3 .名词定义:迟到:未经上级主管同意,超过上班时间至15分钟(含)到闵者,按迟到处理。早退:未经上级主管同意,提前15分钟(含)之内下班者,按早退处理。旷工:迟到、早退达到旷工标准的(迟到、早退超过15分钟)按旷工处理。4 .管理权责:人资及信息部:负责该制度的拟订、修改与呈报,组织宣导,并监督执行结果。总经理:负责该制度的审核、核准。相关部门:负责组织部门员工的宣导与学习,并配合执

2、行规定内容。5 .流程图示(略)6 .作业内容:6.1 上班及作息时间:6.1.1 公司营销中心实行5天/周工作制,工厂办公室人员实行5.5天/周工作制,与生产直接相关的员工实行6天/周工作制;6.1.2上班时间及班次设定如下,如有调整应以人资及信息部临时通知为准:班次时间适用人员备注班次108:00-12:0013:30-17:30办公室人员、电工、司机、清洁、原料仓班次208:00-12:1512:45-17:3018:00-20:00成型、备料、液态、1PQC、试模组、成品仓、毛检、包装、后段、FQC、OQC班次320:00-01:0002:00-08:00成型、液态、IPQC班次408

3、:00-12:0012:30-17:3018:00-17:30检测室6.1.3加班:因工作需要经部门最高负责人批准后,超出正常出勤以外的工作时间,算作加班。6.1. 3.1因个人工作效率导致延长工作时间的不计作加班。6.1.3. 2加班人员应提前填写加班申请单经上级主管批准并报人资及信息部登记备案方可生效,未经批准的加班一律不计作加班。实际加班时间段应与“申请加班单”备注的时段应一致,否则按最少时间段核算加班费。月薪制员工加班只可调休;与生产有直接关系的员工如有加班费,当事人应打加班卡(上下班各一次)。6.1.4. 3加班时间不足0.5小时的不计做加班;超出0.5小时,不足1小时的,加班计做0

4、.5小时;加班时间以打卡记录为准。6.1.5. 4加班费参考公司薪资管理规定执行。6.1.6. 门内部如有较大的班次时间调整,部门最高负责人应按流程提前写好内部联络单给到人资及信息部,否则视为无效调整,并承担由此造成的一切管理责任。6.1.7. 1.5公司因特殊情况需安排提前上班时,部门人员必须服从安排。正常班时无按时完成工作任务的,员工可自行调整时间保证当天任务的完成。6.2 打卡间隔时间设定:正常情况下每个时间段原则上不允许提前半小时打上班卡;下上班打卡间隔时间应控制在半小时以上,否则视为无效打卡,当事人须申请签卡,连班员工不在此类间隔时限。任何班次员工须在下班时间30分钟内打卡,否则视为

5、打卡无效,连班员工不在此限。XXX有限公司文件编号XXX编制日期XXX文件名称:员工考勤及打卡管理规定页次2/26.3考勤纪律:1.1.1 3.1公司实行上下班指纹登记制度,所有员工原则上一天打卡四次,非因公事而自身原因忘记打卡者,当事人当日应向部门最高负责人申请签卡,一个月最多签卡三次,签卡期限三日有效,超过一次警告处理一次,缺签一次按旷工半天处理。1.1.2 人资及信息部负责对打卡机进行维护与报修,行政部负责监督、管理员工打卡情况。如因打卡机临时出现故障时,打卡人员应及时向人资及信息部负责考勤人员进行报告,相关负责人给予登记,故障排除后由人资及信息部补签卡。1.1.3 每月1号各部门提交上

6、月所有的考勤相关资料和人事异动单给人资及信息部,人资及信息部整理好考勤报表后于3号分发给各部门进行审核确认,各部门每月4号下午把已确认的考勤报表再次提交给人资及信息部,人资及信息部修正后于每月5号把上月所有员工出勤情况生成报表送至财务部,月初逢国家法定节假日可适当延迟。1.1.4 公司人员外出办理公务时应提前办理手续,外出两个小时之内须写“放行条”,超过两个小时的应填写“出差申请单”,部门最高负责人核准有效;特殊岗位可不予申请,但须到保安室做好外出登记。工作时间内离岗或外出办理私事5分钟内可解决的须事先向上级报告(如吸烟),吸烟次数一天只可四次,出入打卡或在保安室出示证明与登记;否则按擅离工作

7、岗位进行行政处罚;超过5分钟的应按事假流程办理,请假最低计算单位为半小时,否则按迟到或早退或旷工等情况处理。因特殊情况不能先到公司打卡的须经主管领导口头批准,返回后次日补签卡手续有效;否则公司按旷工处理。1.1.5 行政部保安负责打卡秩序的维护,每一班次的上下班打卡均应有保安值守,值守保安应认真履行其职责,对扰乱打卡秩序的行为应及时制止,对于迟到不打卡者应及时登记并报告人资及信息部负责人,否则视为失职进行警告处理。6.3.6上班时间因公事外出者,其出入可不打卡,但须向行政部保安出示外出“放行条”,放行条上须登记外出及回来的计划时间和具体事由,否则保安有权不予放行。值班保安应及时将实际出入时间填

8、好,于次日早晨交行政部负责人处备查。6.3.7除总经理核准可不打卡或弹性上班外,其他人员一律须正常打卡。6.3.8未到下班时间任何员工不得在保安室前等候打卡,发现一次警告处理。6.3.9任何员工因公司生产的特殊情况,除不可抗力之因素外须绝对服从公司安排的加班工作,考勤同正常上班一样,否则按旷工论处。6.4考勤违规处理:6.4.1 公司不准许员工有上班迟到的行为发生,每发生一次按迟到处理。因不可抗力因素造成严重考勤违规除外,但须提供充足有效证据证明。具体处理如下:异常类别说明异常处置迟至IJ1.迟到15分钟(含)内减扣15元/次2.迟到每月超过两次的全勤奖一次性全部扣除,记一次警告/次早退1.早退15分钟(含)内减扣15元/次2.早退每月超过两次的全勤奖一次性全部扣除,记一次警告/次旷工1.旷工一天(含)之内的处理;记大过一次2.旷工超过一天至三天(不含)记大过两次3.连续旷工三天(含)以上按自离处理(不予结算工资),对其旷工给公司造成的损失予以追究,赔偿公司经济损失。6.4.2 个人原因当月请假未超过4小时(含),当事人仍可获得全额全勤奖,超过4小时的则取消当事人的全勤奖;实际出勤天数不满计划出勤天数者不得获享全勤奖,包含入职未满一个月的员工。7.此制度从2018年6月1日起正式生效试行,之前与之相关的原文件一律作废回收。核准/日期审核/日期制订/日期

展开阅读全文
相关资源
猜你喜欢
相关搜索

当前位置:首页 > 管理/人力资源 > 人事档案

copyright@ 2008-2023 1wenmi网站版权所有

经营许可证编号:宁ICP备2022001189号-1

本站为文档C2C交易模式,即用户上传的文档直接被用户下载,本站只是中间服务平台,本站所有文档下载所得的收益归上传人(含作者)所有。第壹文秘仅提供信息存储空间,仅对用户上传内容的表现方式做保护处理,对上载内容本身不做任何修改或编辑。若文档所含内容侵犯了您的版权或隐私,请立即通知第壹文秘网,我们立即给予删除!