餐饮服务业特定的细菌、相关食品、控制措施及补充.docx

上传人:p** 文档编号:280950 上传时间:2023-04-27 格式:DOCX 页数:3 大小:19.44KB
下载 相关 举报
餐饮服务业特定的细菌、相关食品、控制措施及补充.docx_第1页
第1页 / 共3页
餐饮服务业特定的细菌、相关食品、控制措施及补充.docx_第2页
第2页 / 共3页
餐饮服务业特定的细菌、相关食品、控制措施及补充.docx_第3页
第3页 / 共3页
亲,该文档总共3页,全部预览完了,如果喜欢就下载吧!
资源描述

《餐饮服务业特定的细菌、相关食品、控制措施及补充.docx》由会员分享,可在线阅读,更多相关《餐饮服务业特定的细菌、相关食品、控制措施及补充.docx(3页珍藏版)》请在第壹文秘上搜索。

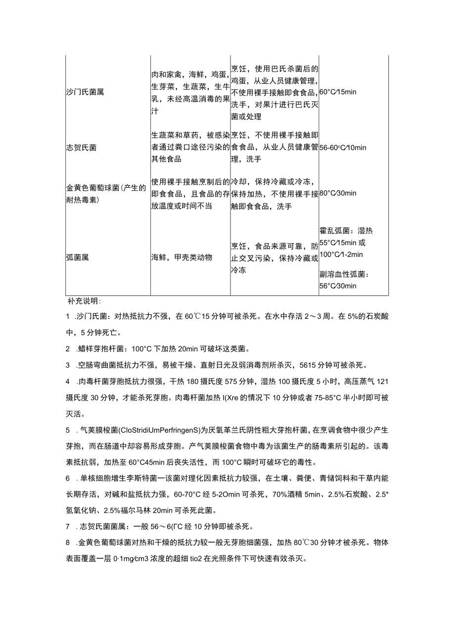
1、餐饮服务业特定的细菌、相关食品、控制措施及补充餐饮服务业特定的细菌、相关食品、控制措施细菌相关食品控制措施杀灭条件蜡样芽胞杆菌(由耐热的催吐毒素引起的中毒;由不耐热的腹泻毒素引起的感染)肉,家禽,淀粉类食物(米饭,土豆),布丁,汤,煮熟的蔬菜烹饪,冷却,保持冷藏或冷冻,保持加热100C20min空肠弯曲杆菌家禽,生牛乳烹饪,洗手,防止交叉污染560C5min肉毒杆菌真空包装食品,低氧包装食品,加工过程中的罐头食品,大蒜-油混合物,烤土豆/炒洋葱的烹制时间或温度不当热处理(时间+压力),冷却,保持冷藏或冷冻,保持加热,酸化和干燥等菌体:100C10min毒素:湿法灭菌加压条件12C30min产气

2、荚膜梭菌熟制的肉和家禽,熟制的肉和家禽制品(包括砂锅菜、肉汁)冷却,保持冷藏或冷冻,再加热,保持加热菌体:60C45min毒素:100立即失活大肠杆菌0157:H7(其他产生志贺毒素的大肠杆菌)生的碎牛肉,生芽菜,生牛乳,未经高温消毒的果汁,被感染者通过粪口途径污染的食品烹饪,不使用裸手接触即食食品,从业人员健康管理,洗手,防止交叉污染,对果汁进行巴氏灭菌或处理1X30min内,温度由37下降至4可以失活2、75C1min单核细胞增生李斯特菌生肉和家禽,新鲜的软奶酪,面团,烟熏的海鲜,熟肉,熟食沙拉烹饪,标注时间,保持冷藏或冷冻,洗手,防止交叉污染60C30min70C2min80C1min沙

3、门氏菌属肉和家禽,海鲜,鸡蛋,生芽菜,生蔬菜,生牛乳,未经高温消毒的果汁烹饪,使用巴氏杀菌后的鸡蛋,从业人员健康管理,不使用裸手接触即食食品,洗手,对果汁进行巴氏灭菌或处理60C15min志贺氏菌生蔬菜和草药,被感染者通过粪口途径污染的其他食品烹饪,不使用裸手接触即食食品,从业人员健康管理,洗手56-60cC10min金黄色葡萄球菌(产生的耐热毒素)使用裸手接触烹制后的即食食品,且食品的存放温度或时间不当冷却,保持冷藏或冷冻,保持加热,不使用裸手接触即食食品,洗手80C30min弧菌属海鲜,甲壳类动物烹饪,食品来源可靠,防止交叉污染,保持冷藏或冷冻霍乱弧菌:湿热55C15min或100C1-2

4、min副溶血性弧菌:56C30min补充说明:1 .沙门氏菌:对热抵抗力不强,在6015分钟可被杀死。在水中存活23周。在5%的石炭酸中,5分钟死亡。2 .蜡样芽抱杆菌:100C下加热20min可破坏这类菌。3 .空肠弯曲菌抵抗力不强,易被干燥、直射日光及弱消毒剂所杀灭,5615分钟可被杀死。4 .肉毒杆菌芽胞抵抗力很强,干热180摄氏度575分钟,湿热100摄氏度5小时,高压蒸气121摄氏度30分钟,才能杀死芽胞。肉毒杆菌加热I(Xre的情况下10分钟或者75-85C半小时即可被灭活。5 .气荚膜梭菌(CIoStridiUmPerfringenS)为厌氧革兰氏阴性粗大芽抱杆菌,在烹调食物中很

5、少产生芽抱,而在肠道中却容易形成芽胞。产气荚膜梭菌食物中毒为该菌生产的肠毒素所引起的。该毒素抵抗弱,加热至60C45min后丧失活性,而100C瞬时可破坏它的毒性。6 .单核细胞增生李斯特菌一该菌对理化因素抵抗力较强,在土壤、粪便、青储饲料和干草内能长期存活,对碱和盐抵抗力强,60-70C经5-2Omin可杀死,70%酒精5min、2.5%石炭酸、2.5*氢氧化钠、2.5%福尔马林20min可杀死此菌。7 .志贺氏菌菌属:一般566(C经10分钟即被杀死。8 .金黄色葡萄球菌对热和干燥的抵抗力较一般无芽胞细菌强,加热8030分钟才被杀死。物体表面覆盖一层01mgcm3浓度的超细tio2在光照条件下可快速有效杀灭。9 .霍乱弧菌对热,干燥,日光,化学消毒剂和酸均很敏感,耐低温,耐碱。湿热55,15分钟,100,12分钟,水中加05ppm氯15分钟可被杀死。0.1*高镒酸钾浸泡蔬菜、水果可达到消毒目的。在正常胃酸中仅生存4分钟。10 .副溶血性弧菌对酸敏感,在普通食醋中5分钟即可杀死;对热的抵抗力也较弱,5020min;65C5min或80C1min即可被杀死。

展开阅读全文
相关资源
猜你喜欢
相关搜索

当前位置:首页 > 行业资料 > 酒店餐饮

copyright@ 2008-2023 1wenmi网站版权所有

经营许可证编号:宁ICP备2022001189号-1

本站为文档C2C交易模式,即用户上传的文档直接被用户下载,本站只是中间服务平台,本站所有文档下载所得的收益归上传人(含作者)所有。第壹文秘仅提供信息存储空间,仅对用户上传内容的表现方式做保护处理,对上载内容本身不做任何修改或编辑。若文档所含内容侵犯了您的版权或隐私,请立即通知第壹文秘网,我们立即给予删除!