行业标准《铜铟镓硒合金粉》编制说明书.docx

上传人:p** 文档编号:288989 上传时间:2023-04-28 格式:DOCX 页数:9 大小:33.98KB
下载 相关 举报
行业标准《铜铟镓硒合金粉》编制说明书.docx_第1页
第1页 / 共9页
行业标准《铜铟镓硒合金粉》编制说明书.docx_第2页
第2页 / 共9页
行业标准《铜铟镓硒合金粉》编制说明书.docx_第3页
第3页 / 共9页
行业标准《铜铟镓硒合金粉》编制说明书.docx_第4页
第4页 / 共9页
行业标准《铜铟镓硒合金粉》编制说明书.docx_第5页
第5页 / 共9页
行业标准《铜铟镓硒合金粉》编制说明书.docx_第6页
第6页 / 共9页
行业标准《铜铟镓硒合金粉》编制说明书.docx_第7页
第7页 / 共9页
行业标准《铜铟镓硒合金粉》编制说明书.docx_第8页
第8页 / 共9页
行业标准《铜铟镓硒合金粉》编制说明书.docx_第9页
第9页 / 共9页
亲,该文档总共9页,全部预览完了,如果喜欢就下载吧!
资源描述

《行业标准《铜铟镓硒合金粉》编制说明书.docx》由会员分享,可在线阅读,更多相关《行业标准《铜铟镓硒合金粉》编制说明书.docx(9页珍藏版)》请在第壹文秘上搜索。

1、行业标准铜锢钱硒合金粉编制说明书行业标准铜锢钱硒合金粉起草小组铜钢钱硒合金粉行业标准编制说明书1、工作情况1.1任务来源进入二十一世纪,世界各国加速发展各种可再生能源替代传统的化石能源,以解决日益加剧的温室效应、环境污染和能源枯竭等全球危机。作为理想的清洁能源,太阳能永不枯竭,正成为当今世界最具发展潜力的产业之一。目前,太阳能电池市场主要产品是单晶硅和多晶硅太阳能电池,占市场总额的70%以上。由于晶硅电池的高成本和生产过程的高能耗,成本更低、生产过程更加环保的薄膜太阳能电池得到快速发展。现阶段,有市场前景的薄膜太阳能电池有3种,分别是非晶硅、碗化镉(CdTC)和铜锢钱硒(一般简称ClGS)薄膜

2、太阳能电池。作为直接带隙化合物半导体,铜锢像硒吸收层吸收系数高达105cm-l,转化效率是所有薄膜太阳能电池中最高的,铜锢钱硒薄膜太阳能电池具有生产成本低、污染小、不衰退、弱光性能好等显著特点,光电转换效率居各种薄膜太阳电池之前例,接近于晶体硅太阳电池,而成本只是它的三分之一,被称为下一代非常有前途的新型薄膜太阳电池,是近几年研究开发的热点。该型太阳能电池可柔性制造,该电池具有柔和、均匀的黑色外观,是对于外观有较高要求场所的理想选择。铜钢铁硒太阳能光伏材料已广泛生产和应用,但作为生产铜铜钱硒薄膜太阳能电池的原料的铜钢铁硒合金粉还没有制定相应的产品标准,查阅相关的国际方面的资料,也没有这类的铜钢

3、铁硒合金粉的产品标准,所以制定相应的铜铜钱硒合金粉的产品标准是必要。本标准制定任务由工信部工信厅2O14J628号文件关于印发2015年第二批行业标准制修订计划的通知下达,项目计划序号为2014T405T-YS,由广东先导稀材股份有限公司负责起草,计划于2015年12月前完成。1.2申报单位简介广东先导稀材股份有限公司成立于2003年5月,坐落在山清水秀的清远市清新县禾云镇工业区,紧邻清连高速,距广州市区仅90分钟车程,地理位置环境优越,交通便利。是一家集硒、稀、镉、锌、锢、锦、钿、银、钱等稀有金属及其化合物的研发、生产、销售为一体的大型高新技术企业,产品广泛应用于玻璃、陶瓷、电解锅、饲料、电

4、子、通讯、光电半导体材料、热成像、探测器、太阳能光伏材料等行业。国家稀有稀散金属工程技术中心就设在先导公司,先导公司有较强的稀有稀散金属材料研发、生产、加工计算,能生产种类繁多的稀有稀散金属及化合物、合金等各种产品,同时先导公司有较强的分析检测能力,配有等离子体发射光谱仪、等离子质谱仪、电子扫描电镜、原子吸收光谱仪、高效液相气相色谱仪、红外光谱仪、测氧仪、辉光放电质谱仪、核磁共振等先进的检测仪器,可进行多种化学元素及分子结构等的分析检测,公司的生产水平及产品检测能力在国内外处于领先地位。公司先后通过了IS09001质量管理体系认证,欧盟饲料添加剂FAMl-QS认证,并建立了IS014001环境

5、管理体系,OHSASI8001职业健康管理体系,GMP良好操作规范和IS022000食品安全管理体系,IS017025实验室管理体系等。2、编制原则和依据本标准起草单位自接受起草任务后,本标准编制组收集了国内外客户要求、各生产厂家实际生产水平等信息,初步确定了铜铜钱硒合金粉标准起草所遵循的基本原则和编制依据:1、查阅相关标准和国内外客户的相关技术要求;、2、广泛适用,操作可行的原则;3、满足市场需求,规范市场行为;4、科学性和技术先进性原则;3、起草本标准的调查和和调研情况3.1 广东先导稀材股份有限公司接受到起草任务后,将公司研发、生产、销售、质检、检测等各方面的主要骨干集中在一起,形成了起

6、草制定本标准的基本意见及方案,确定了主要人员和时间要求。3、1广东先导稀材股份有限公司接受到起草任务后,对公司历年来在铜铜铁硒合金粉方面的研发和生产情况进行了详细的调查和统计,对销售及客户的要求进行了统计和归纳,了解了在生产过程中的相关信息及综合要求、特别是对生产过程中的杂质控制情况进行了系统分析,加上客户及市场上的主流要求,得到了铜锢钱硒合金粉在化学成分方面的普遍要求,并形成标准的要求。3.2在确定了基本的标准文稿后,标准起草小组和公司的生产部门配合成立了一个产品质量跟踪小组,小组成员共6人,从2015年5月5日至6月25日,跟踪连续生产的5批铜锢钱硒合金粉产品,综合统计并观察产品的生产和质

7、量的稳定性和连续性。3、3向广西柳州百韧特、汉能公司、杭州尚越光电、广西冶金质监站、比利时优美科公司、FS公司等单位寄出了本标准的讨论稿,将根据这些单位的讨论意见进一步完善标准文本,使得本标准具有更广泛的代表性。3.4 2015年6月24日在浙江省温州市进行了铜锢钱硒合金粉行业标准的讨论会议,会议对讨论稿进行了充分及全面的讨论,基本肯定了讨论稿的技术要求、文本内容。4、本标准的使用和适应范围4、I本标准规定了铜铜钱硒合金粉的技术要求、试验方法、检验规则及标志、包装、运输、贮存、订货单(或合同)和安全要求。4、2本标准适用于使用铜、锢、钱、硒制备的薄膜太阳能电池领域用的铜锢钱硒合金粉。5、本标准

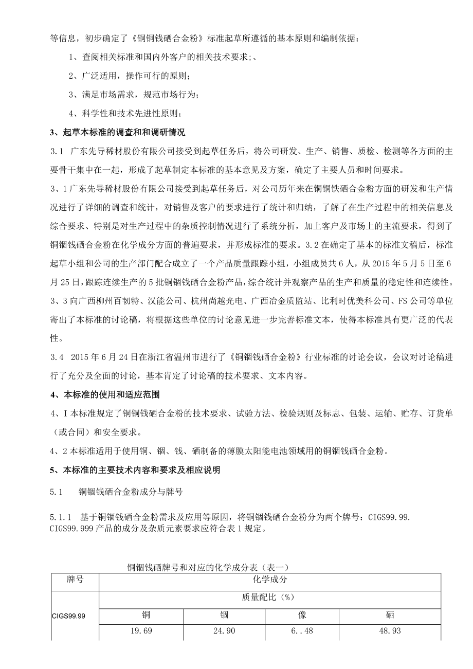
8、的主要技术内容和要求及相应说明5.1 铜锢钱硒合金粉成分与牌号5.1.1 基于铜锢钱硒合金粉需求及应用等原因,将铜锢钱硒合金粉分为两个牌号:CIGS99.99.CIGS99.999产品的成分及杂质元素要求应符合表1规定。铜锢钱硒牌号和对应的化学成分表(表一)牌号化学成分CIGS99.99质量配比(%)铜锢像硒19.6924.906.4848.93杂质元素含量不大于(XlOT%)铝铅镉铭铁镁铝银钻锌镒101010101010101()10101010CIGS99.999质量配比(%)铜钿钱硒19.6924.906.4848.93杂质元素含量不大于(X10%)铝铅钢镉铭铁镁铝银钻锌铳1.01.01

9、.01.01.01.01.01.01.01.01.01.01、铜锢钱硒合金粉的纯度为100%减去表中所列杂质实测值总和的余量。5.1 .2铜钢铁硒合金粉配比及杂质主要内容确定依据铜钢钱硒合金粉是由铜、钢、钱、硒四种单质合成生成的物质,合成方法有很多种,根据各生产厂家的实际情况安排合成的方法。铜锢钱硒合金粉中四种元素的配比是根据市场多年来的需求情况及相关研发单位的研究制定的,铜、铜、钱、硒合金中原子比有较宽的允许范围,一般情况下常见为铜含量为19.69%、锢含量为24.90%、钱含量为6.48%、硒含量为48.93%,这种四元素的配比是市场上较为常见和主流的配比方式,铜锢钱硒合金粉标准中杂质元素

10、的设定是依据国家相关标准,并根据国内外铜锢钱硒合金粉产品生产的实际情况及产品质量水平,铜锢钱硒合金粉的应用领域相关标准及相关应用领域对铜锢钱硒合金粉所含杂质的含量要求来制定的。铜钿钱硒合金粉所含杂质分为危害性杂质、难除杂质或易引入杂质和常见杂质。危害性杂质是指对铜钿钱硒合金粉应用领域使用中具有危害性、对于材料性能产生较大影响的杂质,如:钢、铅、铭、铁、铜等。难除杂质或易引入杂质是指在生产工艺中难以除去的杂质并且在生产过程中易带人的杂质,如:铁、银、镁等。在铜钢铁硒合金粉的应用领域,如制备薄膜太阳能材料,该材料对铜钢铁硒合金粉中所含杂质如:钢、镁、铝、铝、铭、铁、锌、铅等的要求较为严格,这些杂质

11、含量高将对太阳能电池的禁带宽度、易形成深能缺陷,影响载流子的运输和寿命、对电子迁移率产生不利影响,从而影响到光伏应用的效能比;有些杂质元素对薄膜太阳能电池的制作中的制膜过程产生不良影响、使薄膜的生成和保持增加难度和,由此影响到太阳能电池的使用寿命及光电转换率。因为99.999%的铜锢铁硒合金粉工艺为铜锢钱硒合金粉为由5N铜、锢、钱、硒合成的物质,铅、锌、铁、镉、铝都是这些高纯度单质在生产过程中较难以控制的杂质元素,所以也要相对规定这些杂质元素的允许量。按照制表1的化学成分的要求对于铜锢钱硒合金粉的应用有重要作用,能决定铜钢钱硒合金粉是否符合要求。5、2物理规格铜锢保硒合金粉产品以粉体供货,重量

12、供需双方协商。5.3 外观质量铜锢铉硒合金粉为灰黑色,粉体色泽均匀,无肉眼可见的夹杂物。5.4 其他需方如对铜锢钱硒合金粉的杂质元素、铜锢钱硒配比等有其他要求,由供需双方协商确定。5.5 5试验方法5 .5.1铜锢钱硒合金粉中的杂质元素测定参照YS/T电感耦合等离子体质谱法,该标准由广西分析测试中心负责,正在起草中。6 .5.2铜锅铁硒合金粉中钢、钱、硒含量分析方法参照YS/T,该标准由广西分析测试中心负责正在起草中,铜含量为锅、铁、硒量以外的余量。5. 5.3铜锢钱硒合金粉的外观质量用目测法检验。6、产品质量稳定性试验报告6. 1为验证本产品质量是否稳定,各项性能指标是否满足要求,标准起草小

13、组决定,成立由质量部、生产部和实验室共6人的试验组,跟踪连续生产的5批铜锢钱硒合金粉产品。实验时间从2015年5月5日至6月,共2个月时间。具体性能数据如下:批号含量(%)CIGS99.999-1铜钱硒铝铅19.4524.926.5049.130.000020.00007银镉辂铁镁铝0.000020.000020.000020.000080.000050.00002银钻锌锦0.000020.000020.000050.00002CIGS99.999-2铜锢钱硒铝铅19.9524.696.3549.010.000040.00006钦镉辂铁镁钥0.000020.000020.000020.0000

14、90.000020.00002银钻锌镒0.000060.000020.000050.00003CIGS99.999-3铜MTI锢钱硒铝铅19.9324.916.4848.680.000020.00006钢镉铭铁镁IH0.000020.000020.000060.00010.000020.00002银钻锌镒0.000020.000020.000100.00002CIGS99.999-4铜锢钱硒铝铅20.0125.026.3148.660.000020.00006钦镉辂铁镁铝0.000020.000020.000020.000080.000020.00002银钻锌锦0.000070.000020.000080.00002CIGS99.999-5铜ffl钱硒铝铅19.8824.816.4448.870.000050.00005银镉铭铁镁铝0.000020.000020.0020.000120.0020.00002镇钻锌锦0.000070.000020.000050.00

展开阅读全文
相关资源
猜你喜欢
相关搜索

当前位置:首页 > 行业资料 > 金属学与金属工艺

copyright@ 2008-2023 1wenmi网站版权所有

经营许可证编号:宁ICP备2022001189号-1

本站为文档C2C交易模式,即用户上传的文档直接被用户下载,本站只是中间服务平台,本站所有文档下载所得的收益归上传人(含作者)所有。第壹文秘仅提供信息存储空间,仅对用户上传内容的表现方式做保护处理,对上载内容本身不做任何修改或编辑。若文档所含内容侵犯了您的版权或隐私,请立即通知第壹文秘网,我们立即给予删除!