超市卖场店铺商品储存和搬运规范.docx

上传人:p** 文档编号:289687 上传时间:2023-04-28 格式:DOCX 页数:3 大小:20.17KB
下载 相关 举报
超市卖场店铺商品储存和搬运规范.docx_第1页
第1页 / 共3页
超市卖场店铺商品储存和搬运规范.docx_第2页
第2页 / 共3页
超市卖场店铺商品储存和搬运规范.docx_第3页
第3页 / 共3页
亲,该文档总共3页,全部预览完了,如果喜欢就下载吧!
资源描述

《超市卖场店铺商品储存和搬运规范.docx》由会员分享,可在线阅读,更多相关《超市卖场店铺商品储存和搬运规范.docx(3页珍藏版)》请在第壹文秘上搜索。

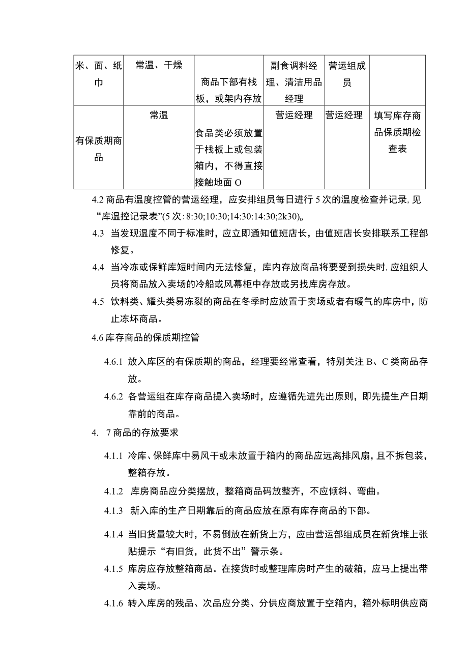
1、超市卖场店铺商品储存和搬运规范1 .。目的本规范明确了各店铺在商品存放和搬运时,营运部组人员的工作内容和作业程序,以保证商品的安全。2 .O适用范围各店铺的营运部组、收货部、大宗销售组及运输部门在商品储存与搬运的业务工作。3 .3.1 有储存冷冻商品和保鲜商品的部组经理对存放商品的的冷冻冷藏库的温度控管负责。3.2 2各部组经理负责管理所辖库区的商品存放、商品质量、商品数量。3.3 营运部组成员、送货人员对运输中和存储中的商品安全和数量负责。3.4 营运部组经理、店长、审计部负责监督、检查。4 .。作业程序4.1 商品的储存温度、存放条件及负责人见“商品存放条件”。商品存放条件类别商品储存温度

2、要求存放要求负责人实施人记录表冷冻食品-18C-20oC商品底部有栈板或架内冷冻冷藏经理、生鲜经理营运各组成员库温控记录表保鲜食品、蔬果2至5商品底部有栈板或架内蔬果经理、自制熟食经理营运各组成员库温控记录表烟常温、干燥商品底部有栈板或架内酒饮经理营运组成员家电常温、干燥下部有栈板、有码放高要求的不能超高家电经理营运组成员饮料、罐头类商品0以上地面干燥、有栈板副食调料经理、酒饮经理营运组成员米、面、纸巾常温、干燥商品下部有栈板,或架内存放副食调料经理、清洁用品经理营运组成员有保质期商品常温食品类必须放置于栈板上或包装箱内,不得直接接触地面O营运经理营运经理填写库存商品保质期检查表4.2商品有温

3、度控管的营运经理,应安排组员每日进行5次的温度检查并记录,见“库温控记录表”(5次:8:30;10:30;14:30:14:30;2k30)o4.3 当发现温度不同于标准时,应立即通知值班店长,由值班店长安排联系工程部修复。4.4 当冷冻或保鲜库短时间内无法修复,库内存放商品将要受到损失时,应组织人员将商品放入卖场的冷船或风幕柜中存放或另找库房存放。4.5 饮料类、耀头类易冻裂的商品在冬季时应放置于卖场或者有暖气的库房中,防止冻坏商品。4.6库存商品的保质期控管4.6.1 放入库区的有保质期的商品,经理要经常查看,特别关注B、C类商品存放。4.6.2 各营运组在库存商品提入卖场时,应遵循先进先

4、出原则,即先提生产日期靠前的商品。4. 7商品的存放要求4.1.1 冷库、保鲜库中易风干或未放置于箱内的商品应远离排风扇,且不拆包装,整箱存放。4.1.2 库房商品应分类摆放,整箱商品码放整齐,不应倾斜、弯曲。4.1.3 新入库的生产日期靠后的商品应放在原有库存商品的下部。4.1.4 当旧货量较大时,不易倒放在新货上方,应由营运部组成员在新货堆上张贴提示“有旧货,此货不出”警示条。4.1.5 库房应存放整箱商品。在接货时或整理库房时产生的破箱,应马上提出带入卖场。4.1.6 转入库房的残品、次品应分类、分供应商放置于空箱内,箱外标明供应商名称,并注明应退货残次品的名称、数量。4. 8商品的运输

5、工作程序4.1.1 运输/存储工具4.1.2 平板车、地牛车、三轮车、汽车等。4.1.3 运输设备完好无损,使用便捷。4.1.4 放置商品的设备平台上应清洁、无异物、无水迹。4. 9搬放要求4.1.1 注意人身安全、商品安全,对于较多较重的商品应二人或二人以上配合搬运。4.1.2 商品要轻拿轻放,不得摔、扔。如因失误造成商品损坏而无法销售和退货,由责任人照价赔偿。4.1.3 有的商品外箱上标注不许倒置、不许倾斜,在搬运中要按照外箱要求去做。4.1.4 果菜类等商品在搬运时应把易压、易碎产品放在上方。4.1.5 搬运商品码放整齐,放置紧凑。4.1.6 较重的商品放在下面,较轻的商品放在上面。4.

6、1.7 易碎产品整箱码放在运送车上时不应悬空放置,最多只能码放三层。4.1.8 不应超出运输工具的承重量。4.10运输要求4.10.1 拉运中速度适中。4.10.2 观察地面情况及行人。4.10.3 使用平板车、地牛车、三轮车应2人或2人以上,车后1人负责保护商品防止遗落。4.10.4 外送商品采用三轮车送货时应有2人同行,一人在后保护商品,防止遗失。4.10.5 汽车运送商品,要码放紧凑,不会因刹车等突发情况使商品受到损坏。4.10.6 车上的搬运人员应坐在安全的地方,不会因紧急情况造成商品压伤人员。4.10.7 运输工具、液压叉车、三轮车等要每周检查保养一次,保持工具的正常使用,此项工作由工程部来做。

展开阅读全文
相关资源
猜你喜欢
相关搜索

当前位置:首页 > 经济/贸易/财会 > 商品学

copyright@ 2008-2023 1wenmi网站版权所有

经营许可证编号:宁ICP备2022001189号-1

本站为文档C2C交易模式,即用户上传的文档直接被用户下载,本站只是中间服务平台,本站所有文档下载所得的收益归上传人(含作者)所有。第壹文秘仅提供信息存储空间,仅对用户上传内容的表现方式做保护处理,对上载内容本身不做任何修改或编辑。若文档所含内容侵犯了您的版权或隐私,请立即通知第壹文秘网,我们立即给予删除!