高强环保艺术围栏市场分析及其相关报告——投资指南.docx

上传人:p** 文档编号:310657 上传时间:2023-05-16 格式:DOCX 页数:4 大小:31.03KB
下载 相关 举报
高强环保艺术围栏市场分析及其相关报告——投资指南.docx_第1页
第1页 / 共4页
高强环保艺术围栏市场分析及其相关报告——投资指南.docx_第2页
第2页 / 共4页
高强环保艺术围栏市场分析及其相关报告——投资指南.docx_第3页
第3页 / 共4页
高强环保艺术围栏市场分析及其相关报告——投资指南.docx_第4页
第4页 / 共4页
亲,该文档总共4页,全部预览完了,如果喜欢就下载吧!
资源描述

《高强环保艺术围栏市场分析及其相关报告——投资指南.docx》由会员分享,可在线阅读,更多相关《高强环保艺术围栏市场分析及其相关报告——投资指南.docx(4页珍藏版)》请在第壹文秘上搜索。

1、嵩强环保艺术围栏市场分析及其相关报告投咨指南山东立博机械设备有限公司简介欢迎登陆我公司网站:公司正式成立于1997年,发展至今已有十多年的历史,经历了以下几个阶段:起步阶段:1997年一一2002年。公司主要着力从事石膏压线,欧式构件,轻质墙板、组合式化粪池、欧式花瓶柱、通风烟道等水泥制品和石膏制品的生产和开发,并有专业技术人员负责对产品标本雕刻和各类模具制作。在发展中公司奠定了良好的技术基础,促使了公司尽快发展。先后在济南、郑州设立自己的直销处。在同行业中曾经获得“曹县石膏线、质优摔不断”的美称,成为行业中的品牌,拥有省内一流的制作水平,一流的制作团队,并且获得诸多奖项。转型阶段:2002年

2、到2004年。公司成立“山东立博机械厂”,有单纯的生产水泥制品和石膏制品转向新型建筑机械和新型建材机械的生产开发上来,先后开发出:免烧砖机、砌块成型机、组合式化粪池、水泥艺术围栏项目、轻质隔墙板设备、罗马柱成型机、烟道成型机等新型建材设备,满足了不同客户的需求;发展阶段:2005年一一2006年,是公司的飞跃发展阶段。在全国旧城改建及其建筑行业的蓬勃发展的大气候的感召下,使公司有了巨大的发展。跨越阶段:2007年是我公司的一次大的跨越,公司运做结构上有所调整,把山东济南立博机械设备有限公司作为总公司;把2008年成立的北京立博华威机械设备有限公司做为分公司。总公司和分公司有便利的交通条件和完善

3、的销售体系。分公司设在首都有广阔的生产基地和充足的技术资源,这样形成了优势互补,使我公司在新型建筑机械的研发、生产、销售、服务一条龙服务体系更加完善。我公司将努力提升公司的专业技术,与我们的合作伙伴同耕耘共丰收,一起实现09年的新跨越。我们的优势:(1)地域优势总公司设立在山东济南,分公司设在北京通州开发区。总公司有便利的交通条件和完善的销售体系;分公司设在首都有广阔的生产基地和充足的技术,这样形成了优势互补,使我公司在新型建筑机械的研发、生产、销售、服务一条龙服务体系更加完善。(2)产品优势公司有精密的生产设备和一流的技工。围栏设备所用钢轴一律采用济钢集团生产的钵钢系列,经久耐磨,抗腐蚀、光

4、泽度好;目前我厂生产的围栏设备是第四代新型环保围栏设备,生产效率高,速度快、生产出的围栏光洁度好、无接缝、无沙眼、抗压、抗冲击、强度高、环保、安装方便、简便快捷!(3)涂层优势本公司独家研发的水泥艺术围栏表面涂装技术,打破了水泥围栏千篇一律的使用涂料、油漆饰面的常规工艺,使水泥艺术围栏呈现出天然花岗岩、大理石的逼真效果,自然的色彩,天然的质感,使围栏产品更具高雅、和谐、庄重之美感。该涂层材料系纯水性环保产品,无毒、无味、无污染,整体装饰一气呵成,不褪色、不起皮、不开裂、耐擦洗,不断创新的“立博”科技,将水泥艺术围栏的品质推向了极致。(4)服务优势“因为专业,所以更好”这就是我公司的最大优势,在

5、十年的发展中,公司拥有大批的专业技术人员,技术含量高,技术丰富多样,能满足客户的需求;立博人本着“诚信为本,实现双赢”的理念,为大、中小投资者提供一个良好的创业空间。您没有想到的,我们帮助您想;您想到的,我们帮助您实现。一、市场前景近年来,各地政府相继出台了破墙透景、造绿等环境改造政策,明令禁止砌筑实心围墙,必须采用通透式围墙。所以传统实心围墙将被通透围栏所取代。而市场上现有的铁艺围栏容易锈蚀,易被偷盗,每年需去锈上漆,维护成本高;不锈钢围栏壁薄,易弯曲变形,光照刺眼,造成严重的光污染;PVC围栏抗冲击性能差,冬天易脆裂。且上述几种围栏结构、色调都比较单一,已落后于城市发展的步伐。我公司针对市

6、场上现有几种围栏的弊端,潜心研究,开发出集安全、实用、环保于一体,具有时尚、新颖、自然等特点的新型围墙一一高强环保艺术围栏。该围栏吸收了铁艺、PVC围栏的长处,既凝聚了中国园艺的凝重与简练,又具有时尚的欧美风格,它高雅气派,艺术感强,色彩艳丽,通风透景,更烘托出主体建筑典雅华贵的气质,为城镇倍添光彩。产品广泛用于开发区、工业园、小区、公园、别墅、绿化带、隔离带、机关大院、学校、体育场、河沿、桥梁、楼梯、阳台等室内外场所,所到之处,美景与绿色尽收眼底,时尚与优雅随身而至。二、产品特点强度高,抗冲击性强。产品内置钢筋,确保强度高于铁艺围栏;装饰性强。品种多,色彩丰富,可与各种环境融合,用户可根据区

7、域环境选择不同款式;艺术感强。产品线条流畅,造型精美,时尚气派,古朴典雅,稳重大气,有的透露着古罗马浓厚的艺术气息,有的散发出南美玛雅经典神韵,外在装饰美与内在气韵美融为一体。绿色环保。不生锈,避免了不锈钢围栏日照反光的光污染现象。产品对人体无害。施工方便。花瓶柱、分隔柱、连杆设计合理,安装不用吊架,还可根据复杂地貌高低起伏实施安装,满足不同用户需要。防盗。产品既无偷盗价值,又采用水泥连体浇注,让用户放心,小偷死心。维护费用低.抗酸碱,耐老化,不用年年维护。高强环保艺术围栏与市场上现有几种围栏各项指标对比表铁艺围栏不锈钢围栏PVC围栏高强环保艺术围栏使用寿命810年810年45年5080年环保

8、易生锈、有污染日照刺眼有光污染夏天有气味不生锈无污染维护每年需刷漆一次不需维护每年需维护一次810年维护一次强度轻碰有摇摆现象壁薄易方曲变形冬天易脆裂坚固耐用耐侯性易氧化耐侯性强易老化耐侯性强保险性易被盗易被盗偷盗价值不大无偷盗价值成本综合成本高综合成本高综合成本高综合造价低于铁艺围栏50%三、技术优势技术含量高采用普通水泥,1.8分钟成型,立即进入场地存放。核心技术一一1.B原料配比一次配置而成,可长期使用,接产者易于掌握;原材料来源广以水泥、沙子为主要原料,就地取材,造价低,利润高;工艺简单,易操作将水泥、沙子及其其他辅助材料混合,不用模具,通过机械一次滚动密压成型即可;生产成本低产品使用

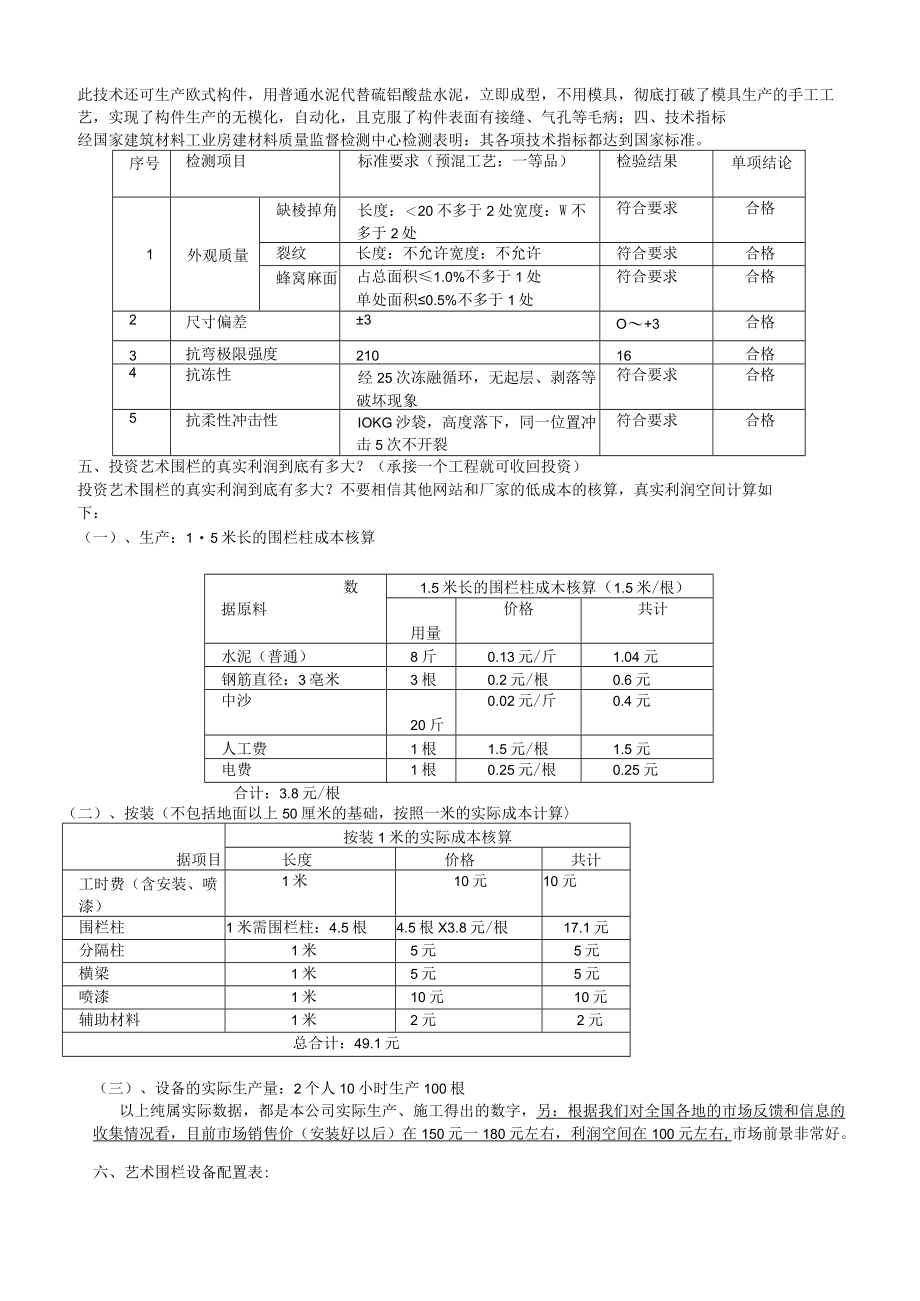
9、普通水泥就能生产,无需模具,节省人工,产量高,生产成本大大降低,有较强的市场竞争优势。对生产条件要求不高简易工棚可做厂房,产品露天存放,无需仓库,对工人素质及劳动强度要求不高,农村妇女即可操作;用地面积:650m2,其中生产用房(简易工棚)150nT,场地450nf,办公室25T*2=5Of工人:围栏柱生产:24人;分隔柱生产:3人水电:380V电力,总装机容量5KW,自来水即可。环保:生产过程中无废水、废渣、废气、噪音产生,符合环保要求;附:由于占地面积小,寒冷地区冬天可在室内生产;技术用途广此技术还可生产欧式构件,用普通水泥代替硫铝酸盐水泥,立即成型,不用模具,彻底打破了模具生产的手工工艺

10、,实现了构件生产的无模化,自动化,且克服了构件表面有接缝、气孔等毛病;四、技术指标经国家建筑材料工业房建材料质量监督检测中心检测表明:其各项技术指标都达到国家标准。序号检测项目标准要求(预混工艺:一等品)检验结果单项结论1外观质量缺棱掉角长度:20不多于2处宽度:W不多于2处符合要求合格裂纹长度:不允许宽度:不允许符合要求合格蜂窝麻面占总面积1.0%不多于1处单处面积0.5%不多于1处符合要求合格2尺寸偏差3O+3合格3抗弯极限强度21016合格4抗冻性经25次冻融循环,无起层、剥落等破坏现象符合要求合格5抗柔性冲击性IOKG沙袋,高度落下,同一位置冲击5次不开裂符合要求合格五、投资艺术围栏的

11、真实利润到底有多大?(承接一个工程就可收回投资)投资艺术围栏的真实利润到底有多大?不要相信其他网站和厂家的低成本的核算,真实利润空间计算如下:(一)、生产:15米长的围栏柱成本核算数据原料1.5米长的围栏柱成木核算(1.5米/根)用量价格共计水泥(普通)8斤0.13元/斤1.04元钢筋直径:3亳米3根0.2元/根0.6元中沙20斤0.02元/斤0.4元人工费1根1.5元/根1.5元电费1根0.25元/根0.25元合计:3.8元/根(二)、按装(不包括地面以上50厘米的基础,按照一米的实际成本计算据项目按装1米的实际成本核算长度价格共计工时费(含安装、喷漆)1米10元10元围栏柱1米需围栏柱:4

12、.5根4.5根X3.8元/根17.1元分隔柱1米5元5元横梁1米5元5元喷漆1米10元10元辅助材料1米2元2元总合计:49.1元(三)、设备的实际生产量:2个人10小时生产100根以上纯属实际数据,都是本公司实际生产、施工得出的数字,另:根据我们对全国各地的市场反馈和信息的收集情况看,目前市场销售价(安装好以后)在150元一180元左右,利润空间在100元左右,市场前景非常好。六、艺术围栏设备配置表:型号A型设备(1.98万)B型设备(2.68万)C型设备(3.68万)D型设备(4.98万)设备配置水循环真空泵一台单工位主机一台 1.8米分隔柱钢轴一套 1.5米钢轴一套 0.5米钢轴一套 横

13、梁模具一套 附件一套水循环真空泵两台双工位机组一台 1.8米分隔柱钢轴一套 1.5米钢轴一套 1.2米钢轴一套 0.5-0.8米钢轴任选一套 横梁模具两套 附件一套水循环真空泵三台;三工位主机一台; 1.8米分隔柱钢轴一套; 1.5米钢轴两套;1.2米钢轴一套;0.5-0.8米钢轴任选二套;横梁模具三套;附件一套;水循环真空泵四台四工位主机一台 1.8米分隔柱钢轴一套 1.5米长钢轴三套 1.2米钢轴一套 0.5-0.8米钢轴任选三套 横梁模具四套 附件一套备注本公司免费传授生产技术、配方、玻璃钢模公司派专业技术人员上门指导安装设备,直与制作技术、欧式构件制作技术;刈生产出合格的产品,设备免费

14、保修一年。七、涂层技术锦上添花我公司独家研发的水泥艺术围栏表面涂装技术,打破了水泥围栏千篇一律的使用涂料、油漆饰面的常规工艺,使水泥艺术围栏呈现出天然花岗岩、大理石的逼真效果,自然的色彩,天然的质感,使围栏产品更具高雅、和谐、庄重之美感。该涂层材料系纯水性环保产品,无毒、无味、无污染,整体装饰一气呵成,不褪色、不起皮、不开裂、耐擦洗,确保使用二十年。该涂层还可用于欧式构件、罗马柱等水泥制品、石膏制品、各种板材、内外墙面的装潢装饰。不断创新的“立博”科技,将水泥艺术围栏的品质推向了极致。八、服务方式为使该成果尽快转化为生产力,更好的服务于社会,我单位面向全国销售设备,提供技术。服务方式如下: 为用户提供全套的技术配方,生产工艺流程等技术资料; 提供全套生产设备,含相关辅助配件; 派技术员上门安装、调试设备,直到生产出合格的产品为止; 提供承接工程必备的相关围栏资料; 提供围栏安装、施工的相关技术; 提供产品检测报告复印件; 免费为接产方培训技术人员1一一2名,直至独立操作出合格产品; 免费赠送模具制作技术。 免费提供更新换代技术; 免费提供长期技术支持;联系我们:电话:传真:公司:24小时联系电话:乘

展开阅读全文
相关资源
猜你喜欢
相关搜索

当前位置:首页 > 建筑/环境 > 桩基础

copyright@ 2008-2023 1wenmi网站版权所有

经营许可证编号:宁ICP备2022001189号-1

本站为文档C2C交易模式,即用户上传的文档直接被用户下载,本站只是中间服务平台,本站所有文档下载所得的收益归上传人(含作者)所有。第壹文秘仅提供信息存储空间,仅对用户上传内容的表现方式做保护处理,对上载内容本身不做任何修改或编辑。若文档所含内容侵犯了您的版权或隐私,请立即通知第壹文秘网,我们立即给予删除!