干洗加盟服务流程+加盟投资费用.docx

上传人:p** 文档编号:340918 上传时间:2023-08-03 格式:DOCX 页数:5 大小:24.12KB
下载 相关 举报
干洗加盟服务流程+加盟投资费用.docx_第1页
第1页 / 共5页
干洗加盟服务流程+加盟投资费用.docx_第2页
第2页 / 共5页
干洗加盟服务流程+加盟投资费用.docx_第3页
第3页 / 共5页
干洗加盟服务流程+加盟投资费用.docx_第4页
第4页 / 共5页
干洗加盟服务流程+加盟投资费用.docx_第5页
第5页 / 共5页
亲,该文档总共5页,全部预览完了,如果喜欢就下载吧!
资源描述

《干洗加盟服务流程+加盟投资费用.docx》由会员分享,可在线阅读,更多相关《干洗加盟服务流程+加盟投资费用.docx(5页珍藏版)》请在第壹文秘上搜索。

1、干洗加盟服务流程投资明细一、公司简介:总部强大的软硬件实力是您开店成功的保障干洗是上海洗烫设备有限公司旗下唯一的干洗加盟品牌,总部位于,由影视巨星强势代言,公司从1991年到2013年之间主要从事洗衣设备的生产与研发,主要供货给国内外知名的干洗加盟企业,由于干洗市场需求的不断火爆,2013年公司本着自行生产自行研发干洗设备的先天优势,强势开拓国内外干洗加盟市场,成立了干洗干洗加盟品牌。公司特别注重品牌化运营与发展,在上海各大机场车站,以及各电视媒体投放了巨额广告,公司拥有2万平米的自动化干洗设备生产基地,2万平米的仓储物流中心,5000平米的培训商学院,6000平米的办公大楼,软硬件实力雄厚,

2、近千人的运营团队,成熟的加盟运营体系,丰富的门店运营管理经验,目前在全国已经成功开店3000多家加盟店。二、干洗设备优势(自行生产,自行研发,一手货源)自主研发生产的设备优势,成本低。公司拥有两万平米的自动化干洗设备生产基地,业内最早引进了国际先进的干洗设备生产加工理念,到如今已经发展为一家集干洗设备的生产,耗材的生产与研发,特许加盟,品牌维护,技术培训,售后服务,持续运营为一体的集团化公司,目前已经占据国内干洗行业举足轻重的地位。三、加盟流程及服务,整店输出,让您开店无忧合作方式:我们是整店输出、拎包开店的加盟合作方式。也就是说您店内的设备、耗材和开业必备物品等都是总部统一输出配送到您店里,

3、并提供一站式全程开店服务,从前期门店选址、到装修设计、到门店配置、到设备调试,开业带店支持,每个环节都有我们公司相应的职能部门协助您成功开店。【咨询了解项目】了解公司规模、品牌定位、设备优势、培训流程,合作费用、加盟流程、服务体系、后期营销支持等;【考察总部确定项目】参观总部办公大楼、直营店、加盟店、仓库、设备工厂,考察满意达成初步合作,签订初步合作协议;(注:不到总部实地考察可通过传真合作签订初步合作协议,向公司对公账号支付意向定金,查账开收据,收据和初步合作协议寄给您。)【考察选址确定店铺】总部派市场考察老师上门协助选址,对店面及周边商圈进行考察和评估,全面寻找落实门店位置。【图纸设计和装

4、修施工】店铺确定好后,总部免费提供装修图纸及陈列图纸设计,加盟商在当地找人施工装修;【签订正式合作协议】总部技能培训学习(或者带店上门手把手培训)【整店输出和开业】设备、耗材、开业必备物品等到店,开业督导到店指导安装设备、设备调试,并驻店培训,策划开业活动,直到开业一炮打响;【后续服务支持】:开业后提供全年营销活动方案支持,售后维护与支持,推广支持,线上门店搭建支持,二次技能进修学习等。加盟干洗您将享受360度全程保姆式服务1.免费派市场考察老师过去给您考察当地的市场商圈帮你做店面选址,以及店面装修设计图纸(食宿需要提供)2 .免费提供系统培训(主要是洗衣跟家纺类的洗涤技术包括奢侈品皮具类的培

5、训以及店面的经营管理和开店营销策划优惠宣传等活动的培训1.免费技术培训7-15天不等)而且我们有两种培训方式一是:你可以来我们上海总部培训,我们提供食宿。二是:我们老师亲自上门免费培训,你简单安排下老师的食宿。开店前期,我们老师还可以帮你带店指导一段时间。3 .免费老师上门安装调试设备、以及开业时老师带店技术培训以及开业指导。4 .设备免费包修8年,保修8年,终生免费维修(后续不定期的上门做机器保养以及培训技术更新)5 .免费提供开业策划营销方案(网络营销推广微店美团大众等网上下单提供上门收送衣物服务包括节假日营销全年季度营销方案活动等等让您在刚开始试营业期间就收回30%以上的成本。干洗行业优

6、势:干洗行业是属于低投入,低风险,高回报一次性投入终身受益的好项目前期投资风险低,不会担心有库存有积压的问题最主要的是不会像服装跟零售行业受到网购的冲击也是现金收入帮助你快速回笼资金属于高利润的好项目一件衣服洗涤成本就是一些水电和耗材的费用0.4元一2元左右成本价一件衣服利润达85%95%左右奢侈品皮具方面成本在315元左右的成本价收费在200元-500元以上也是按照物品价值跟品牌来收费的,利润也是非常可观.现在干洗店不仅仅是洗衣服洗鞋洗包,还可以做皮具翻新,上光上色,奢侈品的保养,修复,精工织补,室内的窗帘,毛毯,地毯,空调被,汽车坐垫都可以清洗。这些复合式的项目利润甚至可以达到300%50

7、0%所以说干洗行业的利润是所有行业利润的最高也不为过,干洗店的操作也是非常简单的只需要设备齐全,集中式洗涤,前期1-2个人就可以操作了,现在主要是人们生活水平日益提高现在衣服价格高人的懒惰增强从而迅速促使干洗行业的发展,干洗行业市场需求性大!行业前景广阔稳定服务范围广。也是非常适合老百姓来进行长期投资发展,是可以作为终身事业来经营发展四、后续服务让您经营无忧(1)巡店服务:您开业后,会有一个责任督导老师负责您这家店,会定期上门到店进行运营指导,制定市场拓展方案;(2)营销活动支持:每个月我们公司都有定期和不定期的活动方案会给到您,每逢节假日,也会提前为您做好活动方案。(3)设备更新技术支持:总

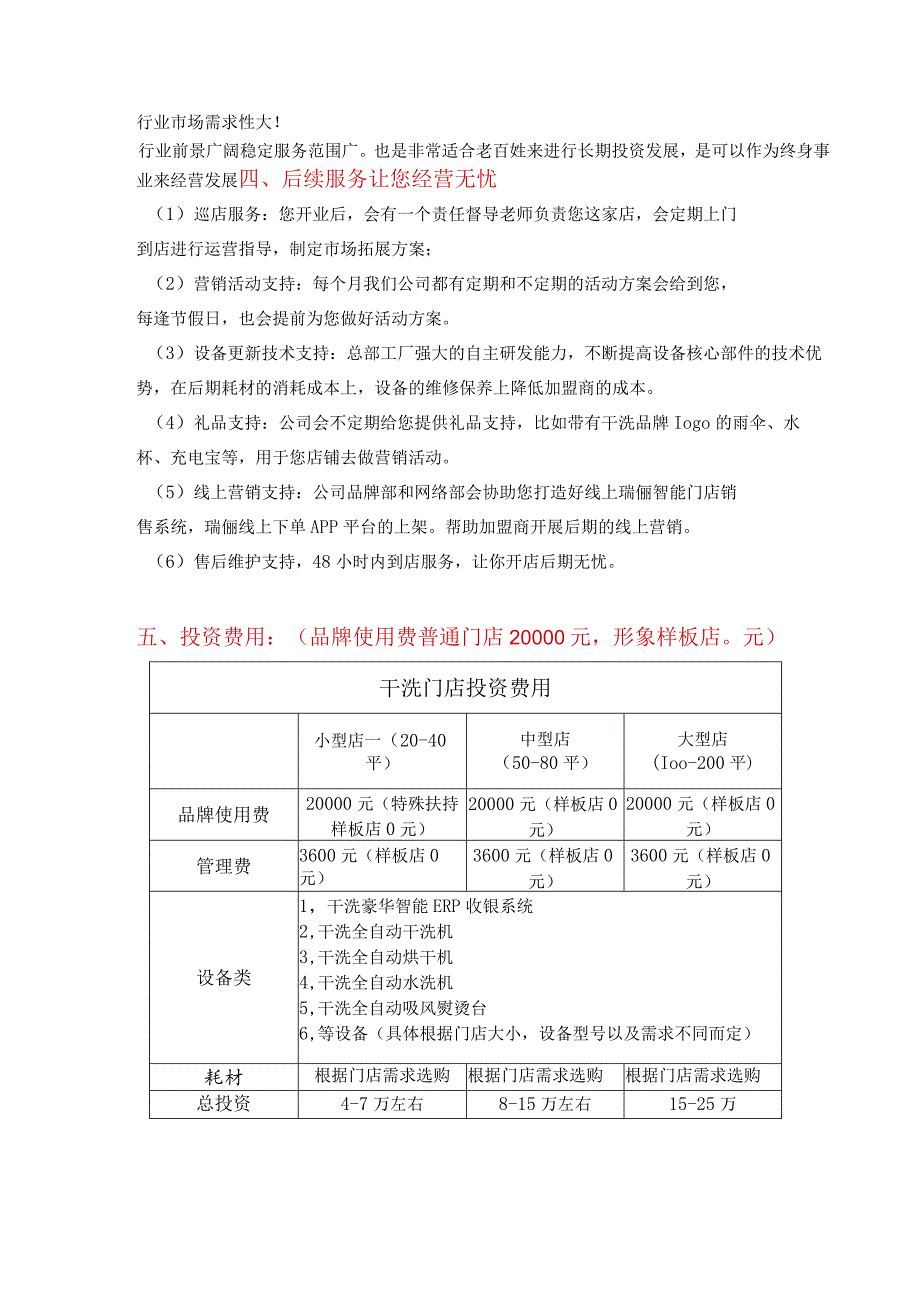
8、部工厂强大的自主研发能力,不断提高设备核心部件的技术优势,在后期耗材的消耗成本上,设备的维修保养上降低加盟商的成本。(4)礼品支持:公司会不定期给您提供礼品支持,比如带有干洗品牌Iogo的雨伞、水杯、充电宝等,用于您店铺去做营销活动。(5)线上营销支持:公司品牌部和网络部会协助您打造好线上瑞俪智能门店销售系统,瑞俪线上下单APP平台的上架。帮助加盟商开展后期的线上营销。(6)售后维护支持,48小时内到店服务,让你开店后期无忧。五、投资费用:(品牌使用费普通门店20000元,形象样板店。元)干洗门店投资费用小型店一(20-40平)中型店(50-80平)大型店(Ioo-200平)品牌使用费2000

9、0元(特殊扶持样板店0元)20000元(样板店0元)20000元(样板店0元)管理费3600元(样板店0元)3600元(样板店0元)3600元(样板店0元)设备类1,干洗豪华智能ERP收银系统2,干洗全自动干洗机3,干洗全自动烘干机4,干洗全自动水洗机5,干洗全自动吸风熨烫台6,等设备(具体根据门店大小,设备型号以及需求不同而定)耗材根据门店需求选购根据门店需求选购根据门店需求选购总投资4-7万左右8-15万左右15-25万干洗投资费用解析品牌使用费普通店20000元终身【特殊扶持样板店0元】1 .一次缴纳,终身享有干洗品牌使用权2 .免费安排专业市场考察人员上门考察评估协助落实门店3 .免费

10、提供店铺装修设计及陈列布局设计指导4 .免费带店督导进行驻店培训指导,协助开业,后续巡店售后上门服务5 .店内基础开业物料的供应等6 .开分店免收品牌费用7 .基础的开店必备物品支持8 .免费的售后维护设备保养安装调试管理费3600元终身【特殊扶持样板店0元】开业后总部提供给加盟商的后续运营扶持服务:1 .售后带店巡店服务:您开业后,会有一个责任督导老师负责您这家店,会不定期上门到店进行运营指导,协助进行市场拓展,开展售后支持服务;2 .营销活动支持:每个月我们公司都有定期和不定期的活动方案会给到您,每逢节假日,也会提前为您做好活动方案。3 .产品更新支持:每个月我们都有新品更新,提供新品试吃

11、,供您进货参考。4 .礼品支持:公司会不定期给您提供礼品支持,比如带有干洗品牌log。的雨伞、水杯、零钱包等,用于您店铺去做营销活动。5 .线上营销支持:公司品牌部和网络部会协助您打造好线上微店,帮助加盟商开展后期的线上营销。6,品牌不断发展,业务范围不断拓展,业务技能不断提升,门店升级业务技能可以后续进行培训深造,提高门店的综合盈利。六、考察支持:对于前来总部考察的加盟商,公司免费提供上海各大机场、火车站及汽车站的专车接送,并提供餐饮和酒店住宿。一旦确定前来总部考察,请一定提前将来上海的车票信息提供给我,好提前为您安排接送车辆,并为您安排好酒店住宿。七、加盟我们干洗比起其他品牌的优势:1,)

12、强势的明星代言,赵雅芝的影响力及其号召力迎合目前主流消费群体,真正具备门店消费购买力的70后,80后,90后人群对赵雅芝的知名度是流量的保障,品牌导向明确,利于门店营销推广。2,)自主研发生产的设备工厂优势,设备综合成本低。业内最早引进了国际先进的干洗设备生产加工理念,到如今已经发展为一家集干洗设备的生产,研发,特许加盟,品牌维护,技术培训,售后服务,持续运营为一体的集团化公司,目前已经占据国内干洗行业举足轻重的地位。3,干洗干洗技术培训基地是目前行业内规模最大,涉及干洗技术最全,师资力量最雄厚的培训学院,干洗商学院有40多名洗衣行业专家为我们每一位加盟商提供全面系统的技术培训服务。4,)干洗

13、有着严格的商圈保护,只要我们的考察老师帮客户把店铺确定好之后,我们会根据当地的实际情况,给到加盟商一个商圈距离,而且是足够长远发展的商圈。5,)独有的开分店免收品牌费用,从开店前端节约几万元的开店成本,这对于开多家店的加盟商而言是最有力最有诚意的扶持。6,)多媒体全覆盖的广告投放,独有的一扫光上海各大机场火车站广告位的投放,报纸媒体,视频网站,电视,头条,全渠道的品牌推广,真正切切打造一流品牌,更加利于加盟门店的后期运营。7,)独有自主购买的办公环境,独栋办公大楼,独立的仓储物流中心,自主的干洗设备生产基地,大大降低后端的运营成本,公司长远发展,打造一流品牌。8,)强大的售后服务体系,成熟的运营团队,售后服务实行绩效考评机制,部门协助与部门相互监督机制,建立了有效的服务客户绩效考核体系,做到门店开业之后有人服务对接,责任到人,售后巡店组能充分发挥后期门店的监管以及更多的解决开业后的门店售后服务问题。

展开阅读全文
相关资源
猜你喜欢
相关搜索

当前位置:首页 > 管理/人力资源 > 代理连锁

copyright@ 2008-2023 1wenmi网站版权所有

经营许可证编号:宁ICP备2022001189号-1

本站为文档C2C交易模式,即用户上传的文档直接被用户下载,本站只是中间服务平台,本站所有文档下载所得的收益归上传人(含作者)所有。第壹文秘仅提供信息存储空间,仅对用户上传内容的表现方式做保护处理,对上载内容本身不做任何修改或编辑。若文档所含内容侵犯了您的版权或隐私,请立即通知第壹文秘网,我们立即给予删除!