中心医院胸痛中心急性胸痛患者时间管理表.docx

上传人:p** 文档编号:34286 上传时间:2022-11-24 格式:DOCX 页数:2 大小:18.69KB
下载 相关 举报
中心医院胸痛中心急性胸痛患者时间管理表.docx_第1页
第1页 / 共2页
中心医院胸痛中心急性胸痛患者时间管理表.docx_第2页
第2页 / 共2页
亲,该文档总共2页,全部预览完了,如果喜欢就下载吧!
资源描述

《中心医院胸痛中心急性胸痛患者时间管理表.docx》由会员分享,可在线阅读,更多相关《中心医院胸痛中心急性胸痛患者时间管理表.docx(2页珍藏版)》请在第壹文秘上搜索。

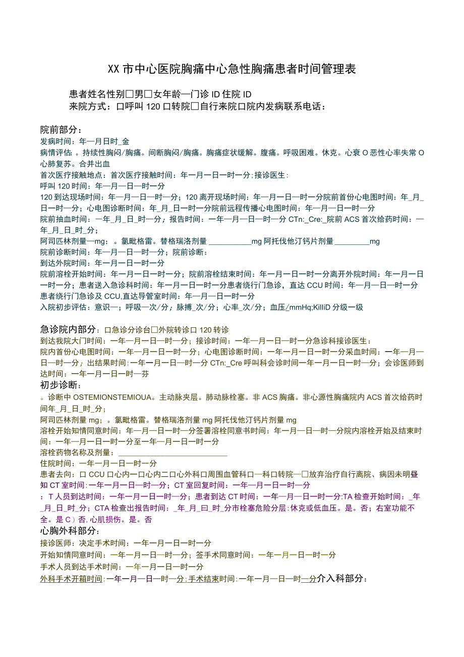
1、XX市中心医院胸痛中心急性胸痛患者时间管理表患者姓名性别男女年龄门诊ID住院ID来院方式:口呼叫120口转院自行来院口院内发病联系电话:院前部分:发病时间:年月日时_金病情评估:。持续性胸闷/胸痛。间断胸闷/胸痛。胸痛症状缓解。腹痛。呼吸困难。休克。心衰O恶性心率失常O心肺复苏。合并出血首次医疗接触地点:首次医疗接触时间:年一月一日一时一分;接诊医生:呼叫120时间:年月日时一分120到达现场时间:年月日时分;120离开现场时间:年月一日时一分院前首份心电图时间:年_月_日一时分;心电图诊断时间:年_月_日一时一分院前远程传播心电图时间:年月日一时分院前抽血时间:年_月_日_时分;报告时间:一

2、年月日时分CTn:_Cre:_院前ACS首次给药时间:年_月_日_时_分;阿司匹林剂量mg;。氯毗格雷。替格瑞洛剂量mg阿托伐他汀钙片剂量mg院前诊断时间:年月日时分;院前诊断:到达外院时间:年一月一日一时一分院前溶栓开始时间:年一月一日一时一分;院前溶栓结束时间:年一月一日一时一分离开外院时间:年一月一日一时一分;患者送入急诊科时间:年一月一日一时一分患者绕行门急诊,直达CCU时间:年月日时一分患者绕行门急诊及CCU,直达导管室时间:年月日一时一分入院初步评估:意识;呼吸次/分;脉搏_次/分;心率_次/分;血压/mmHq;KilIiD分级一级急诊院内部分:口急诊分诊台外院转诊口120转诊到达

3、我院大门时间:一年月一日时分;接诊时间:一年月一日时一分急诊科接诊医生:院内首份心电图时间:一年月一日一时分;心电图诊断时间:一年一月一日一时一分采血时间:一年月日时分;出结果时间:一年一月一日时分CTn:_Cre呼叫科会诊时间一年一月一日一时分;会诊医师到达时间:一年一月一日一时芬初步诊断:。诊断中OSTEMIONSTEMIOUA。主动脉夹层。肺动脉栓塞。非ACS胸痛。非心源性胸痛院内ACS首次给药时间年_月_日_时_分;阿司匹林剂量mg;。氯毗格雷。替格瑞洛剂量mg阿托伐他汀钙片剂量mg溶栓开始知情同意时间:年月日一时分签署溶栓同意书时间:年一月日时分院内溶栓开始及结束时间:一年月一日一时

4、一分至一年月一日一时一分溶栓药物名称及剂量:住院时间:一年一月一日一时一分患者去向:口CCU口心内一口心内二口心外科口周围血管科口科口转院放弃治疗自行离院、病因未明昼知CT室时间:一年一月一日时分;CT室回复时间:一年月一日一时分:T人员到达时间:一年一月一日一时分;患者到达CT时间:一年月日一时一分:TA检查开始时间:_年_月_日_时_分;CTA检查出报告时间:_年_月_曰_时_分市栓塞危险分层:休克或低血压。是。否;右室功能不全。是C)否,心肌损伤。是。否心胸外科部分:接诊医师:决定手术时间:一年一月一日一时一分开始知情同意时间:一年一月一日时分;签手术同意时间:一年一月一日一时一分手术人

5、员到达手术时间:一年一月一日一时一分外科手术开箱时间:一年一月日时分;手术结束时间:一年一月日时分介入科部分:接诊医师:决定手术时间:一年一月一日一时一分开始知情同意时间:一年一月一日一时一分;签手术同意时间:一年一月一日一时一分手术人员到达手术时间:一年月一日时一分外科手术开始时间:年月日时分手术结束时间:一年月日时分心内科部分:接诊医师:初步诊断时间:一年一月一日一时一分初步诊断:C)诊断中OSTEMIONSTEMIOUA。主动脉夹层O肺动脉栓塞O非ACS胸痛。非心源性胸痛O放弃治疗,病程未明院内ACS首次给药时间年_月_日_时_分;阿司匹林剂量mg;。氯毗格雷O特格瑞洛剂量_mg;阿托伐

6、他汀钙片剂量mg院内首份心电图时间:年月日时分;心电图诊断时间:年月日一时一分采血时间:一年一月一日一时分;出结果时间:一年_月日一时一分CTn:_Cre二ACS决策:C)紧急介入治疗。紧急仅造影。择期介入治疗。保守治疗OCABG。其他介入人员姓名:决定介入时间:一年一月一日时分;启动导管室时间:一年一月一日一时一分;介入人员到达时间(以最后到达为标准):一年一月一日时分,介入知情同意时间:年_月一日时分;家属签署介入知情同意时间:一年一月一日时一分患者到达导管室时间:年_月一日时一分;穿刺时间:一年月_日一时_分造影开始时间:年月日时分;造影结束时间:一年一月日一时一分再次取得PCI知情同意

7、时间:一年一月一日一时一分,球囊扩张时间:年_月_日一时_分;手术结束时间:年_月_日一时_分DtoB时间:TlMl等级:术前OO级级。2级03级;术后OO级Ol级02级03级是否延误:。是。否延误原因:。症状不明显延误诊断。家属未到场C)医生决策延误。排队挂号、缴费、办住院时间长。急诊科处理时间长C)手术期间出现并发症。超过再灌注时间窗O未实施绕行急诊方案。导管室人员未到C)药物缺乏。知情同意时间过长。病情不稳定O绕行急诊科但未直接入导管室。导管室占台O缺少拒架员转运时间长。经费问题。心内科会诊时间长其他原因:转归出院诊断OSTEMlONSTEMIOUA。主动脉夹层。肺动脉栓塞O非ACS胸痛。非心源性胸痛患者转归:口转入科,口出院治愈口好转口其他原因离院原因口脑死亡离院口转送其他医院死亡死亡原因与本次胸痛相关口是口否院内出现左心衰口是口否出院/转科/死亡时间:年月日时分;住院天数天总费用元

展开阅读全文
相关资源
猜你喜欢
相关搜索

当前位置:首页 > 管理/人力资源 > 绩效管理

copyright@ 2008-2023 1wenmi网站版权所有

经营许可证编号:宁ICP备2022001189号-1

本站为文档C2C交易模式,即用户上传的文档直接被用户下载,本站只是中间服务平台,本站所有文档下载所得的收益归上传人(含作者)所有。第壹文秘仅提供信息存储空间,仅对用户上传内容的表现方式做保护处理,对上载内容本身不做任何修改或编辑。若文档所含内容侵犯了您的版权或隐私,请立即通知第壹文秘网,我们立即给予删除!