磷酸钾镁水泥制备和粘结耐高温性能研究.docx

上传人:p** 文档编号:343291 上传时间:2023-08-03 格式:DOCX 页数:6 大小:101.41KB
下载 相关 举报
磷酸钾镁水泥制备和粘结耐高温性能研究.docx_第1页
第1页 / 共6页
磷酸钾镁水泥制备和粘结耐高温性能研究.docx_第2页
第2页 / 共6页
磷酸钾镁水泥制备和粘结耐高温性能研究.docx_第3页
第3页 / 共6页
磷酸钾镁水泥制备和粘结耐高温性能研究.docx_第4页
第4页 / 共6页
磷酸钾镁水泥制备和粘结耐高温性能研究.docx_第5页
第5页 / 共6页
磷酸钾镁水泥制备和粘结耐高温性能研究.docx_第6页
第6页 / 共6页
亲,该文档总共6页,全部预览完了,如果喜欢就下载吧!
资源描述

《磷酸钾镁水泥制备和粘结耐高温性能研究.docx》由会员分享,可在线阅读,更多相关《磷酸钾镁水泥制备和粘结耐高温性能研究.docx(6页珍藏版)》请在第壹文秘上搜索。

1、磷酸钾镁水泥制备和粘结耐高温性能研究摘要:磷酸钾镁水泥是一种新型的快硬早强胶凝材料,具有优异的粘结和耐高温性能。通过变化磷酸二氢钾与重烧镁粉比值、硼砂与重烧镁粉比值及水胶比,制备出的磷酸钾镁水泥3h强度达到55.43MPa,凝结时间达到9.5min,并研究了其粘结和耐高温性能。试验结果表明,磷酸钾镁水泥的粘结强度是普通硅酸盐水泥的3倍以上,耐高温性能也明显优于普通硅酸盐水泥。关键字:磷酸钾镁水泥、粘结性能、耐高温性能1前言磷酸镁钾水泥是由重烧镁粉、磷酸二氢钾、缓凝剂按一定比例配制而成,其水化反应实质上是一个以酸碱中和反应为基础的放热反应。重烧镁粉是由菱镁矿(MgCo3)经170Oe左右高温锻烧

2、而成,磷酸二氢钾主要为水化反应提供酸性环境和璘酸根离子。为使璘酸钾镁水泥具有充分的施工操作时间,缓凝剂也是必不可少的组分,硼砂是目前使用最多的缓凝剂。磷酸钾镁水泥是一种可持续发展胶凝材料。与传统硅酸盐水泥的煨烧工艺相比,磷酸钾镁水泥不需要消耗大量的粘土资源和能源,在一定程度上有利于耕地的保护和能源的合理规划使用。在西方发达国家,磷酸钾镁水泥体系已大量用于生物材料、耐火材料、废弃物处理和建筑材料等,国内也于20世纪90年代初开始加大磷酸钾镁水泥基材料的研究力度。磷酸钾镁水泥具有传统水泥无以比拟的性能:(1)凝结硬化迅速,早期强度高,3h强度可达40MPa以上;(2)与旧混凝土有相近弹性模量和膨胀

3、系数,体积相容性好,粘结强度高;(3)对钢筋的防锈性能好,同等条件下,钢筋的锈蚀率仅为采用普通硅酸盐水泥的22.8%和采用矿渣水泥的48.6%;(4)抗盐冻、冻融循环能力强,40次冻融循环后才出现表面剥蚀现象;(5)耐热性能好,理论上至少可以经受1300C;超过80(C时,硬化水泥石转为类似陶瓷的结构,强度反而提高。2试验方案2.1 原材料重烧镁粉(MgO,缩写成M):由辽宁省海城市群利矿业有限公司生产的烧结氧化镁粉,颜色为棕黄色,Mgo含量290%。磷酸二氢钾(KH2PO4,缩写成P):工业级,KH2PO4含量298%,由福州台江区品杰实验仪器有限公司提供。硼砂(NazBKh-IOHzO,缩

4、写成B):工业级,Na2BQ710比0含量295%,由辽宁省大石桥市兴鹏复合配有限公司生产。普通硅酸盐水泥:采用福建炼石牌42.5R普通硅酸盐水泥,表观密度为3050kgn2.2 试验方法2.2.1 凝结时间凝结时间参考水泥凝结时间的测定方法(国家标准GB/T1346-2001水泥标准稠度用水量、凝结时间、安定性检验方法)来进行。采用维卡仪测定,从混合物加水开始计时,每隔30s测定一次,临近初凝时,每15s测一次。由于材料的初凝时间与终凝时间间隔很短,试验只测定初凝时间。2.2.2 抗压强度试件尺寸为40mmx40mmx160mm,试件必须Ih内脱模,在室内空气中自然养护到3h后,在液压万能试

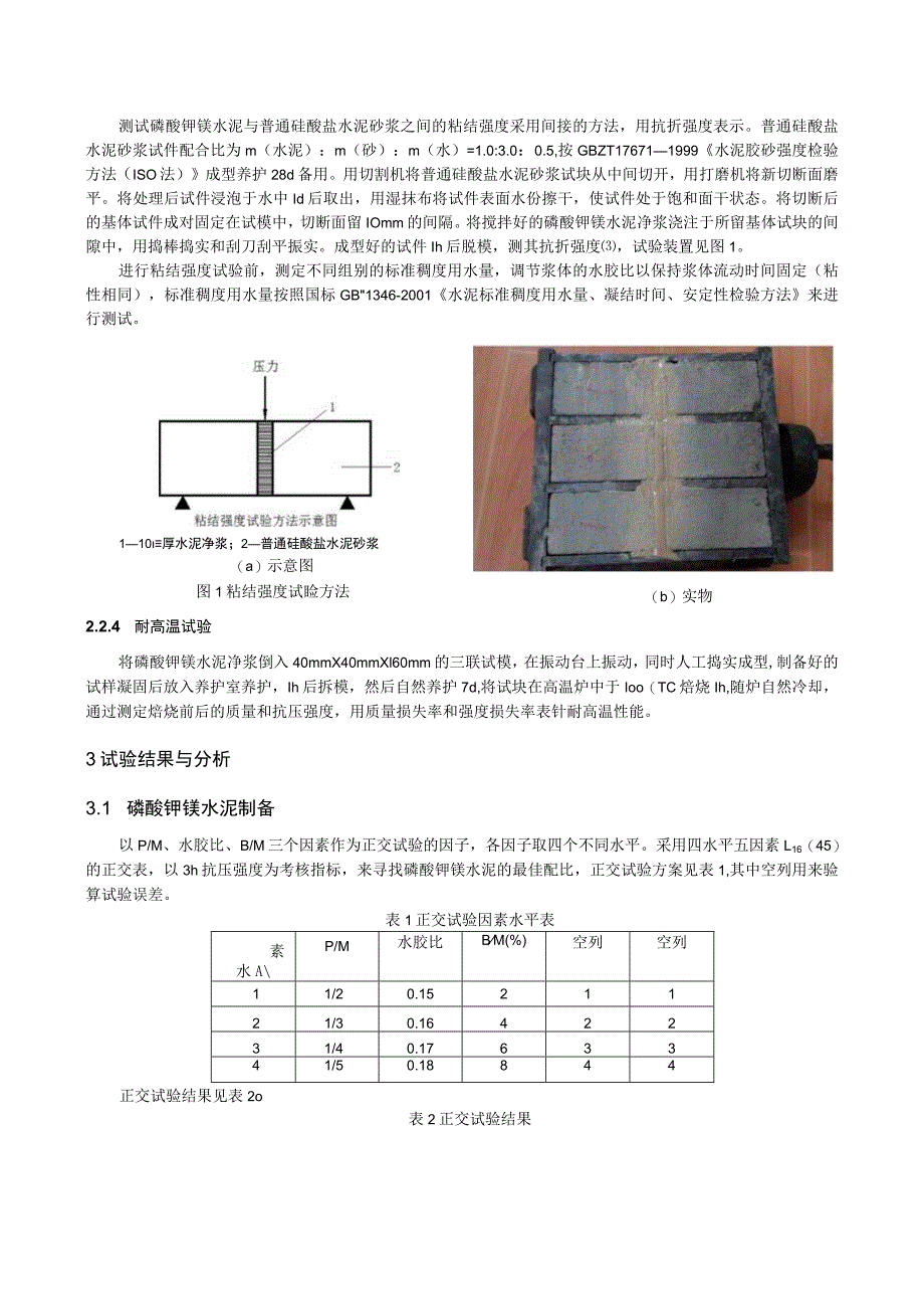
5、验机上进行测定。测试磷酸钾镁水泥与普通硅酸盐水泥砂浆之间的粘结强度采用间接的方法,用抗折强度表示。普通硅酸盐水泥砂浆试件配合比为m(水泥):m(砂):m(水)=1.0:3.0:0.5,按GBZT176711999水泥胶砂强度检验方法(ISO法)成型养护28d备用。用切割机将普通硅酸盐水泥砂浆试块从中间切开,用打磨机将新切断面磨平。将处理后试件浸泡于水中Id后取出,用湿抹布将试件表面水份擦干,使试件处于饱和面干状态。将切断后的基体试件成对固定在试模中,切断面留IOmm的间隔。将搅拌好的磷酸钾镁水泥净浆浇注于所留基体试块的间隙中,用捣棒捣实和刮刀刮平振实。成型好的试件Ih后脱模,测其抗折强度,试验

6、装置见图1。(b)实物图110厚水泥净浆;2普通硅酸盐水泥砂浆进行粘结强度试验前,测定不同组别的标准稠度用水量,调节浆体的水胶比以保持浆体流动时间固定(粘性相同),标准稠度用水量按照国标GB1346-2001水泥标准稠度用水量、凝结时间、安定性检验方法来进行测试。(a)示意图图1粘结强度试睑方法2.2.4 耐高温试验将磷酸钾镁水泥净浆倒入40mmX40mmXl60mm的三联试模,在振动台上振动,同时人工捣实成型,制备好的试样凝固后放入养护室养护,Ih后拆模,然后自然养护7d,将试块在高温炉中于Ioo(TC焙烧Ih,随炉自然冷却,通过测定焙烧前后的质量和抗压强度,用质量损失率和强度损失率表针耐高

7、温性能。3试验结果与分析3.1 磷酸钾镁水泥制备正交试验结果见表2o以P/M、水胶比、B/M三个因素作为正交试验的因子,各因子取四个不同水平。采用四水平五因素L16(45)的正交表,以3h抗压强度为考核指标,来寻找磷酸钾镁水泥的最佳配比,正交试验方案见表1,其中空列用来验算试验误差。素水AP/M水胶比BM(%)空列空列11/20.1521121/30.1642231/40.1763341/50.18844表1正交试验因素水平表表2正交试验结果因素组於、P/M水胶比BM(%)凝结时间(min)3h抗压强度(MPa)11/20.1526.543.2221/20.1648.042.4331/20.1

8、768.534.3241/20.18810.527.0851/30.1546.552.0561/30.1629.555.4371/30.17810.039.6181/30.1868.044.3591/40.1567.031.81101/40.16810.023.40111/40.17210.029.58121/40.1847.022.85131/50.1589.024.23141/50.1668.028.75151/50.1748.018.16161/50.18212.511.81极差分析结果见表3。表3极差分析结果抗压强度/MPaKl36.7637.8335.0133.6132.28K247

9、.8637.5033.8735.1531.42K326.9130.4230.8130.4034.21K420.7426.5228.5833.1234.37R27.1211.316.434.752.95由表3可以看出,P/M比对抗压强度影响最大,其次是水胶比,最后是硼砂掺量。磷酸钾镁水泥的最佳配比为:PZM=1/3,水胶比为0.15,BZM=2%,这组并没有出现在正交试验表中。3.1.1 P/M比对抗压强度的影响图2P/M比对抗压强度的影响由图2可知,P/M显著影响MPC的强度,其值不宜过小或过大:P/M过小时,MgO相对过剩,不能生成足够的水化产物胶结未反应的MgO颗粒,颗粒之间较为松散,进而

10、强度降低;P/M过大时,磷酸盐相对过剩,易吸水膨胀,导致基体开裂,降低MPC的强度H-.3.1.2 水股比对抗压强度的影响-383634323028(ed潦之汽26-O.1SO0.1550.1600.1650.1700.1750.180水胶比图3水胶比对抗压强度的影响由图3可知,磷酸镁水泥的强度总体上是随着加水量的增加而降低,因为加水量过多,会导致孔隙率增大,结构疏松,强度降低。但是过低的加水量在实际操作过程中会带来不便,凝结时间更短,而且净浆也需要有一定的流动度以利于成型。3.1.3 B/M比对抗压强度的影响BZM (100%)363534333231302928Qd啜三埠图4B/M比对抗压

11、强度的影响由图4可知,硼砂掺量增加后,硼砂对Mgo颗粒溶解的抑制作用增强,可造成Mg+2与磷酸根离子的接触几率降低,从而使反应速度降低,且随着硼砂掺量的增加,这种抑制作用就越强,从而导致水泥强度越低。3.2 粘结性能试验选取了正交试验中抗压强度较高的8组进行粘结强度试验,每组的标准稠度用水量对应的水胶比及3h粘结强度试验结果见表4。表4粘结强度试验结果、因素组於、P/M硼砂(%)标准稠度用水量对应的水胶比3h粘结强度(MPa)II/220.1554.052I/240.153.733I/260.1453.6541/280.143.0351/320.1654.1861/340.163.9271/3

12、60.1553.6981/380.153.34由表4可以看出,硼砂对粘结强度的影响基本上与对抗压强度的相一致,即随着硼砂掺量的增加,粘结强度降低。试验还测定了普通硅酸盐水泥净浆的粘结强度作为磷酸钾镁水泥的对比组,其标准稠度用水量对应的水胶比为0.26,3d粘结强度仅为0.8MPa,7d粘结强度为1.2MPa,由表4数据可知,磷酸钾镁水泥净浆的3h粘结强度是普通硅酸盐水泥净浆7d粘结强度的3倍以上。3.3 耐高温性能试验磷酸钾镁水泥净浆配合比采用正交试验得出的最佳配合比,即PM=13,水胶比为0.15,BZM=2%,普通硅酸盐水泥净浆采用的水胶比为0.26,养护7d后将试块在高温炉中于IOo(T

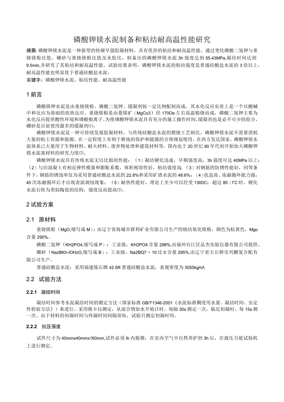
13、C焙烧1h,随炉自然冷却,通过测定焙烧前后的质量和抗压强度,用质量损失率和强度损失率表针耐高温性能,试验结果见表5。表5耐高温性能试验结果指标组别焙烧前质量焙烧后质量质量损失率(100%)焙烧前强度(MPa)焙烧后强度(MPa)强度损失率(100%)磷酸钾镁水泥61850718.056.815.073.6普通硅酸盐水泥55544020.743.86.2585.7(a)磷酸钾镁水泥(b)普通硅酸盐水泥图5高温焙烧后试件图由表5和图5可以看出,焙烧后磷酸钾镁水泥的质量损失率和强度扳失率明显小于普通硅酸盐水泥,且试件表面没有出现裂缝,而普通硅酸盐水泥试件表面出现多条无规则裂缝,轻微碰撞试件便断裂。磷

14、酸钾镁水泥作为镁质耐火材料,耐高温性能优异,在耐火耐高温领域的应用前景广阔。4结论(1)磷酸钾镁水泥的抗压强度与P/M比、水胶比和B/M比密切相关,当P/M=1/3,水胶比为0.15,BM=2%为最佳配合比。(2)磷酸钾镁水泥净浆的3h粘结强度是普通硅酸盐水泥净浆7d粘结强度的3倍以上。(3)磷酸钾镁水泥作为镁质耐火材料,耐高温性能优异,在耐火耐高温领域的应用前景广阔。参考文献1汪宏涛,钱觉时,王建国.璘酸镁水泥的研究进展J.材料导报,2009/9(12):4648.2刘凯,李东旭.磷酸镁水泥的研究与应用进展J.材料导报,2011,25(7):97-100.3周启兆,焦宝祥,丁胜,刘孝江,蔡玉斌,成扬.磷酸盐水泥基普通混凝土路面修补剂的研究J新型建筑材料,2011(2):25-28.4姜洪义,张联盟.磷酸镁水泥的研究J武汉理工大学学报,2001,23(4):32-34.5李鹏晓,杜亮

展开阅读全文
相关资源
猜你喜欢
相关搜索

当前位置:首页 > 行业资料 > 化学工业

copyright@ 2008-2023 1wenmi网站版权所有

经营许可证编号:宁ICP备2022001189号-1

本站为文档C2C交易模式,即用户上传的文档直接被用户下载,本站只是中间服务平台,本站所有文档下载所得的收益归上传人(含作者)所有。第壹文秘仅提供信息存储空间,仅对用户上传内容的表现方式做保护处理,对上载内容本身不做任何修改或编辑。若文档所含内容侵犯了您的版权或隐私,请立即通知第壹文秘网,我们立即给予删除!