钩机作业安全交底.docx

上传人:p** 文档编号:350853 上传时间:2023-08-05 格式:DOCX 页数:3 大小:24.16KB
下载 相关 举报
钩机作业安全交底.docx_第1页
第1页 / 共3页
钩机作业安全交底.docx_第2页
第2页 / 共3页
钩机作业安全交底.docx_第3页
第3页 / 共3页
亲,该文档总共3页,全部预览完了,如果喜欢就下载吧!
资源描述

《钩机作业安全交底.docx》由会员分享,可在线阅读,更多相关《钩机作业安全交底.docx(3页珍藏版)》请在第壹文秘上搜索。

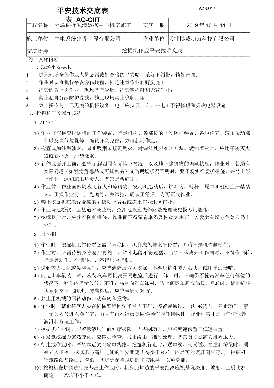
1、平安技术交底表表 AQ-CIlT工程名称天津银行武清数据中心机房施工交底日期2019年10月14日施工单位中电系统建设工程有限公司作业单位天津博威动力科技有限公司交底提要挖掘机作业平安技术交底AZ-0017综合交底内容:一、现场平安要求1. 进入现场全部作业人员必需戴好合格的平安帽,系好下额带,锁好带扣:2. 作业时认真执行平安操作规程,杜绝违章作业和野蛮施工;3. 严禁酒后上岗作业,现场严禁吸烟,严禁穿拖鞋和光背作业;4. 禁止私自拆改防护设施,施工现场禁止追赶打闹;5. 禁止操作与自己无关的机械设备。电工应持证上岗,非电工不得修理和拆改电器设施;二、挖掘机平安操作规程1 .作业前1)作业前

2、应检查挖掘机的工作装置、行走机构、各部位的平安防护装置、各种仪表、液压传动部件以及电气装置等,确认齐全完好,方可起动作业。2)检查或加注燃油时,禁止吸烟或接近明火,对漏油处应准时补漏。燃油着火时,应用干粉灭火器或砂扑灭,严禁浇水。3)新作业面开工前,必需了解四周有无地下管线,以及地下建筑物的埋藏状况,作业时,若遇有实际问题(如发觉危急品或可疑物品)或当现场状况不明时,要乐观实行爱护措施,并马上停止作业,通知施工负责人。严禁野蛮施工。4)作业前,作业面四周应无行人和障碍物。发动机起动后,铲斗内、臂杆、履带和机棚上严禁站人。正式作业前,应先鸣号,并试挖,确认正常后,方可正式作业。5)禁止挖掘机在未

3、经爆破的五级以上岩石或冻土作业地区作业。6)作业场地松软,应垫道木或垫板,沼泽地段应先作路基处理或更换专用履带。7)挖掘悬崖时,应实行防护措施,作业面不得留有伞沿及松动大块石,若发觉有塌方危急应马上处理。2 .作业时1)作业时,挖掘机工作位置必需平坦稳固,机身应保持水平位置,并将行走机构制动住。2)作业时,必需待机身停稳后再挖土。铲斗起落不得过猛,当铲斗未离开工作面时,不得作回转、行走等动作。在满斗时,不得悬空行驶。3)遇到较大石块或障碍物时,应待清除后方可挖掘,不得用铲斗裂开石块,或用单边硬啃。4)向运土车辆装土时,应待汽车司机离开驾驶室后进行。卸土时,在确保不撞击汽车任何部位的状况下,铲斗

4、应尽量放低,不准在高空向汽车卸料,防止砸坏车厢或偏载。回转时,禁止铲斗从驾驶室顶上越过。装满料后,应鸣号通知对方。5)禁止用机械的回转动作带动车辆和重物。6)作业时,禁止任何人员在机械臂铲回转半径内工作、停留或通过,否则必需马上停止动作。禁止无关人员进入操作室,而且室内不准放置阻碍操作的任何物件。作业中禁止进行任何保养润滑和修理工作。7)挖掘机作业时,应留意液压缸的伸缩极限,当需制动时,应将变速阀置于低速位置。8)如发觉挖掘力突然变化,应停机检查,找出缘由,准时处理,严禁自行提高安排阀压力。9)行走或作业时,严禁靠近架空输电线路。挖掘机行走时,遇电线、交叉道、管道和桥梁时,须有专人指挥,挖掘机

5、与高压电线的平安距离不得少于6米,应尽可能避开倒车行走。挖掘机行走路线与路面、沟渠、基坑等保持足够的平安距离,以免滑翻。10)挖掘机在坑顶进行挖基出土作业时,机身距坑边的平安距离应视基坑深度、坡度、土质状况而定,一般应不小于1米。11)作业时要笛意选择和制造合理的工作面,严禁掏洞挖掘。作业中操作人员必需随时留意机械各部件的运转状况,发觉特别应马上停机,准时修理。3 .作业后1) 挖掘机司机离开驾驶室时,不论时间长短,必需将铲斗落地。2) 挖掘机作业后应停放在坚实、平坦、平安的地方,将机身转正,铲斗落地,并将全部操纵杆放到空档位置,各部位制动器制动,关好门窗,操作人员方可离开。三、挖掘机平安留意

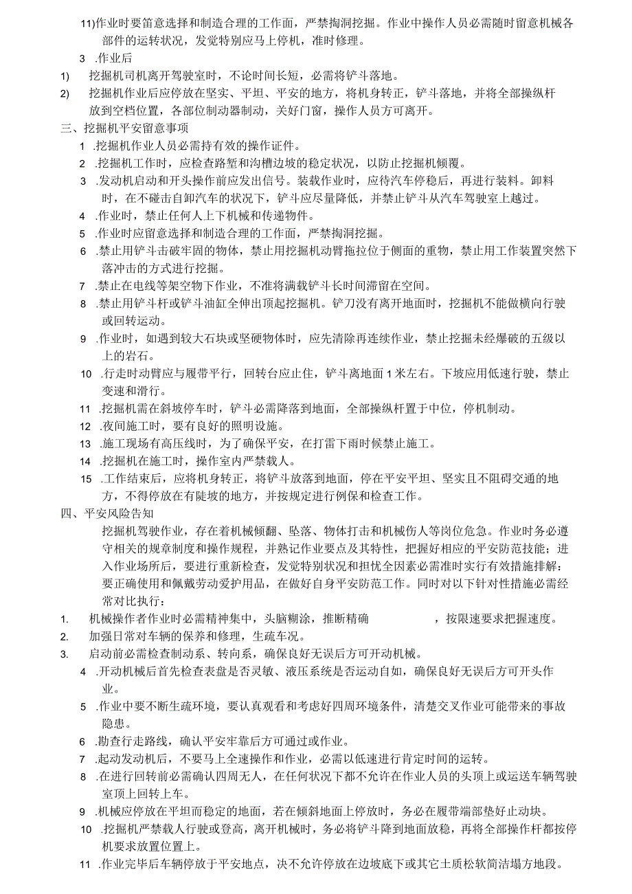
6、事项1 .挖掘机作业人员必需持有效的操作证件。2 .挖掘机工作时,应检查路堑和沟槽边坡的稳定状况,以防止挖掘机倾覆。3 .发动机启动和开头操作前应发出信号。装载作业时,应待汽车停稳后,再进行装料。卸料时,在不碰击自卸汽车的状况下,铲斗应尽量降低,并禁止铲斗从汽车驾驶室上越过。4 .作业时,禁止任何人上下机械和传递物件。5 .作业时应留意选择和制造合理的工作面,严禁掏洞挖掘。6 .禁止用铲斗击破牢固的物体,禁止用挖掘机动臂拖拉位于侧面的重物,禁止用工作装置突然下落冲击的方式进行挖掘。7 .禁止在电线等架空物下作业,不准将满载铲斗长时间滞留在空间。8 .禁止用铲斗杆或铲斗油缸全伸出顶起挖掘机。铲刀

7、没有离开地面时,挖掘机不能做横向行驶或回转运动。9 .作业时,如遇到较大石块或坚硬物体时,应先清除再连续作业,禁止挖掘未经爆破的五级以上的岩石。10 .行走时动臂应与履带平行,回转台应止住,铲斗离地面1米左右。下坡应用低速行驶,禁止变速和滑行。11 .挖掘机需在斜坡停车时,铲斗必需降落到地面,全部操纵杆置于中位,停机制动。12 .夜间施工时,要有良好的照明设施。13 .施工现场有高压线时,为了确保平安,在打雷下雨时候禁止施工。14 .挖掘机在施工时,操作室内严禁载人。15 .工作结束后,应将机身转正,将铲斗放落到地面,停在平安平坦、坚实且不阻碍交通的地方,不得停放在有陡坡的地方,并按规定进行例

8、保和检查工作。四、平安风险告知挖掘机驾驶作业,存在着机械倾翻、坠落、物体打击和机械伤人等岗位危急。作业时务必遵守相关的规章制度和操作规程,并熟记作业要点及其特性,把握好相应的平安防范技能;进入作业场所后,要进行重新检查,发觉特别状况和担忧全因素必需准时实行有效措施排解:要正确使用和佩戴劳动爱护用品,在做好自身平安防范工作。同时对以下针对性措施必需经常对比执行:1. 机械操作者作业时必需精神集中,头脑糊涂,推断精确,按限速要求把握速度。2. 加强日常对车辆的保养和修理,生疏车况。3. 启动前必需检查制动系、转向系,确保良好无误后方可开动机械。4 .开动机械后首先检查表盘是否灵敏、液压系统是否运动

9、自如,确保良好无误后方可开头作业。5 .作业中要不断生疏环境,要认真观看和考虑好四周环境条件,清楚交叉作业可能带来的事故隐患。6 .勘查行走路线,确认平安牢靠后方可通过或作业。7 .起动发动机后,不要马上全速操作和作业,必需以低速进行肯定时间的运转。8 .在进行回转前必需确认四周无人,在任何状况下都不允许在作业人员的头顶上或运送车辆驾驶室顶上回转上车。9 .机械应停放在平坦而稳定的地面,若在倾斜地面上停放时,务必在履带端部垫好止动块。10 .挖掘机严禁载人行驶或登高,离开机械时,务必将铲斗降到地面放稳,再将全部操作杆都按停机要求放置位置上。11 .作业完毕后车辆停放于平安地点,决不允许停放在边坡底下或其它土质松软简洁塌方地段。指挥人员做好警戒工作。机械作业半径内严禁站人。必需经过培训I,持证上岗;专人专机,非操作手本人不得开动机械。针对性交底:设备、机械必需履行进场报程序验,钩机师傅必需持证上岗,人员必需经平安教育培训考核、考核合格后方准许作业。交底人接受交底人平安员注:1、项目对操作人员进行平安技术交底时填写此表;2、签名处不够时,应将签到表附后。

展开阅读全文
相关资源
猜你喜欢
相关搜索

当前位置:首页 > 建筑/环境 > 安全文明施工

copyright@ 2008-2023 1wenmi网站版权所有

经营许可证编号:宁ICP备2022001189号-1

本站为文档C2C交易模式,即用户上传的文档直接被用户下载,本站只是中间服务平台,本站所有文档下载所得的收益归上传人(含作者)所有。第壹文秘仅提供信息存储空间,仅对用户上传内容的表现方式做保护处理,对上载内容本身不做任何修改或编辑。若文档所含内容侵犯了您的版权或隐私,请立即通知第壹文秘网,我们立即给予删除!