防水层施工技术交底.docx

上传人:p** 文档编号:351043 上传时间:2023-08-05 格式:DOCX 页数:2 大小:19.44KB
下载 相关 举报
防水层施工技术交底.docx_第1页
第1页 / 共2页
防水层施工技术交底.docx_第2页
第2页 / 共2页
亲,该文档总共2页,全部预览完了,如果喜欢就下载吧!
资源描述

《防水层施工技术交底.docx》由会员分享,可在线阅读,更多相关《防水层施工技术交底.docx(2页珍藏版)》请在第壹文秘上搜索。

1、技术交底记录编号工程名称交底日期2022年6月25日施工单位分项工程名称卫生间JS防水层施工交底提要施工重点:管根、墙面阴角做防水加强层;防水层涂刷高度、厚度。交底内容:一、材料要求:JS复合防水涂料,出厂质量证明齐全,复试合格的产品。二、主要机具:拌料桶、钢丝刷、扫帚、抹布、水桶、滚刷、橡皮刮板、塑料刮板、称重器等。三、作业条件:1 .防水层施工应由经资质审查后合格的防水专业队伍进行施工。2 .卫生间楼地面找平层己完成,标高符合要求,表面应抹平压光、坚实、平整,无空鼓、裂缝、起砂等缺陷,含水率不大于9%o3 .找平层的泛水坡度应在1%(即1:100),不得局部积水,与墙交接处及转角处、管根部

2、位,均要抹成半径为IoOmm的均匀一致、平整光滑的小圆角,要用专用抹子。凡是靠墙的管根处均要抹出5%(1:20)坡度,避免此处积水。4 .涂刷防水层的基层表面,应将尘土、杂物清扫干净,表面残留的灰浆硬块及高出部分应刮平,扫净。对管根周围不易清扫的部位,应用毛刷将灰尘等清除,如有坑洼不平处或阴阳角未抹成圆弧处。5 .基层做防水涂料之前,在突出地面和墙面的管根、地漏、排水口、阴阳角等易发生渗漏的部位,应做附加层增补。四、操作工艺:工艺流程:基层清理一配制防水涂料一涂底层防水层一细部附加层一涂刷中间层防水层一涂刷表层防水层一自检、清扫一第一次试水一饰面施工一第二次试水一质量验收1 .清理基层:将基层

3、表面突起物、砂浆疙瘩等异物铲除,并将尘土杂物彻底清理干净。对阴阳角、管根部位、地漏和排水口等部位应认真清理。2 .涂膜防水材料的配制:按照生产厂家指定的比例(液:粉=10:7)分别称取适量的液体和固体分料组分。搅拌时把分料慢慢倒入液料中并充分搅拌不少于IOmin至无气泡为止。搅拌时不得加水或混入上次搅拌的残液及其他杂质。配好的涂料必须在厂家规定的时间内用完。3 .涂刷底层防水层:用滚刷刷醮底层涂料,均匀地涂刷基层,不得露底,一般用量为0.30.4kgm.待涂层干固后(一般不粘脚时),方可进行下一道涂膜。4 .客房卫生间防水层高度为超过天花完成面50mm;地面防水层延伸至卫生间门口外侧至少30O

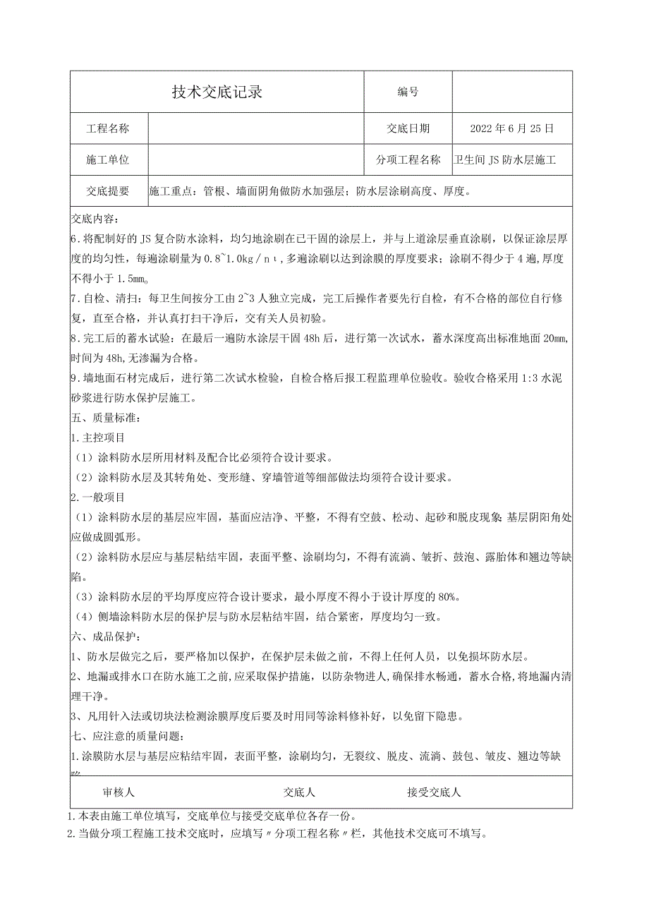
4、mm5 .涂刷细部加强层:对管根、地漏、阴阳角等容易发生渗漏部位,应进行加强处理。审核人交底人接受交底人1.本表由施工单位填写,交底单位与接受交底单位各存一份。2.当做分项工程施工技术交底时,应填写“分项工程名称栏,其他技术交底可不填写。技术交底记录编号工程名称交底日期2022年6月25日施工单位分项工程名称卫生间JS防水层施工交底提要施工重点:管根、墙面阴角做防水加强层;防水层涂刷高度、厚度。交底内容:6 .将配制好的JS复合防水涂料,均匀地涂刷在已干固的涂层上,并与上道涂层垂直涂刷,以保证涂层厚度的均匀性,每遍涂刷量为0.81.0kgn,多遍涂刷以达到涂膜的厚度要求;涂刷不得少于4遍,厚度

5、不得小于1.5mmo7 .自检、清扫:每卫生间按分工由23人独立完成,完工后操作者要先行自检,有不合格的部位自行修复,直至合格,并认真打扫干净后,交有关人员初验。8 .完工后的蓄水试验:在最后一遍防水涂层干固48h后,进行第一次试水,蓄水深度高出标准地面20mm,时间为48h,无渗漏为合格。9 .墙地面石材完成后,进行第二次试水检验,自检合格后报工程监理单位验收。验收合格采用1:3水泥砂浆进行防水保护层施工。五、质量标准:1 .主控项目(1)涂料防水层所用材料及配合比必须符合设计要求。(2)涂料防水层及其转角处、变形缝、穿墙管道等细部做法均须符合设计要求。2 .一般项目(1)涂料防水层的基层应

6、牢固,基面应洁净、平整,不得有空鼓、松动、起砂和脱皮现象;基层阴阳角处应做成圆弧形。(2)涂料防水层应与基层粘结牢固,表面平整、涂刷均匀,不得有流淌、皱折、鼓泡、露胎体和翘边等缺陷。(3)涂料防水层的平均厚度应符合设计要求,最小厚度不得小于设计厚度的80%。(4)侧墙涂料防水层的保护层与防水层粘结牢固,结合紧密,厚度均匀一致。六、成品保护:1、防水层做完之后,要严格加以保护,在保护层未做之前,不得上任何人员,以免损坏防水层。2、地漏或排水口在防水施工之前,应采取保护措施,以防杂物进人,确保排水畅通,蓄水合格,将地漏内清理干净。3、凡用针入法或切块法检测涂膜厚度后要及时用同等涂料修补好,以免留下隐患。七、应注意的质量问题:1.涂膜防水层与基层应粘结牢固,表面平整,涂刷均匀,无裂纹、脱皮、流淌、鼓包、皱皮、翘边等缺陷。审核人交底人接受交底人1.本表由施工单位填写,交底单位与接受交底单位各存一份。2.当做分项工程施工技术交底时,应填写分项工程名称栏,其他技术交底可不填写。

展开阅读全文
相关资源
猜你喜欢
相关搜索

当前位置:首页 > 建筑/环境 > 防水建筑

copyright@ 2008-2023 1wenmi网站版权所有

经营许可证编号:宁ICP备2022001189号-1

本站为文档C2C交易模式,即用户上传的文档直接被用户下载,本站只是中间服务平台,本站所有文档下载所得的收益归上传人(含作者)所有。第壹文秘仅提供信息存储空间,仅对用户上传内容的表现方式做保护处理,对上载内容本身不做任何修改或编辑。若文档所含内容侵犯了您的版权或隐私,请立即通知第壹文秘网,我们立即给予删除!