广西外国语学院本科课程教学大纲编制规范及要求.docx

上传人:p** 文档编号:364652 上传时间:2023-08-06 格式:DOCX 页数:5 大小:19.68KB
下载 相关 举报
广西外国语学院本科课程教学大纲编制规范及要求.docx_第1页
第1页 / 共5页
广西外国语学院本科课程教学大纲编制规范及要求.docx_第2页
第2页 / 共5页
广西外国语学院本科课程教学大纲编制规范及要求.docx_第3页
第3页 / 共5页
广西外国语学院本科课程教学大纲编制规范及要求.docx_第4页
第4页 / 共5页
广西外国语学院本科课程教学大纲编制规范及要求.docx_第5页
第5页 / 共5页
亲,该文档总共5页,全部预览完了,如果喜欢就下载吧!
资源描述

《广西外国语学院本科课程教学大纲编制规范及要求.docx》由会员分享,可在线阅读,更多相关《广西外国语学院本科课程教学大纲编制规范及要求.docx(5页珍藏版)》请在第壹文秘上搜索。

1、广西外国语学院本科课程教学大纲编制规范及要求一、课程教学大纲的基本涵义课程教学大纲是依据专业培养计划制定的指导教师课堂教学的法规性文件,是教学计划的具体表现形式。它以纲要的形式规定了教学计划课程的教学内容以及教学目的、任务、范围、教学进度、时间安排、实践环节、教学方法等方面的内容,并把这些内容按照章节题目系统连贯地表述出来,它为教学工作顺利开展提供了基本保证。教学大纲又是编选教科书、教师进修的主要依据,还是国家教育管理部门检查和评价学校教学工作、教学质量的依据和标准。二、编制课程教学大纲的基本原则编制课程教学大纲应遵照如下原则。有全国或全区统一的教学大纲的课程,原则上依照全国或全区的课程教学大

2、纲,结合专业培养目标和培养规格的要求,按本文件的规范和要求进行修改。(一)坚持以学生发展为本,符合培养目标和培养规格的原则课程教学大纲的制定要坚持以学生发展为本,应着眼于实现人才培养目标、完善学生应具备的知识结构和能力结构,体现思想性、科学性、基础性与时代性。从本课程在人才培养中的地位、作用角度出发明确教学目标、设计教学内容及各教学环节安排等。(一)加强课程体系建设,注重相关课程间有机联系的原则课程教学大纲的制定既要注重学生专业知识和相关能力的培养,同时还应高度重视学生共同基本素养的培养,注意相关课程在教学内容、能力培养等方面的有机联系和分工,以避免重复或遗漏。在不同平台模块课程之间、先修课程

3、与后续课程之间,注重知识、能力的分层次、逐步深化和横向拓展。(三)坚持贯彻理论联系实际,重视创新精神、实践能力培养的原则教学大纲对实践性环节应有相应明确的要求,特别是某些应用性较强的专业,实验、实习应占有重要的地位,为此应积极改革实践课程,拓宽实践教学范围。要高度重视和积极探索多种形式培养学生创新意识和创新能力,一方面增设综合性、设计性实验课程,为学生提供参加适当的科研活动的条件;另一方面,要求把创新精神和实践能力的培养纳入整个教学过程,渗透于各个教学环节。这些均应在教学大纲中力求体现。(四)贯彻“少而精”注重学生个性发展的原则教学质量与知识数量并不等同,教学大纲既要符合培养目标的要求,又要符

4、合学生实际接受能力,同时要注重学生个性发展,因材施教,精减课时和内容,留给学生以更多的自学时间和空间。(五)坚持深化教学改革,体现我校办学特色的原则在注意内容上坚持系统性与科学性的前提下,要体现学校的改革思路和办学特色。要从我校实际出发,准确定位,发挥优势,坚持深化教学改革,体现出我校的办学特色。三、课程教学大纲的基本内容及格式(一)课程教学大纲的内容包括:课程的性质和目的,课程教学内容,课程教学的基本要求,学时分配,教材及教学参考书。(二)课程教学大纲的格式(用WOrd编写)课程名课程教学大纲(用黑体小三号字)(正文内容用宋体五号字)课程编号:课程名称:课程类别:学时数:学分数:(用黑体小四

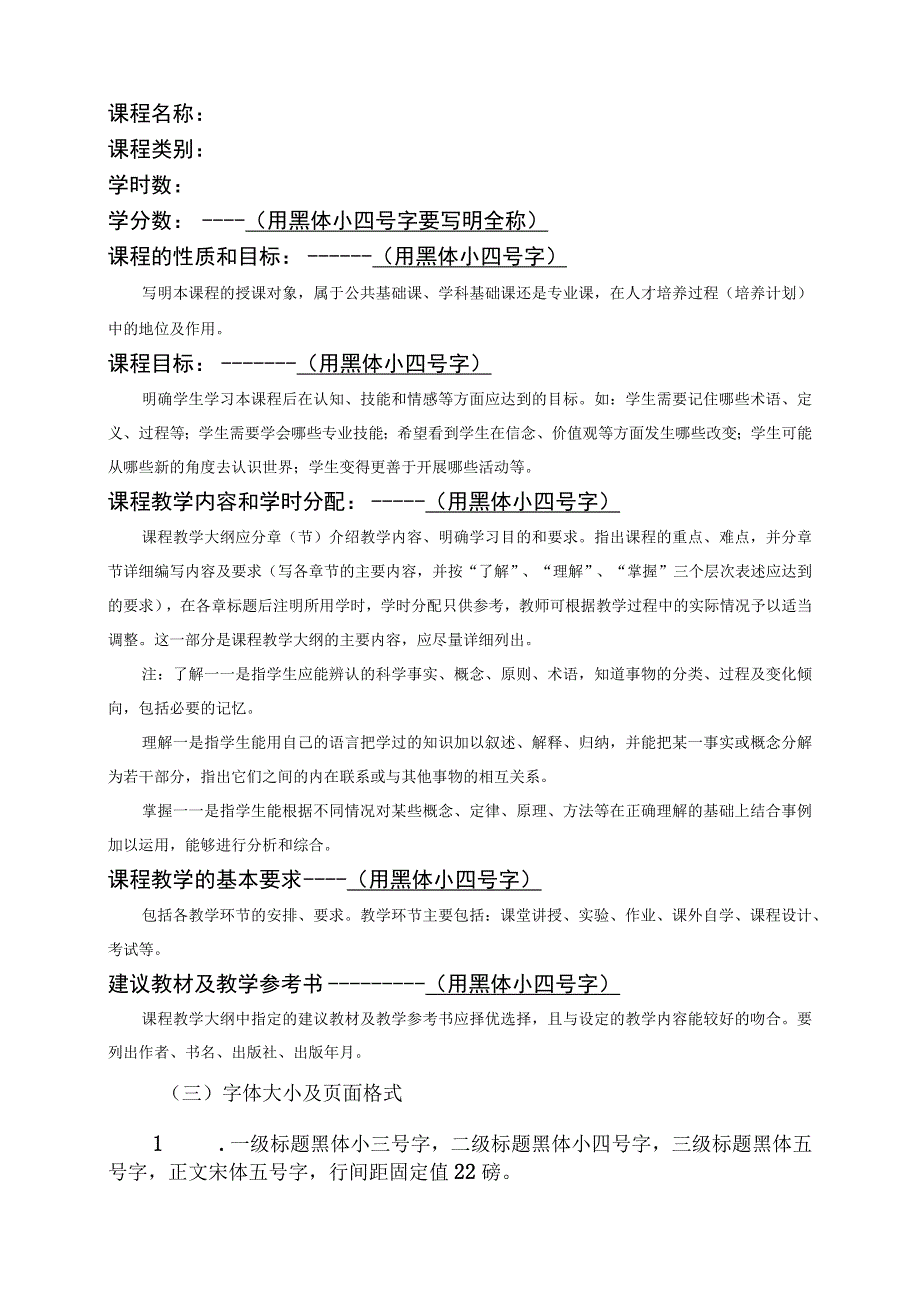
5、号字要写明全称)课程的性质和目标:(用黑体小四号字)写明本课程的授课对象,属于公共基础课、学科基础课还是专业课,在人才培养过程(培养计划)中的地位及作用。课程目标:(用黑体小四号字)明确学生学习本课程后在认知、技能和情感等方面应达到的目标。如:学生需要记住哪些术语、定义、过程等;学生需要学会哪些专业技能;希望看到学生在信念、价值观等方面发生哪些改变;学生可能从哪些新的角度去认识世界;学生变得更善于开展哪些活动等。课程教学内容和学时分配:(用黑体小四号字)课程教学大纲应分章(节)介绍教学内容、明确学习目的和要求。指出课程的重点、难点,并分章节详细编写内容及要求(写各章节的主要内容,并按“了解”、

6、“理解”、“掌握”三个层次表述应达到的要求),在各章标题后注明所用学时,学时分配只供参考,教师可根据教学过程中的实际情况予以适当调整。这一部分是课程教学大纲的主要内容,应尽量详细列出。注:了解一一是指学生应能辨认的科学事实、概念、原则、术语,知道事物的分类、过程及变化倾向,包括必要的记忆。理解一是指学生能用自己的语言把学过的知识加以叙述、解释、归纳,并能把某一事实或概念分解为若干部分,指出它们之间的内在联系或与其他事物的相互关系。掌握一一是指学生能根据不同情况对某些概念、定律、原理、方法等在正确理解的基础上结合事例加以运用,能够进行分析和综合。课程教学的基本要求(用黑体小四号字)包括各教学环节

7、的安排、要求。教学环节主要包括:课堂讲授、实验、作业、课外自学、课程设计、考试等。建议教材及教学参考书(用黑体小四号字)课程教学大纲中指定的建议教材及教学参考书应择优选择,且与设定的教学内容能较好的吻合。要列出作者、书名、出版社、出版年月。(三)字体大小及页面格式1 .一级标题黑体小三号字,二级标题黑体小四号字,三级标题黑体五号字,正文宋体五号字,行间距固定值22磅。2 .纸型A4:高285MM,宽2IOMM;页边距:上25.4MM,下25.4MM,左20MM,右20MM,装订线10MM;页眉:17MM;页脚:20MM四、编写要求和程序(一)教学大纲一般由各专业负责人、课程负责人或教学经验丰富

8、、学术水平较高的教师进行编写或修订,也可以由二级学院领导或教研室主任指定有关教师进行编写或修订。(二)采用统编、合编或借用外校教学大纲的课程要根据我校的实际情况和所选用的教材按本文件的规范和要求做必要的修订。(三)新增设课程,属必修课之列的,开课前,任课教师必须写出教学大纲,没有教学大纲的一律不予开课;属选修课之列的,开课前须提交讲授提纲,课程讲完一轮后,进行整理、修订,下次开课前必须写出教学大纲,否则不予开课。(FI)教学大纲的编写要以教学计划表所列课程为主进行编写。全校性选修课、二级学院专业选修课的课程由任课教师在按近二年内开过的课程或计划要开的课程来编写。(五)公共基础课的教学大纲由相关

9、二级学院的教研室统一编写;跨学院上课的课程由开课学院联系相关专业教研室编写后,负责汇总;公共选修课程由开课学院负责编写;同一门课不同学分或对专业要求不同的课程,要求按不同课程来编写;二级学院教学大纲按下列顺序进行汇编:公共必修课程、专业基础必修课程、专业必修课程、外语或第二外语必修课程、实践教学环节、公共选修课程、专业选修课程。(六)体例、文字要规范。编制教学大纲应符合文字清楚、意义明确、术语及定义准确、体例规范等要求(具体要求见第三点及附录的参考格式)。(七)各二级学院及其他教学单位应明确任务,落实人员,建立撰写人员目标责任制,抓紧时间按要求按时完成课程教学大纲的编制任务。对于编制好的课程教

10、学大纲的审查,由教研室进行初审后,由二级学院领导审定。(八)各二级学院请于每学期第十六周之前将本学期课程教学大纲编制、审核完毕,用A4纸打印一份,纸质版由二级学院存档,将电子版以二级学院为单位汇总后上交教务处教学科存档。(九)编制好的课程大纲由二级学院领导审核签字后,交学校学术委员会审定,通过后以二级学院为单位汇编成册,如不按教学大纲规范要求汇编的学院,将要求返回二级学院重新汇编、审核。(十)课程教学大纲的基本内容应保持相对稳定,同时也要根据教育教学改革的需要进行调整和修订。修订后的课程教学大纲应由开课学院审核后报教务处备案,教学大纲一经教务处备案后,必须严格执行。(H一)本文自颁布之日起实施,以前所颁布的文件与此文件不相符的以此文件为准。广西外国语学院教务处二。一二年三月十三日

展开阅读全文
相关资源
猜你喜欢
相关搜索

当前位置:首页 > 研究生考试 > 考研英语

copyright@ 2008-2023 1wenmi网站版权所有

经营许可证编号:宁ICP备2022001189号-1

本站为文档C2C交易模式,即用户上传的文档直接被用户下载,本站只是中间服务平台,本站所有文档下载所得的收益归上传人(含作者)所有。第壹文秘仅提供信息存储空间,仅对用户上传内容的表现方式做保护处理,对上载内容本身不做任何修改或编辑。若文档所含内容侵犯了您的版权或隐私,请立即通知第壹文秘网,我们立即给予删除!