5GNSATOP小区处理.docx

上传人:p** 文档编号:386084 上传时间:2023-08-06 格式:DOCX 页数:2 大小:28.16KB
下载 相关 举报
5GNSATOP小区处理.docx_第1页
第1页 / 共2页
5GNSATOP小区处理.docx_第2页
第2页 / 共2页
亲,该文档总共2页,全部预览完了,如果喜欢就下载吧!
资源描述

《5GNSATOP小区处理.docx》由会员分享,可在线阅读,更多相关《5GNSATOP小区处理.docx(2页珍藏版)》请在第壹文秘上搜索。

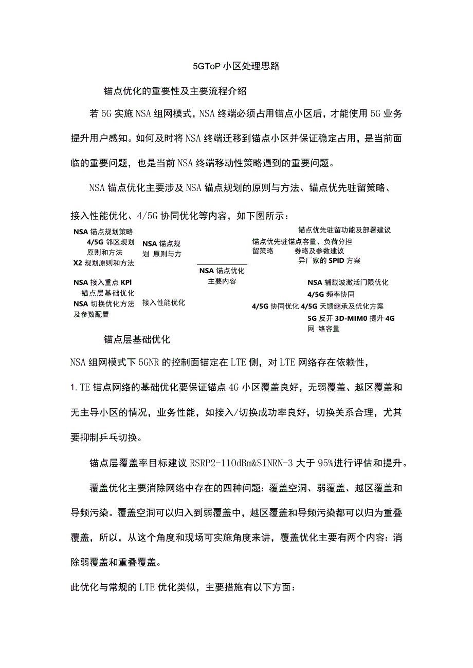
1、5GToP小区处理思路锚点优化的重要性及主要流程介绍若5G实施NSA组网模式,NSA终端必须占用锚点小区后,才能使用5G业务提升用户感知。如何及时将NSA终端迁移到锚点小区并保证稳定占用,是当前面临的重要问题,也是当前NSA终端移动性策略遇到的重要问题。NSA锚点优化主要涉及NSA锚点规划的原则与方法、锚点优先驻留策略、接入性能优化、4/5G协同优化等内容,如下图所示:NSA锚点规划策略4/5G邻区规划 原则和方法X2规划原则和方法NSA接入重点KPl锚点层基础优化 NSA切换优化方法 及参数配置NSA锚点规划 原则与方法接入性能优化锚点优先驻留功能及部署建议NSA锚点优化主要内容锚点优先驻锚

2、点容量、负荷分担留策略券略及参数建议异厂家的SPlD方案NSA辅载波激活门限优化 4/5G频率协同4/5G协同优化4/5G天馈继承及优化方案5G反开3D-MIM0提升4G网 络容量锚点层基础优化NSA组网模式下5GNR的控制面锚定在LTE侧,对LTE网络存在依赖性,1.TE锚点网络的基础优化要保证锚点4G小区覆盖良好,无弱覆盖、越区覆盖和无主导小区的情况,业务性能,如接入/切换成功率良好,切换关系合理,尤其要抑制乒乓切换。锚点层覆盖率目标建议RSRP2-11OdBm&SINRN-3大于95%进行评估和提升。覆盖优化主要消除网络中存在的四种问题:覆盖空洞、弱覆盖、越区覆盖和导频污染。覆盖空洞可以

3、归入到弱覆盖中,越区覆盖和导频污染都可以归为重叠覆盖,所以,从这个角度和现场可实施角度来讲,覆盖优化主要有两个内容:消除弱覆盖和重叠覆盖。此优化与常规的LTE优化类似,主要措施有以下方面:/RF调整优化(20Om以内的弱覆盖、越区覆盖、重叠覆盖等问题处理);/200m以上的无覆盖路段/区域进行锚点站点增补。三、NSA切换流程介绍NSA的切换方式又分为带SN切换和不带SN切换两种,两者的区别在于,带SN切换切换前后速率降低幅度较小,现阶段,NSA的切换都推荐采用带SN切换的方式,因此我们重点介绍带SN切换的相关内容。高通芯片终端,带SN切换流程如下:1.UE在源4G小区发起业务,并完成双连接添加

4、2 .主节点4G小区满足A3门限,发起测量报告,在测量报告里,携带最强的NR邻区测量3 .如果最强的NR邻区,其RSRP满足“带SN切换RSRP差值”门限,即目标NR小区RSRP-源NR小区RSRPN带SN切换RSRP差值,那么4G切换的同时5G小区同步完成变更。“带SN切换RSRP差值”默认配置为0.表示目标NR小区RSRPN源NR小区RSRP14G切换的同时5G小区同步完成变更4 .如果最强的NR邻区,其RSRP不满足“带SN切换RSRP差值门限,即目标NR小区RSRP-源NR小区RSRP带SN切换RSRP差值,那么4G切换,5G小区不变。“带SN切换RSRP差值”默认配置为0,表示目标NR小区RSRP源NR小区RSRP,4G切换,5G小区不变。

展开阅读全文
相关资源
猜你喜欢
相关搜索

当前位置:首页 > 建筑/环境 > 施工组织

copyright@ 2008-2023 1wenmi网站版权所有

经营许可证编号:宁ICP备2022001189号-1

本站为文档C2C交易模式,即用户上传的文档直接被用户下载,本站只是中间服务平台,本站所有文档下载所得的收益归上传人(含作者)所有。第壹文秘仅提供信息存储空间,仅对用户上传内容的表现方式做保护处理,对上载内容本身不做任何修改或编辑。若文档所含内容侵犯了您的版权或隐私,请立即通知第壹文秘网,我们立即给予删除!