视频监控系统技术要求.docx

上传人:p** 文档编号:388460 上传时间:2023-08-06 格式:DOCX 页数:10 大小:23.90KB
下载 相关 举报
视频监控系统技术要求.docx_第1页
第1页 / 共10页
视频监控系统技术要求.docx_第2页
第2页 / 共10页
视频监控系统技术要求.docx_第3页
第3页 / 共10页
视频监控系统技术要求.docx_第4页
第4页 / 共10页
视频监控系统技术要求.docx_第5页
第5页 / 共10页
视频监控系统技术要求.docx_第6页
第6页 / 共10页
视频监控系统技术要求.docx_第7页
第7页 / 共10页
视频监控系统技术要求.docx_第8页
第8页 / 共10页
视频监控系统技术要求.docx_第9页
第9页 / 共10页
视频监控系统技术要求.docx_第10页
第10页 / 共10页
亲,该文档总共10页,全部预览完了,如果喜欢就下载吧!
资源描述

《视频监控系统技术要求.docx》由会员分享,可在线阅读,更多相关《视频监控系统技术要求.docx(10页珍藏版)》请在第壹文秘上搜索。

1、视频监控系统技术要求视频安防监控系统系统概述1、系统采用全数字系统结构,前端采用高清IP摄像机,由弱电井UPS/强电应急回路供电;后端设置视频管理平台;后端显示部分采用LCD拼接屏;后端存储采用磁盘阵列,储存容量应满足31天、24小时/天实时动态录像的要求。2、所有摄像点能同时录像,通过网络接至存储设备进行存储,存储时间31天(按Dl存储格式),并可随时提供调阅及快速检索,图像应包含摄像机机位、日期、时间等。3、数字视频综合平台视频输出信号采用DVIsHDMl方式接入显示设备。4、系统服务器与存储设备设于地下一层网络机房、系统工作站及监控液晶拼接屏设于1栋半地下一层消防兼安防控制室;预留与上一

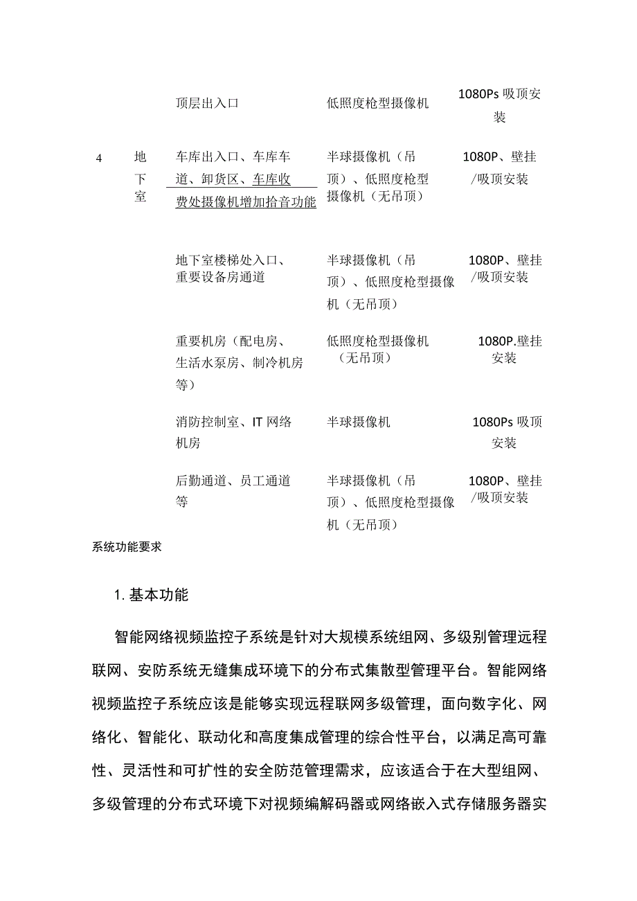
2、级通讯的接口。5、摄像机设置原则:序号业态监控区域摄像机类型技术要求1商业主要出入口带分析功能型摄像机1080P、壁挂安装商业公共走廊及电梯厅半球摄像机1080P、吸顶安装广场智能球型摄像机、半球摄像机1080P吸顶安装电梯轿厢电梯专用摄像机1080P、吸顶安装服务台、收费处半球摄像机(带拾r1080P、吸顶安装2办公大堂及电梯厅智能球型摄像机、半球摄像机1080P、吸顶安装电梯轿厢电梯专用摄像机1080P吸顶安装每层公共走廊及电梯厅半球摄像机(吊顶)、低照度枪型摄像机(无吊顶)1080P、壁挂/吸顶安装顶层出入口低照度枪型摄像机1080P、吸顶安装3公寓大堂及电梯厅半球摄像机1080P、吸顶

3、安装电梯轿厢电梯专用摄像机1080P吸顶安装顶层出入口低照度枪型摄像机1080Ps吸顶安装4地车库出入口、车库车半球摄像机(吊1080P、壁挂下道、卸货区、车库收顶)、低照度枪型/吸顶安装室费处摄像机增加拾音功能摄像机(无吊顶)地下室楼梯处入口、半球摄像机(吊1080P、壁挂重要设备房通道顶)、低照度枪型摄像机(无吊顶)/吸顶安装重要机房(配电房、低照度枪型摄像机1080P.壁挂生活水泵房、制冷机房等)(无吊顶)安装消防控制室、IT网络半球摄像机1080Ps吸顶机房安装后勤通道、员工通道半球摄像机(吊1080P、壁挂等顶)、低照度枪型摄像机(无吊顶)/吸顶安装系统功能要求1.基本功能智能网络视

4、频监控子系统是针对大规模系统组网、多级别管理远程联网、安防系统无缝集成环境下的分布式集散型管理平台。智能网络视频监控子系统应该是能够实现远程联网多级管理,面向数字化、网络化、智能化、联动化和高度集成管理的综合性平台,以满足高可靠性、灵活性和可扩性的安全防范管理需求,应该适合于在大型组网、多级管理的分布式环境下对视频编解码器或网络嵌入式存储服务器实现集中监控与管理。2、存储服务器功能系统保证系统稳定运行,无病毒侵入,充分满足稳定录像的要求。服务器可接入多路数字视频信号,支持高清数字信号输入,并支持高清数字信号输出,满足系统的前端兼容性及未来高清系统扩展的需要。服务器可选择多种分辨率及实时帧数,该

5、服务器自带不少于16个硬盘插槽,支持热插拔功能,并可外接磁盘阵列保证至少31天的有效录像记录。可以通过服务器的前面板、IE客户端、管理平台等方式,对嵌入式存储服务器进行操作及管理,包括前端球机的控制操作,多画面切换及轮巡等设置。所有录像资料可通过多途径方便查询及下载。投标人必须提供存储容量计算公式。3、系统配置管理智能网络视频监控子系统应该能够通过WEB方式对数据库服务器进行访问,形成完整的WEB配置管理中心。可以对整个智能网络视频监控子系统的组织结构、设备进行配置管理。4、系统故障维护管理功能智能网络视频监控子系统应该可以提供多种方式来实现综合安防系统(包括所有集成系统)终端设备维护管理。1

6、)操作人员应该能够可以通过智能网络视频监控子系统的电子地图客户端的图形化界面,集中监控中央级以及终端设备的通信状态、运行状态及故障情况。当出现状态变化或故障时,电子地图上的相关图标会以闪烁的方式提醒操作员。同时,操作人员应该能够依照报警类型的报警事件级别,来指定相关类型报警时图标的颜色。当一台终端设备具有多个状态或故障时,操作员可以操作图表激活设备报警事件列表,以准确、完整、快速的对多种报警事件进行处理。在状态变化后,图表可以及时更新状态信息,更新的时间不大于5秒。2)操作人员应该可以依据时间、设备地点、设备名称、设备类别、报警事件级别、动作类型等多种过滤条件来查询相关的报警和事件信息,返回的

7、查询信息中应该包含报警和事件的状态及故障信息应包括时间、设备地点、设备名称、设备类别、报警事件级别、动作类型等。5、分布式身份认证功能智能网络视频监控子系统是针对大规模组网、多级管理联网环境下的分布式系统。是一套监控和管理不同类型数字视频虚拟矩阵、数字化视频存储、防范报警系统、门禁及通道管理的综合性管理专业联网平台软件。6、矢量电子地图功能智能网络视频监控子系统针对的是具有占地面积广、设备布点分散特点的中大型系统,如果采用传统的位图电子地图的方式,则由于位图的原理,只能局部反映项目的部分地点和部分设备的实时状况,因此,应该采用标量电子地图与矢量电子地图结合的方式来对系统进行监控和操作。智能网络

8、视频监控子系统一方面应该能够支持JPG、BMP、TlF等多种不同格式的固定图片,实现平面地图的多级链接管理方式另一方面,还应支持Autocad、SHAPE格式的矢量电子地图,操作员可以根据自己的需要,随时对电子地图进行缩小、放大和旋转操作,此时地图的效果不会失真。以满足用户高效、快速、准确地精确定位事故现场,提供地理位置信息,便于对应急事件的响应。7、实时视频监控功能智能网络视频监控子系统应该能够通过视频管理客户端、电子地图客户端等多种形式来实现实时视频的监控目的。可以人工选择闭路电视监控系统摄像机图像或报警联动显示相应区域摄像机图像,以及对摄像机进行操作控制,包括控制参数设置、预置位设置、摄

9、像头特殊参数设置、镜头控制、云台匀速与变速控制等。还可对录像进行存储管理,通过时间、摄像头编号、事件等信息进行录像检索和回放控制。视频客户端至少应该且不限于以下功能:1)视频列表管理视频列表以文件夹的形式存放用户关注的视频对象。每一个文件夹应该能够支持16个视频对象,且文件夹内部可以嵌套若干文件夹;一个文件夹代表一个用户关注的对象集合,这个集合在视频播放窗口区有特定的摆放位置。2)播放视频;3)视频环绕:显示重要区域和周边12个关联区域的图像4)替换视频:主摄像机故障,备用摄像机接替监视任务5)拖拽视频;6)添加视频;7)查找视频。8)实时监控9)播放窗口:视频播放窗口应有状态显示灯,以指示各

10、个图像的运行状态;10)视频交换窗口;11)全屏方式显示;12)报警列表信息;13)报警视频播放;14)报警日志管理;15)多画面预览:分为1*1.2*2、3*3、4*4模式以及多种特殊画面模式;16)视频集合对象添加和保存;17)屏幕文字设置;18)云台快球控制;19)视频参数调整;20)模拟信号上大屏的矩阵切换控制。21)支持虚拟矩阵功能通过分控键盘或者系统管理工作站可以将系统内的任何一个摄像机调用到系统内任何一个模拟输出端口显示设备或网络多媒体工作站上显示,并能操作控制画面。22)录像查询录像查找应包括按时间查找录像、按事件查找录像、多路历史视频查找等功能:a.按时间查找;b.按事件查找

11、;U多路视频查询;d.录像资源下载。可以从实时图像监控快速切换到同一监控点的录像回放界面,操作动作不多于2步;并提供录像的时间轴,拖动时间轴能迅速定位到任意时间的录像。可以即时回放实现30秒钟内的视频录像回放。能同时查看多路同一时间的录像回放,拖动时间轴时多路录像能同时定位到任意时间的录像。可以对录像中的关键点进行标注,可以通过标注标题、标注内容、标注时间等进行精确查询和模糊查询、可以从查询结果中直接观看已经标注的录像。可以把一段时间内的同一路视频按照1分钟、2分钟、10分钟、30分钟、1小时、2小时、6小时、12小时、24小时切割成多个视频片段视频浏览。8、集中报警功能智能网络视频监控子系统

12、的客户端(视频管理客户端和电子地图客户端)应可以通过列表报警和电子地图图形化显示两种形式来实现报警的集中显示、定位和统一处理功能;可根据报警类型灵活的自主定义报警事件级别报警事件级别应可分为99级。1)智能网络视频监控子系统应可以按时间、人员、设备类型、报警事件级别、设备名称、设备地点等多种过滤条件来查询报警和事件资料。具备分类信息检索功能,并可以提供自定义的按时间分类或事件分类等不同分类方式的报表。2)集散控制体系架构:3)访问权限设置支持多达255个级别的权限设置,不同用户权限分明,可严格授权敏感区域图像访问,并记录用户访问历史4)多级别多站点:支持远程联网管理,中心和站点也可各自独立运行

展开阅读全文
相关资源
猜你喜欢
相关搜索

当前位置:首页 > IT计算机 > 多媒体

copyright@ 2008-2023 1wenmi网站版权所有

经营许可证编号:宁ICP备2022001189号-1

本站为文档C2C交易模式,即用户上传的文档直接被用户下载,本站只是中间服务平台,本站所有文档下载所得的收益归上传人(含作者)所有。第壹文秘仅提供信息存储空间,仅对用户上传内容的表现方式做保护处理,对上载内容本身不做任何修改或编辑。若文档所含内容侵犯了您的版权或隐私,请立即通知第壹文秘网,我们立即给予删除!