劳动合同书(通用版).docx

上传人:p** 文档编号:389541 上传时间:2023-08-06 格式:DOCX 页数:3 大小:19.81KB
下载 相关 举报
劳动合同书(通用版).docx_第1页
第1页 / 共3页
劳动合同书(通用版).docx_第2页
第2页 / 共3页
劳动合同书(通用版).docx_第3页
第3页 / 共3页
亲,该文档总共3页,全部预览完了,如果喜欢就下载吧!
资源描述

《劳动合同书(通用版).docx》由会员分享,可在线阅读,更多相关《劳动合同书(通用版).docx(3页珍藏版)》请在第壹文秘上搜索。

1、劳动合同书甲方:地址:法定代表人(主要负责人):联系电话:乙方:性别:身份证号码:现住址:联系电话:为建立劳动关系,明确双方权利义务,依据中华人民共和国劳动法、劳动民法典,在平等自愿、协商一致的基础上,订立本合同。第一条合同类型和期限甲、乙双方选择以下第一种形式确定本合同期限:1、固定期限:自年月日起至年月日止,共一年月。2、无固定期限:自一年月日起。3、以完成一定的工作任务为期限。自年月日至工作完成时即终止,其完成的标志事件为。其中双方约定的试用期为年月日至年一月日止。试用期包括在合同期内。第二条工作内容和工作地点甲方根据工作需要,安排乙方在工作岗位,工作地点为。经双方协商同意,甲方可以调换

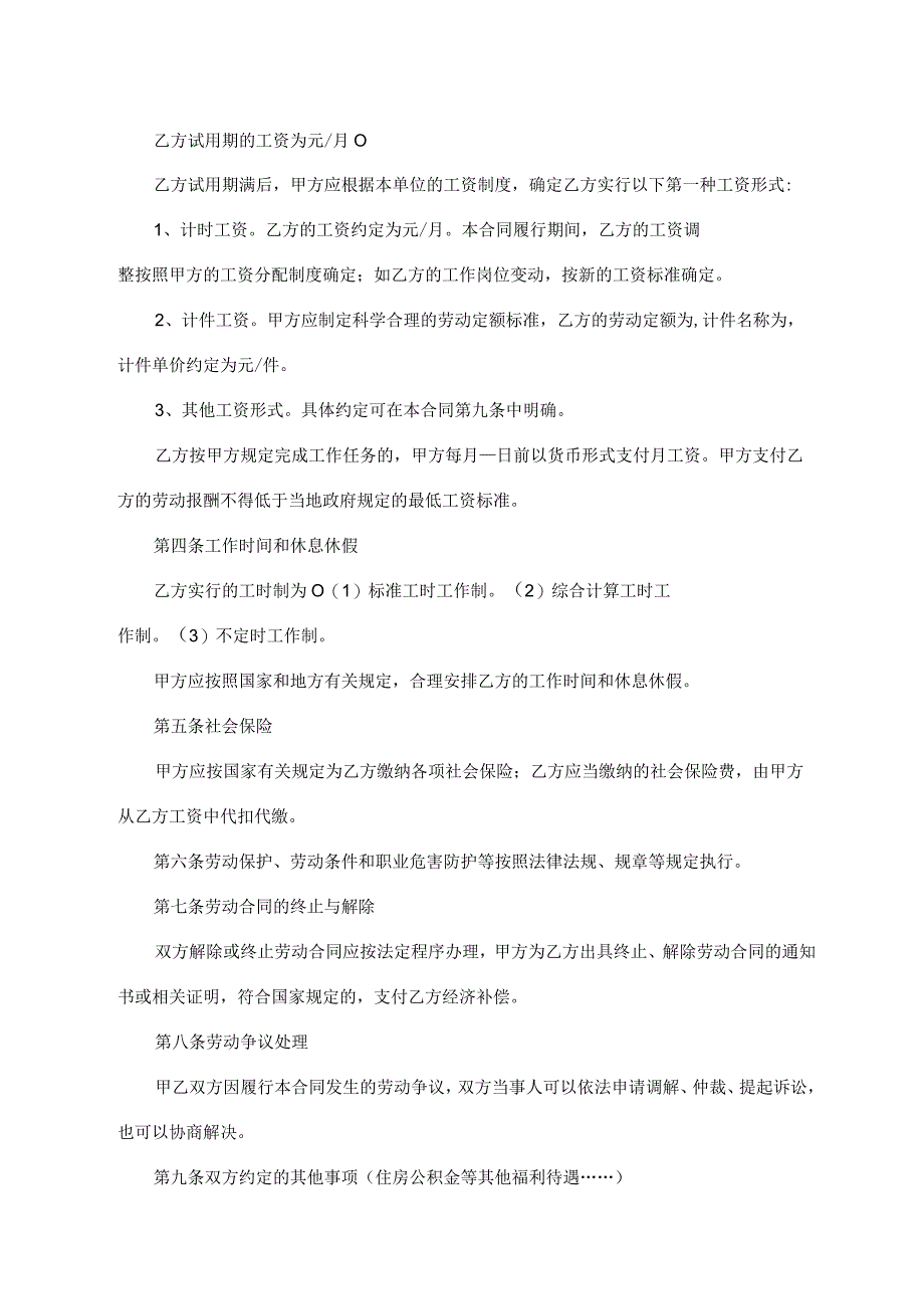
2、乙方的工作岗位和工作地点。第三条劳动报酬乙方试用期的工资为元/月O乙方试用期满后,甲方应根据本单位的工资制度,确定乙方实行以下第一种工资形式:1、计时工资。乙方的工资约定为元/月。本合同履行期间,乙方的工资调整按照甲方的工资分配制度确定;如乙方的工作岗位变动,按新的工资标准确定。2、计件工资。甲方应制定科学合理的劳动定额标准,乙方的劳动定额为,计件名称为,计件单价约定为元/件。3、其他工资形式。具体约定可在本合同第九条中明确。乙方按甲方规定完成工作任务的,甲方每月日前以货币形式支付月工资。甲方支付乙方的劳动报酬不得低于当地政府规定的最低工资标准。第四条工作时间和休息休假乙方实行的工时制为O(1

3、)标准工时工作制。(2)综合计算工时工作制。(3)不定时工作制。甲方应按照国家和地方有关规定,合理安排乙方的工作时间和休息休假。第五条社会保险甲方应按国家有关规定为乙方缴纳各项社会保险;乙方应当缴纳的社会保险费,由甲方从乙方工资中代扣代缴。第六条劳动保护、劳动条件和职业危害防护等按照法律法规、规章等规定执行。第七条劳动合同的终止与解除双方解除或终止劳动合同应按法定程序办理,甲方为乙方出具终止、解除劳动合同的通知书或相关证明,符合国家规定的,支付乙方经济补偿。第八条劳动争议处理甲乙双方因履行本合同发生的劳动争议,双方当事人可以依法申请调解、仲裁、提起诉讼,也可以协商解决。第九条双方约定的其他事项(住房公积金等其他福利待遇)第十条其他未尽事项按国家及地方现行有关规定执行,或者通过协商以附件形式约定。第十一条本合同双方各执一份,涂改或未经授权代签无效。第十二条乙方确定下列地址为劳动关系管理相关文件、文书的送达地址,如该地址发生变化,乙方应书面告知甲方。乙方(签名):签订日期: 年 月 日甲方(单位盖章):法定代表人(主要负责人)或委托代理人(签名)签订日期:年月日

展开阅读全文
相关资源
猜你喜欢
相关搜索

当前位置:首页 > 管理/人力资源 > 劳动合同

copyright@ 2008-2023 1wenmi网站版权所有

经营许可证编号:宁ICP备2022001189号-1

本站为文档C2C交易模式,即用户上传的文档直接被用户下载,本站只是中间服务平台,本站所有文档下载所得的收益归上传人(含作者)所有。第壹文秘仅提供信息存储空间,仅对用户上传内容的表现方式做保护处理,对上载内容本身不做任何修改或编辑。若文档所含内容侵犯了您的版权或隐私,请立即通知第壹文秘网,我们立即给予删除!