QI钻铣作业指导书.docx

上传人:p** 文档编号:411278 上传时间:2023-08-11 格式:DOCX 页数:5 大小:48.20KB
下载 相关 举报
QI钻铣作业指导书.docx_第1页
第1页 / 共5页
QI钻铣作业指导书.docx_第2页
第2页 / 共5页
QI钻铣作业指导书.docx_第3页
第3页 / 共5页
QI钻铣作业指导书.docx_第4页
第4页 / 共5页
QI钻铣作业指导书.docx_第5页
第5页 / 共5页
亲,该文档总共5页,全部预览完了,如果喜欢就下载吧!
资源描述

《QI钻铣作业指导书.docx》由会员分享,可在线阅读,更多相关《QI钻铣作业指导书.docx(5页珍藏版)》请在第壹文秘上搜索。

1、1. 目的:确保铳床组制作过程按规定程序进行,使模具质量和效率得以提高。2. 范围:适用于铳床组加工工段。3. 定义:无4. 职责:5. 操作规程:6. 1操作前准备工作:6.1.1 操作前必须戴好防护用品,眼镜,工作服等。不得穿拖鞋,不能戴手套,不能穿化纤的衣服。6.1.2 开机前先检查机床各零部件是否正常,检查完毕,接通电源用低速空转三分钟并给各润滑系统加油。6.1.3 在加工垂直精度要求较高时,例如铳模框,钻顶针孔等,先要校机头垂直度,即将百分表用表座固定在机床主轴上,表头压在机床工作台上用手旋转主轴,看百分表是否会跳动,若有跳动说明机头不垂直,需要松开机头固定螺杆,将机头调整垂直。5.

2、2备料过程5.2.1例如备料模仁材料。先检查所需要备料尺寸与所备材料是否相符。例如备模仁材200*100*50,先检查所准备材料材质和外形尺寸与所需求是否相符。5.2.2将平口钳固定在专用飞料的铳床上,看飞边是否正常,将模仁放入虎口钳,夹紧最大的两个平面100*200,铳面积较大的平面200*50,注意尽量少铳,每次进刀量必须在InIm以内,光出面即可。以避免铳另一面时尺寸偏小,然后将铳好的平面200*50靠在平口钳基准边上(即平钳固定的那一端)。夹紧200*50两平面,铳最大的平面,100*200所铳的面要夹平,尽量平行工作台,避免铳斜掉。也要注意尽量少铳,光出面即可。避免铳另一面时尺寸偏小

3、,然后将铳好的100*200平面为底面,把200*50平面靠在平口钳基准边上,夹紧200*50两平面,然后在平口钳上垫两块适当厚度平行铁,把模仁铳好的平面100*200为底面放在平行铁上,将铳好的200*50平面靠在基准边上,夹紧并敲平模仁,使模仁平行于平口钳,即平行铁压在模仁下面没有间隙,平行铁用手不能轻易拨动,以保证所铳的面与以前的面平行,然后将模仁厚度铳到50.50.1,再以,两个大平面100*200为基准,将铳好的平面200*50平面朝下,同样敲平模仁,将尺寸铳到100.50.1,再夹紧两个大平面,用角尺将铳好的200*50平面校垂直,并夹紧。铳100*50平面,要尽量少铳,光出面即可

4、。最后以铳好的100*50平面为底面。平口钳夹紧100*200两平面,敲平将尺寸铳到200.5+0.I05.3铳镶件过程5.3.1铳大镶件,首先备料(类似备模仁料),其次去余量,先要看懂图纸,了解哪些部分要去余量。再用高度尺划线,若是异型或是弧线可将图纸打印或1:1贴在所需要去余量的面上,用样冲敲点,但是要求谨慎且留余量,0.5mm若是去余量深度比较浅IOmm以内,应先用适当直径2刃铳刀,若比较深则选用适当直径4刃铳刀,具体转速和进给量参考表1表14刃铳刀转速2刃铳刀转速02187002195003144003154004975041200057000597506650067200865008

5、7200106500107000125400126500144400146000163250165400182200183250201100201805. 3.2铳小镶件。先看懂图纸,分析加工步骤和具体精度要求,例如高度方向需要多留一些余量1mm,长度和宽度一般留0.2-0.3mm即可。5.4钻孔过程无特殊要求加工钻孔时,要求垂直,位置要求用铳床分中取数,先用中心钻将孔位置一次全部定好,再取相应钻头加工,具体转速和钻头直径参考表2。为保证尺寸要求,钻孔前要试钻,检验钻头是否合格。表2钻头直径转速02以下1950020315400305120005079750701070001001344001

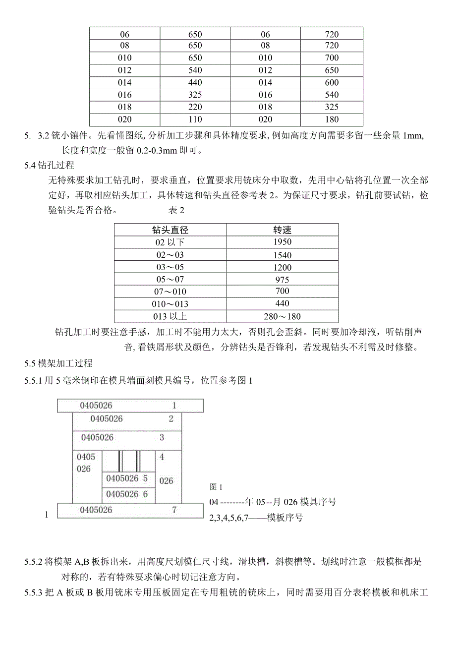
6、3以上280180钻孔加工时要注意手感,加工时不能用力太大,否则孔会歪斜。同时要加冷却液,听钻削声音,看铁屑形状及颜色,分辨钻头是否锋利,若发现钻头不利需及时修整。5.5模架加工过程15.5.1用5毫米钢印在模具端面刻模具编号,位置参考图1图104年05月026模具序号2,3,4,5,6,7模板序号5.5.2将模架A,B板拆出来,用高度尺划模仁尺寸线,滑块槽,斜楔槽等。划线时注意一般模框都是对称的,若有特殊要求偏心时切记注意方向。5.5.3把A板或B板用铳床专用压板固定在专用粗铳的铳床上,同时需要用百分表将模板和机床工作台校平行,然后钻铳刀让位孔和进刀孔,位置如图2所示。若模仁尺寸离导套、导柱

7、孔位置比较近,则不允许钻铳刀让位孔。让位孔深度可以比模框实际深度深12毫米。进刀孔则比模框实际深度浅12毫米。5.5.4 粗铳模框,用飞边铳去余量,侧边留12毫米,深度留0.5毫米,然后用020粗皮刀将侧边余量铳去一部分,留0.5毫米。5.5.5 数控铳精铳模框,侧边尺寸精铳到位,深度尺寸少铳0.20.3亳米,底面必须用飞刀精铳,以保证底面平面度。5.5.6 钻顶针孔、螺丝孔,过程参考5.4钻孔过程,顶针孔孔径参考表3顶针规格模仁模板或支承板孔径顶针板首钻套钻手较顶针孔径台阶孔径台阶深度01.000.801.00201.506.5401.201.001.20201.706.5401.401.2

8、01.40201.906.5401.501.301.502.502.006.5401.601.401.602.502.106.5401.701.501.703.002.206.5401.801.601.803.002.306.5402.001.501.902.003.502.506.5402.502.002.402.50403.006.5403.002.502.903.00503.506.5404.003.503.904.00604.508.5505.004.504.905.00705.508.5506.005.005.906.00806.5010.5608.007.007.908.001008.5013.580100909.9010012010.5015.5801201101L9012014012.5017.58016010015.8016018016.5021.58螺丝孔孔径参考表4螺纹规格底孔有效长度模板让位孔沉头孔径沉头深度M302.5804064M403.31005085M504.21206096M605.015070117M806.818090149MlO08.522011.501711M12010.525013.502013M140123001602215M160143001802617制订:审核:批准:日期:日期:日期:

展开阅读全文
相关资源
猜你喜欢
相关搜索

当前位置:首页 > 汽车/机械/制造 > 数控机床

copyright@ 2008-2023 1wenmi网站版权所有

经营许可证编号:宁ICP备2022001189号-1

本站为文档C2C交易模式,即用户上传的文档直接被用户下载,本站只是中间服务平台,本站所有文档下载所得的收益归上传人(含作者)所有。第壹文秘仅提供信息存储空间,仅对用户上传内容的表现方式做保护处理,对上载内容本身不做任何修改或编辑。若文档所含内容侵犯了您的版权或隐私,请立即通知第壹文秘网,我们立即给予删除!