白喉抗体试剂盒说明书.docx

上传人:p** 文档编号:414349 上传时间:2023-08-11 格式:DOCX 页数:2 大小:20.28KB
下载 相关 举报
白喉抗体试剂盒说明书.docx_第1页
第1页 / 共2页
白喉抗体试剂盒说明书.docx_第2页
第2页 / 共2页
亲,该文档总共2页,全部预览完了,如果喜欢就下载吧!
资源描述

《白喉抗体试剂盒说明书.docx》由会员分享,可在线阅读,更多相关《白喉抗体试剂盒说明书.docx(2页珍藏版)》请在第壹文秘上搜索。

1、白喉抗体试剂盒说明书实验原理:本试剂盒应用双抗体夹心法测定标本中血清素/血清胺(ST)水平。用纯化的血清素/血清胺(ST)抗体包被微孔板,制成固相抗体,往包被单抗的微孔中依次加入血清素/血清胺(ST),再与HRP标记的血清素/血清胺(ST)抗体结合,形成抗体抗原酶标抗体复合物,经过彻di洗涤后加底物TMB显色。TMB在HRP酶的催化下转化成蓝色,并在酸的作用下转化成最终的黄色。颜色的深浅和样品中的血清素/血清胺(ST)呈正相关。用酶标仪在450nm波长下测定吸光度(OD值),通过标准曲线计算样品中血清素/血清胺(ST)浓度。试剂盒特点:1、高效、灵敏、特异的抗体;2、稳定的重复性和可靠性;3、

2、吸附性能好,空白值低,孔底透明度高的固相载体;4、适用血清、血浆、组织匀浆液、细胞培养上清液、尿液等等多种标本类型;5、节省实验经费。标本要求:1 .标本采集后尽早进行提取,提取按相关文献进行,提取后应尽快进行实验。若不能马上进行试验,可将标本放于20保存,但应避免反狂冻融2 .不能检测含NaN3的样品,因NaN3抑制辣根过氧化物酶的(HRP)活性。样本处理及要求:1.血清:全血标本请于室温放置2小时或4过夜后于IoOog离心20分钟,取上清即可检测,或将标本放于20C或80保存,但应避免反复冻融。2 .血浆:可用EDTA或肝素作为抗凝剂,标本采集后30分钟内于2-80C100Og离心20分钟

3、,或将标本放于20C或80保存,但应避免反复冻融。3 .组织匀浆:用预冷的PBS(0.01M,pH=74)冲洗组织,去除残留血液(匀浆中裂解的红细胞会影响测量结果),称重后将组织剪碎。将剪碎的组织与对应体积的PBS(一般按1:9的重量体积比,比如Ig的组织样品对应9mL的PBS,具体体积可根据实验需要适当调整,并做好记录。推荐在PBS中加入蛋白酶抑制剂)加入玻璃匀浆器中,于冰上充分研磨。为了进一步裂解组织细胞,可以对匀浆液进行超声破碎,或反狂冻融。将匀浆液于5000Xg离心5-10分钟,取上清检测。4 .细胞培养物上清或其它生物标本:100Og离心20分钟,取上清即可检测,或将标本放于-20C

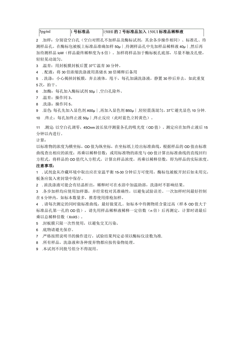
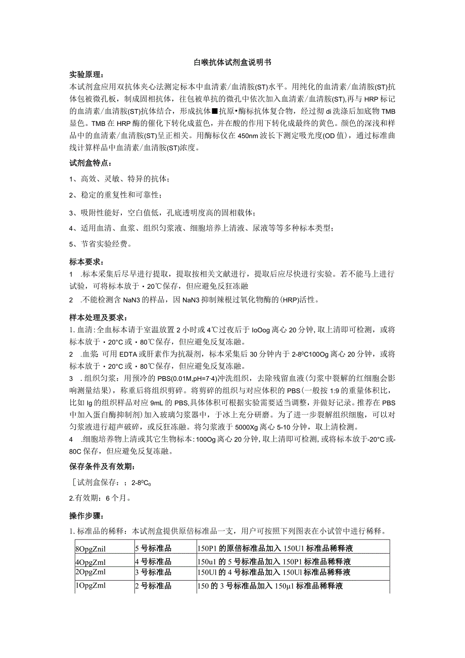
4、或-80C保存,但应避免反复冻融。保存条件及有效期:试剂盒保存:;2-80C02.有效期:6个月。操作步骤:1.标准品的稀释:本试剂盒提供原倍标准品一支,用户可按照下列图表在小试管中进行稀释。8OpgZnil5号标准品150P1的原倍标准品加入150U1标准品稀释液4OpgZml4号标准品150u1的5号标准品加入150P1标准品稀释液2OpgZml3号标准品150Ul的4号标准品加入150Ul标准品稀释液1OpgZml2号标准品150的3号标准品加入1501标准品稀释液5pgml1号标准品150Hl的2号标准品加入150UI标准品稀释液2 .加样:分别设空白孔(空白对照孔不加样品及酶标试剂,

5、其余各步操作相同)、标准孔、待测样品孔。在酶标包被板上标准品准确加样50,待测样品孔中先加样品稀释液40,然后再加待测样品IoW(样品最终稀释度为5倍)。加样将样品加于酶标板孔底部,尽量不触及孔壁,轻轻晃动混匀。3 .温育:用封板膜封板后置37温育30分钟。4 .配液:将30倍浓缩洗涤液用蒸储水30倍稀释后备用5 .洗涤:小心揭掉封板膜,弃去液体,甩干,每孔加满洗涤液,静置30秒后弃去,如此重复5次,拍干。6 .加酶:每孔加入酶标试剂50,空白孔除外。7 .温育:操作同3。8 .洗涤:操作同5。9 .显色:每孔先加入显色剂A50,再加入显色剂B50,轻轻震荡混匀,37避光显色10分钟.10 .

6、终止:每孔加终止液50,终止反应(此时蓝色立转黄色)。11 .测定:以空白孔调零,45Onm波长依序测量各孔的吸光度(OD值)。测定应在加终止液后15分钟以内进行。计算:以标准物的浓度为横坐标,OD值为纵坐标,在坐标纸上绘出标准曲线,根据样品的OD值由标准曲线查出相应的浓度;再乘以稀释倍数;或用标准物的浓度与OD值计算出标准曲线的直线回归方程式,将样品的OD值代入方程式,计算出样品浓度,再乘以稀释倍数,即为样品的实际浓度。注意事项:1 .试剂盒从冷藏环境中取出应在室温平衡15-30分钟后方可使用,酶标包被板开封后如未用完,板条应装入密封袋中保存。2 .浓洗涤液可能会有结晶析出,稀释时可在水浴中加温助溶,洗涤时不影响结果。3 .各步加样均应使用加样器,并经常校对其准确性,以避免试验误差。一次加样时间最好控制在5分钟内,如标本数量多,推荐使用排枪加样。4 .请每次测定的同时做标准曲线,最好做夏孔。如标本中待测物质含量过高(样本OD值大于标准品孔第一孔的OD值),请先用样品稀释液稀释一定倍数(n倍)后再测定,计算时请最后乘以总稀释倍数(XnX5)。5 .封板膜只限一次性使用,以避免交叉污染。6 .底物请避光保存。7 .严格按照说明书的操作进行,试验结果判定必须以酶标仪读数为准.8 .所有样品,洗涤液和各种废弃物都应按传染物处理。9 .本试剂不同批号组分不得混用。

展开阅读全文
相关资源
猜你喜欢
相关搜索

当前位置:首页 > 办公文档 > 说明文书

copyright@ 2008-2023 1wenmi网站版权所有

经营许可证编号:宁ICP备2022001189号-1

本站为文档C2C交易模式,即用户上传的文档直接被用户下载,本站只是中间服务平台,本站所有文档下载所得的收益归上传人(含作者)所有。第壹文秘仅提供信息存储空间,仅对用户上传内容的表现方式做保护处理,对上载内容本身不做任何修改或编辑。若文档所含内容侵犯了您的版权或隐私,请立即通知第壹文秘网,我们立即给予删除!