调课、停课、补课和教室预约的操作指南.docx

上传人:p** 文档编号:415416 上传时间:2023-08-12 格式:DOCX 页数:9 大小:167.20KB
下载 相关 举报
调课、停课、补课和教室预约的操作指南.docx_第1页
第1页 / 共9页
调课、停课、补课和教室预约的操作指南.docx_第2页
第2页 / 共9页
调课、停课、补课和教室预约的操作指南.docx_第3页
第3页 / 共9页
调课、停课、补课和教室预约的操作指南.docx_第4页
第4页 / 共9页
调课、停课、补课和教室预约的操作指南.docx_第5页
第5页 / 共9页
调课、停课、补课和教室预约的操作指南.docx_第6页
第6页 / 共9页
调课、停课、补课和教室预约的操作指南.docx_第7页
第7页 / 共9页
调课、停课、补课和教室预约的操作指南.docx_第8页
第8页 / 共9页
调课、停课、补课和教室预约的操作指南.docx_第9页
第9页 / 共9页
亲,该文档总共9页,全部预览完了,如果喜欢就下载吧!
资源描述

《调课、停课、补课和教室预约的操作指南.docx》由会员分享,可在线阅读,更多相关《调课、停课、补课和教室预约的操作指南.docx(9页珍藏版)》请在第壹文秘上搜索。

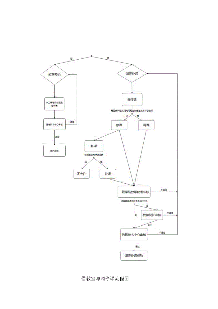
1、调课、停课、补课和教室预约的操作指南湖师院调停补课、教室预约登录地址:湖院调停补课、教室预约登录地址:登录系统账号为原教务系统账号,密码ZfSoftI23;建系统账号密码为身份证号后六位。调整上课地点或教室预约需提前与信息技术中心吴老师联系(座机2322017),以便确认场地是否可用。因目前审批系统仍处于测试阶段,缺少消息通知功能,请申请调课、停课、补课和教室预约的老师及时登录系统查看预约进度和结果。后期学校可能会对接短信平台,加强消息通知的及时性。借教室与调停课流程图教室预约教师上课通过图1菜单进行教室预约;学生相关的活动申请由学工线老师或班主任通过图1菜单进行教室预约;老师其他用途借用教室

2、也需统一通过图1菜单进行教室预约。申请信息轴成绩信息查询教学评价毕业设计(论文)教师的课程申请课程任课资格申5(教师)场地预约申请场撤销申请调停课申请成绮皎返回申请教学进度维护申请课表项目申请取消考试资格申请根据自己的时间、地点使用需求,筛选出所需要的教室(图场地预约申请校区本部SB至IBaIS局次HIn巳段为MEg9M2021-2022-1.场堆Vt别全部全部.周1234BB78910次111213U1!3e,171019ifi%fffl全部奥里已选中的周次、星期.节次可按住CtrI蜜且左点击Sl标可取消!O场地名海校区皿9043232号罹81(M本部多“体软变1407032号核043832

3、W3210?4体攸点80553MHRO045732tt32212本,别体饮京432532MlO056232号楼32J19左本部善通恢空n3632RO056332号幡83伯总部西通收空72363291:共1页X1531-5共5事勾选所需要的教室,填写预约人的电话、预约原因、使用人员等信息,提交预约申请(图3)o弹出提交成功即表示预约申请完成,等待审核通过(图4)。【已选】场地信息姆个0 (1)eaoB:(140) Ie考试座位Ir(7o)我系电话区,借用原因 -wa-Rm:fffiA假用松第,6周*K3使用设条西-成功提示0提交成功!乎确定图4调停课每位老师每学期最多可以进行2次调课,如果超过2

4、次调课需要教学院长进行审核。如果有教学场地发生变动,需要提前与信息技术中心吴老师联系。进入调停课申请界面(图5)。R教学管理信息服务平台申请信息维护成绩信息查询教师新开课程申请课程任课资格申请(教师)场地预约申请场地预约撤单申请调停课申请成绩提交返回申请教学进度维护申请项目申请取消考试资格申请课表图5调课:选择调课,进行换时间、换教师、换教室的操作。换时间、换教师、换教室的操作统一放在调课栏目里,如果只操作其中一项,请按下面说明仅使用其中一项功能,其余保持不变。如果操作多项,请按下面说明使用多项功能,其余保持不变。最后,点击【提交申请工提交审核。基础信息填写:图6中“1”、“2”、“3”、“4

5、”红色图标。需要根据具体情况,选择或填写相关内容。1、选择调课;2、选择具体哪一节次调课;3、选择已与学生沟通(调停课请老师务必告知到每一位学生);4、填写调动原因。换时间:图6中“5”绿色图标。需要根据具体情况,选择相关内容;选择需要调课的原周次、原星期、原节次;选择调后的现周次、现星期、现节次。换教师:图6中“6”粉色图标。先按图6中“5”绿色图标选择要换教师的原周次、原星期、原节次和现周次、现星期、现节次。请左右两边保持一致。根据情况点击箭头,打开窗口选择其他教师。换教室:图6中“7”蓝色图标。先按图6中“5”绿色图标选择要换教师的原周次、原星期、原节次和现周次、现星期、现节次。请左右两

6、边保持一致。根据情况点击箭头,打开窗口选择其他教室(请尽量选择接近的教室,避免资源浪费)。渊?课申请I待提交我竽畏 VWitt*0006度国奥族鲁注说助IW次 m.芍次可触CtmS左点由标引R利!W机*计变动情Ja =MM3节(19孙天&101M上午现的次代偏低* I 注VIOHEF6万段g 天及B40传族MC上传通修文”卜 MaIgB11 12 13 14 13 16 17 18 19停课:基础信息填写:图8中红色图标。需要根据具体情况,选择或填写相关内容。1、选择停课;2、选择具体哪一节次停课;3、选择停课的具体周次、星期、节次;4、选择已与学生沟通(调停课请老师务必告知到每一位学生)5、填写调动原因。最后,点击【提交申请工提交审核。停课审批通过后,规定时间内必须进行补课操作。图8补课:操作和调课类似。注意:必须流程里有停课信息(审核通过并且完成)的情况下,才能补课。点击【变动信息】查看需要补课的课程,然后选择补课信息的时间、教师、教室。最后,点击【提交申请工提交审核。

展开阅读全文
相关资源
猜你喜欢
相关搜索

当前位置:首页 > 中学教育 > 高中教育

copyright@ 2008-2023 1wenmi网站版权所有

经营许可证编号:宁ICP备2022001189号-1

本站为文档C2C交易模式,即用户上传的文档直接被用户下载,本站只是中间服务平台,本站所有文档下载所得的收益归上传人(含作者)所有。第壹文秘仅提供信息存储空间,仅对用户上传内容的表现方式做保护处理,对上载内容本身不做任何修改或编辑。若文档所含内容侵犯了您的版权或隐私,请立即通知第壹文秘网,我们立即给予删除!