城庄小学风雨操场承重架(一)范文.docx

上传人:p** 文档编号:428517 上传时间:2023-08-24 格式:DOCX 页数:25 大小:78.15KB
下载 相关 举报
城庄小学风雨操场承重架(一)范文.docx_第1页
第1页 / 共25页
城庄小学风雨操场承重架(一)范文.docx_第2页
第2页 / 共25页
城庄小学风雨操场承重架(一)范文.docx_第3页
第3页 / 共25页
城庄小学风雨操场承重架(一)范文.docx_第4页
第4页 / 共25页
城庄小学风雨操场承重架(一)范文.docx_第5页
第5页 / 共25页
城庄小学风雨操场承重架(一)范文.docx_第6页
第6页 / 共25页
城庄小学风雨操场承重架(一)范文.docx_第7页
第7页 / 共25页
城庄小学风雨操场承重架(一)范文.docx_第8页
第8页 / 共25页
城庄小学风雨操场承重架(一)范文.docx_第9页
第9页 / 共25页
城庄小学风雨操场承重架(一)范文.docx_第10页
第10页 / 共25页
亲,该文档总共25页,到这儿已超出免费预览范围,如果喜欢就下载吧!
资源描述

《城庄小学风雨操场承重架(一)范文.docx》由会员分享,可在线阅读,更多相关《城庄小学风雨操场承重架(一)范文.docx(25页珍藏版)》请在第壹文秘上搜索。

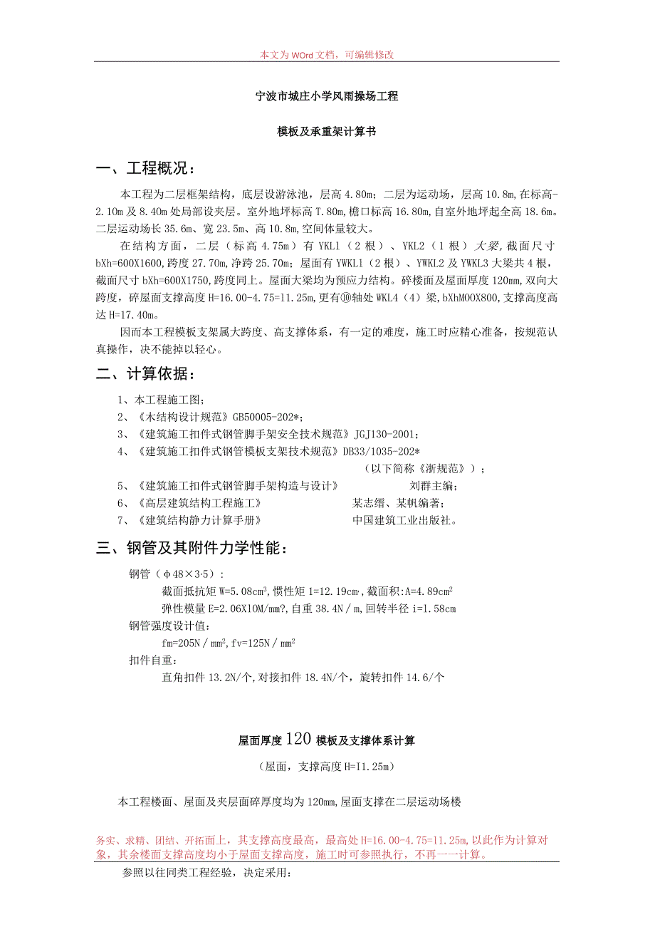
1、本文为WOrd文档,可编辑修改宁波市城庄小学风雨操场工程模板及承重架计算书一、工程概况:本工程为二层框架结构,底层设游泳池,层高4.80m;二层为运动场,层高10.8m,在标高-2.1Om及8.4Om处局部设夹层。室外地坪标高T.80m,檐口标高16.80m,自室外地坪起全高18.6m。二层运动场长35.6m、宽23.5m、高10.8m,空间体量较大。在结构方面,二层(标高4.75m)有YKLl(2根)、YKL2(1根)大梁,截面尺寸bXh=600X1600,跨度27.7Om,净跨25.70m;屋面有YWKLl(2根)、YWKL2及YWKL3大梁共4根,截面尺寸bXh=600X1750,跨度同

2、上。屋面大梁均为预应力结构。碎楼面及屋面厚度120mm,双向大跨度,碎屋面支撑高度H=16.00-4.75=l1.25m,更有轴处WKL4(4)梁,bXhMOOX800,支撑高度高达H=17.40m。因而本工程模板支架属大跨度、高支撑体系,有一定的难度,施工时应精心准备,按规范认真操作,决不能掉以轻心。二、计算依据:1、本工程施工图;2、木结构设计规范GB50005-202*;3、建筑施工扣件式钢管脚手架安全技术规范JGJ130-2001;4、建筑施工扣件式钢管模板支架技术规范DB33/1035-202*(以下简称浙规范);5、建筑施工扣件式钢管脚手架构造与设计刘群主编;6、高层建筑结构工程施

3、工某志缙、某帆编著;7、建筑结构静力计算手册中国建筑工业出版社。三、钢管及其附件力学性能:钢管(4835):截面抵抗矩W=5.08cm3,惯性矩1=12.19cm,截面积:A=4.89cm2弹性模量E=2.06XlOM/mm?,自重38.4Nm,回转半径i=l.58cm钢管强度设计值:fm=205Nmm2,fv=125Nmm2扣件自重:直角扣件13.2N/个,对接扣件18.4N/个,旋转扣件14.6/个屋面厚度120模板及支撑体系计算(屋面,支撑高度H=I1.25m)本工程楼面、屋面及夹层面碎厚度均为120mm,屋面支撑在二层运动场楼务实、求精、团结、开拓面上,其支撑高度最高,最高处H=16.

4、00-4.75=l1.25m,以此作为计算对象,其余楼面支撑高度均小于屋面支撑高度,施工时可参照执行,不再一一计算。参照以往同类工程经验,决定采用:位板底模为18厚胶合板,内楞(方木50X70)300,外楞及支撑体系采用巾48X3.5钢管,立杆纵距La=90Omm,立杆横距Lb=900mm,步距h=1600mm,以此验算模板及支撑体系的安全性。结构设计简图见图(一)。一、碎板底模(胶合板)计算:按三跨连续梁计算,梁高h=18,梁宽900,跨度300,见图(二)。静均布荷载标准值:q=(24+l.l)0.12X0.90+0.30X0.90=2.981KN/m注:板底模板自重取0.3KN?活均布荷

5、载标准值:q2=(l.0+2.0)0.90=2.70KNmW=bh26=901.826=48.60cm3I=bh312=901.8312=43.74cm4(1)抗弯强度计算:=M/Wfm,fm=15Nmm2不考虑活荷载的最不利分布(跨度小,仅为300),贝J:M=YGXMgk1.4EMQK=1.35(0.100X2.9810.302)+1.4X(0.100X2.700.302)=0.070KN.m=0.07010648.6103=1.44Nmm215N/mm2-fm满足要求。(2)抗剪强度计算:=3Q2bhfv,fv=1.4Nmm2Q=0.6qL=0.6(1.352.981+L42.70)X0

6、.3=1.405KN=31.405103/(290018)=0.13NZmm21.4Nmm2=fv满足要求。(3)刚度计算此时荷载仅取静荷载标准值q,最大挠度V为:V=0.677qL4100EIV,V=L150,E=6000NZmm2V=0.6772.981X3004/(100X6000X43.74XIO4)=0.062mm2.0mm=300/150=L/150满足要求。二、纵向水平杆(模板内楞50X70方木)计算:按三跨连续梁计算,梁宽b=50,梁高h=70,跨度900,见图(三)。qS?=RbL=1.12.9810.3/0.9=1.093KN/mq活=Rb2L=l.l2.700.3/0.9

7、=0.990KN/mW=bh26=5726=40.83cm3I=bh312=57212=142.92cm4(1)抗弯强度计算:=M/Wfm,fm=13Nmm2考虑活荷载的最不利分布(跨度较大,为900),贝J:M=YGXMgk+1.4EMQK=1.35(0.1001.0930.902)+1.4X(0.117X0.990X0.902)=0.251KN.mKN.mO=0.251XlO6/48.6XlO3=5.16Nmm213Nmm2=fm满足要求。(2)抗剪强度计算:=3Q2bhfv,fv=1.3Nmm2Q=0.600q静L+0.617q活L=0.600l.351.0930.9+0.6171.40

8、.990X0.9=1.566KN=31.566107(25070)=0.67Nmm21.3N/mm2=fv满足要求。刚度计算此时荷载仅取静荷载标准值q,最大挠度V为:V=0.677qsfL7100EIV,V=L150,E=9000Nmm2V=0.677X1.093X9007(1009000142.9210,)=0.38mm48X35横向钢管)计算:按简支梁计算(按简支梁计算依据参见浙规范5.2.5条),跨度900,计算简图见图(四),横向水平杆受内楞(方木)传下荷载,理论上应为集中力,但因实际施工时内楞相对于横向水平杆布置的正确定位难以确定,现按均布荷载计算,相应静、活均布荷载标准值为:q静二

9、0.30X0.9+(2.4+1.1)X0.12X0.9=2.98KN/mq活=(1.0+2.0)X0.9=2.70KN/m(1)抗弯强度计算:O=M/Wfm,fm=205Nmm2M=cEMGK+L4Mqk=1.350.125qsfL2+1.40.125qf,liL2=1.350.1252.98X0.92+1.40.1252.700.92=0.79KN.m=0.79X1075.08IO3=156Nmm2205Nmm2=fm,满足要求。(2)抗剪强度计算:=2Qd0tfv,fv=125Nmm2(d。为钢管中径)Q=1.350.5qiL+1.4X0.5Xq活XL=1.35X0.5X2.98X0.9+

10、1.40.52.700.9=3.51KN=23.51103X(48-1.75)X3.5=13.8Nmm2125Nmm2=fv满足要求。(3)刚度计算:此时荷载仅为静载标准值:q静=2.98KN/mV=5qwL7384EI=52.98X9007(3842.061012.1910,)=1.01mm6mm=900/150=L/150,且小于IOmm满足要求。四、扣件抗滑移计算:上述三、(2)条中Q值2倍即为主扣件受力值。主扣件受力:R=2X3.51=7.02KN8KN=单扣件抗滑承载力采用单扣件抗滑能满足要求,但该处宜采用双扣件。五、立杆的稳定性计算:单根立杆复盖面积为LaXLL900X90Omm2

11、,立杆顶端轴向力设计值即为上述四、条中主扣件受力值R=7.02KNo(1)、立杆底脚处轴力N计算:脚手架钢管及配件自重:立杆以及纵向、横向钢管自重:Ni=(11.25-0.12-0.018)38.4+(0.9X8X2)X38.4=25.51X38.4=980N=0.980KN注:步距7步,底步高L60m,其余6步高均为1536mm(11250-120-18-94-200-1600)/6=1536立杆计算单元内扣件自重:N2=13.217+18.4(25.51/6.5)=297N=O.297KN注:除顶端3个直角扣件外,其余每个节点2个直角扣件,共计17个,对接扣件按每6.5m采用1个。剪刀撑自

12、重:按最不利情况考虑,计算立杆处于双向剪刀撑交叉处,剪刀撑与地面夹角为aotgQ=hLa=1536900=l.707,得Q=59.63查计算依据5,剪刀撑单位面积自重:Gj=6.3432/(cosXSina)+2.2462/(Lasina)103KNm2以Q=59.63,La=0.9mR,Gj=17.43IO3KNm2从而立杆受剪刀撑自重引起的岫为:N3=17.43103X(11.25-0.12-0.018)0.92=0.349KN脚手架自重引起立杆底部轴向力标准值N。为:N0=N1+N2+N3=0.980+0.297+0.349=1.626KN立杆底部总轴向力设计值N”为:Nut=R+1.3

13、5N0=7.02+1.35X1.626=9.22KN(2)、计算长度1。及稳定折减系数:按浙规范5.3.3条,计算长度1。取以下二式计算结果的最大值:I0=h+2aa=482+70=94mmI0=KUhK=L163,=1.368注:采用底层步高h=1600,la=900,ll=900按式计算:I0=1600+294=1788mm按式计算:I0=1.1631.3681600=2546mm从而:I0=max1788,2546=2546mm(3)、立杆的稳定性计算:按浙规范5.3.2-1条,不组合风荷载时:NutAK11f,f=205Nmm2=l0i=2546/1.58X10=161查表得:=0.2

14、71K11=1/(1+0.005(H-4)=1/(1+0.005(11.25-4)=0.965A=4.89cm29.22X107(0.2714890.965)=72.1Nmm2205Nmm2立杆稳定性满足要求。注:本工程外脚手架采用密目式安全立全封闭,内部承重支架受风荷载较小,可以不考虑风荷载影响。屋面YWKLl3大梁模板及支撑体系计算(bh=6001750,H=11.25m)梁宽b=600,梁高h=1750,与梁相连接处板厚120,支撑梁边板面的立杆间距为900900o梁模板采用18摩胶合板,梁底内楞方木50X70(4根)外楞钢管为巾48X3.5,梁底(沿梁跨)La=450,立杆横JELb=950,步品目h=1600,详见图(一)。一、梁底模(18厚胶合板)计算:按三跨连续梁计算,取梁宽b=450,梁高h=18,结构计算简图见图(二梁佐+钢筋自重标准值;q11=(24+1.5)1.75X0.45=20.08KN/m模板自重标准值:q12=0

展开阅读全文
相关资源
猜你喜欢
相关搜索

当前位置:首页 > 建筑/环境 > 设计及方案

copyright@ 2008-2023 1wenmi网站版权所有

经营许可证编号:宁ICP备2022001189号-1

本站为文档C2C交易模式,即用户上传的文档直接被用户下载,本站只是中间服务平台,本站所有文档下载所得的收益归上传人(含作者)所有。第壹文秘仅提供信息存储空间,仅对用户上传内容的表现方式做保护处理,对上载内容本身不做任何修改或编辑。若文档所含内容侵犯了您的版权或隐私,请立即通知第壹文秘网,我们立即给予删除!