提案改善管理办法.docx

上传人:p** 文档编号:434777 上传时间:2023-08-27 格式:DOCX 页数:1 大小:16.10KB
下载 相关 举报
提案改善管理办法.docx_第1页
第1页 / 共1页
亲,该文档总共1页,全部预览完了,如果喜欢就下载吧!
资源描述

《提案改善管理办法.docx》由会员分享,可在线阅读,更多相关《提案改善管理办法.docx(1页珍藏版)》请在第壹文秘上搜索。

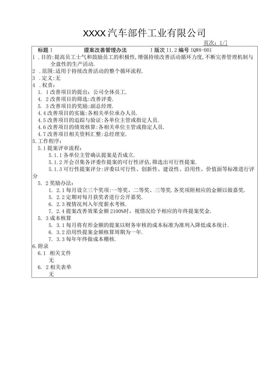
1、XXXX汽车部件工业有限公司页次:1/标题I提案改善管理办法I版次I1.2编号IQW8-0011 .目的:提高员工士气和鼓励员工的积极性,增强持续改善活动循环力度,不断完善管理机制与全盘性的生产活动.2 .范围:适用于持续改善活动的整个循环流程.3 .定义:无4 .权责:1. 1改善项目的提出:公司全体员工.4. 2改善项目的筛选:改善评委.5. 3改善项目的奖励:副总经理.4.4改善项目的实施:各相关单位承办人员.4.5改善项目的追踪与验证:各单位主管或指定人员.4.6改善项目的绩效核算:各相关单位主管或指定人员.4.7改善项目相关资料汇整:总经理室.5.工作程序:5.1提案评审流程:5.1

2、.1各单位主管确认提案是否成立.5.1.2开会召集各评委作提案的可行性评估,筛选出可行性提案.5.1.3可行性提案评分:评委以可行性、创新性、建设性、沿用性、价值面等标准进行评分5. 2奖励办法:1. 2.1每月设立三个奖项:一等奖、二等奖、三等奖.各奖项附相应的金额以做嘉奖.5. 2.2定期对每月获奖者进行公开嘉奖.6. 2.3视情况列入年度薪水考核.7. 2.4提案改善效果金额2100%时,视情况给予相应的年终提案奖金.5. 3成本核算5. 3.1每月将有形金额的提案以财务审核的成本标准为准列入降低成本统计.6. 3.2沿用性提案金额核算周期为一年.7. 3.3每年年终做成本稽核.6.附录6.1 相关文件无6. 2相关表单无

展开阅读全文
相关资源
猜你喜欢
相关搜索

当前位置:首页 > 管理/人力资源 > 管理学资料

copyright@ 2008-2023 1wenmi网站版权所有

经营许可证编号:宁ICP备2022001189号-1

本站为文档C2C交易模式,即用户上传的文档直接被用户下载,本站只是中间服务平台,本站所有文档下载所得的收益归上传人(含作者)所有。第壹文秘仅提供信息存储空间,仅对用户上传内容的表现方式做保护处理,对上载内容本身不做任何修改或编辑。若文档所含内容侵犯了您的版权或隐私,请立即通知第壹文秘网,我们立即给予删除!