地下车库模板承重架计算范文.docx

上传人:p** 文档编号:438863 上传时间:2023-08-28 格式:DOCX 页数:8 大小:28.39KB
下载 相关 举报
地下车库模板承重架计算范文.docx_第1页
第1页 / 共8页
地下车库模板承重架计算范文.docx_第2页
第2页 / 共8页
地下车库模板承重架计算范文.docx_第3页
第3页 / 共8页
地下车库模板承重架计算范文.docx_第4页
第4页 / 共8页
地下车库模板承重架计算范文.docx_第5页
第5页 / 共8页
地下车库模板承重架计算范文.docx_第6页
第6页 / 共8页
地下车库模板承重架计算范文.docx_第7页
第7页 / 共8页
地下车库模板承重架计算范文.docx_第8页
第8页 / 共8页
亲,该文档总共8页,全部预览完了,如果喜欢就下载吧!
资源描述

《地下车库模板承重架计算范文.docx》由会员分享,可在线阅读,更多相关《地下车库模板承重架计算范文.docx(8页珍藏版)》请在第壹文秘上搜索。

1、福明公园以东地块拆迁安置用房工程2#地下车库模板承重架搭设计算书一 .计算依据1 .福明公园以东地块拆迁安置用房工程2#地下车库施工图;2 .木结构设计规范GB5005-202*;3 .建筑施工扣件钢管脚手架安全技术规范JGJ130-2001;4 .建筑结构静力计算手册中国建筑工业出版社5 .建筑施工扣件式钢管脚手架结构与计算中国物价出版社6 .高层建筑结构工程施工中国建筑工业出版社(参考)二 .工程概况地下车库顶板厚300,一个标准开间长跨8100,短跨6600,四周为主梁,内配十字型次梁。主梁截面尺寸为450X1050,次梁截面尺寸为350X800。板底、梁底和梁侧均采用18厚层板,主次梁

2、底模下沿梁跨设三根木楞,木楞截面采用60X80。梁侧、板底内楞均为50X70,间距300o梁侧采用钢管做外楞,间距800,用螺杆拉结加固。梁底、板底分别采用小横钢管和大横钢管支承木楞。承重支架纵、横距和步距详见附图一和附图二。三.主材规格及相关数据1 .钢管采用。48X3.5截面积A=4.89cm2;惯性短1=12.19cm4;截面模量W=5.08cm3回转半径i=1.58cm;质量半84kgm,直角扣件13.2/个,对接扣件18.4/个,弹性模量E=2.06105Nmm2,抗弯强度设计值fm=205Nmm2抗剪强度设计值fv=125Nmm2,扣件抗滑设计值rc=8KNo2 .木楞分别采用50

3、X70和60X80,松木,强度等级TC13A,fm=13Nmm,fv=l.5NmmE=IoOooN/mm;3 .层板厚18,质量为0.07KNm2,fm=13Nmm2,fv=l.3Nmm2E=6000Nmm2.4 .素混凝土质量24KNm:梁钢筋质量L5KN11板钢筋质量1.1KNm35 .混凝土作用于梁底的振捣荷载2KNm2o6 .人员设备等施工荷载1.OKN11)2(验算支撑立柱时采用)。四.计算要点按本工程特点,结合以往施工实践经验,对板底模层板、板底内楞方木、支撑板底内楞之钢管大横杆、梁侧模及其附件以及立杆底脚地基承载力(地基已浇混凝土底板,厚为450)等认为已满足强度与刚度要求,不再

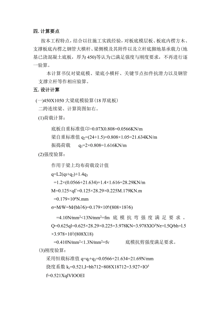
4、进行逐一验算。本计算书仅对梁底模、梁底小横杆、关键节点扣件抗滑力以及钢管支撑立杆等作相应验算。五.设计计算(一)450X1050大梁底模验算(18厚底板)二跨连续梁、计算简图如右。(1)荷载计算:底板自重标准值卬=0.07X0.808=0.0566KN/m梁自重标准值q2=(24+1.5)0.8081.05=21.634KN/m振捣荷载q3=20.808=1.616KN/m(2)强度验算:作用于梁上均布荷载设计值q=L2(q+q2)+1.4q3=1.2(0.0566+21.634)+1.41.616=28.29KN/mM=0.125q=0.12528.290.225M.179KN.m=0.17

5、9106N.mm=MW=M(bh26)=0.179106(8081826)=4.10Nmm213Nmm2=fm底模抗弯强度满足要求。Q=0.625ql=0.62528.290.225=3.978KN=3.978XlO3N=l.5Qbh=l.53.978103(808X18)=0.410Nmm21.3Nmm2=fv底模抗剪强度满足要求。(3)刚度验算:采用恒载标准值q=ql+q2=0.0566+21.634=21.69N/mm挠度系数kr=0.521,I=bh712=808X18712=3.927IO5f=0.521XqlVlOOEI-O.52121.692257(10060003.927X10

6、5)=0.123mm0.9mm=225/250=L250模板挠度满足刚度要求。(一)450X1050大梁板底木楞计算按三跨连续梁计算,简图如右,显然三根木楞中,中间一根受力最大,作为验算对象。(1)强度计算其上作用的均布线荷载,可由本计算书五(一)条中支座反力Rb转化而得:Rb=L25ql=l.2528.290.225=7.96KN=7.96XlO3N折算成均布荷载q=Rb808=7.96103808=9.851N/mm考虑荷载最不利组合Km=O.117,Kv=O.617M=0.117ql2=0.1179.8518082=7.52IO5N/mm。=MW=7.52X107(60X8026)二11

7、.75Nmm21.5N/mm2=fv超差仅为(1.53-1.5)1.5100%=2%5%(安全)抗剪强度满足要求(2)刚度计算同样按三跨连续梁计算,采用恒载设计值,按荷载最不利组合,最大挠度系数Kf=O.990,Rb=I.25(qlq2)XL=1.25(0.0566+21.634)0.225=6.10KN=6.IOXlO3N(qi、qz和L取自五(一)条)q=610X107808=7.55N/mm,I=bh712=6018712=25.56106mm4f=kfql4100EI(按最不利荷载组合,L取0.990)=0.9907.558087(100100OO2.56106)=1.24mm8082

8、50=3.23mm=L250木楞挠度满足刚度要求。(三)450X1050大梁底小横杆计算(1)荷载分析及相关计算:模板+楞木自重标准值取0.3KNm2Pi、P2、P3为本计算书五(一)条中梁模底板下三条纵向木楞传下之压力,P至P3分别为五(一)条中支承反力Ra、Rb、和Re加上相应荷载。Pi=Pb=Ra+R校+R板磴+R捐木=0.375X28.29X0.225+0.225/2+(1.05-0.3)0.8080.31.2+0.225/20.30.80825.11.2+0.060.080.8080.5l.2=2.387+0.251+0.821+0.002=3.46KNP2-Rb+R楞木=1.25q

9、l+0.002(q、1分别取由五(一)条相应数值)=1.2528.290.225+0.002=7.96KN用力距分配法求得弯距图、剪力图如右,从图中可知:最大弯距(PzMmax=O.515KN.mMmax=0.515KNm最大剪力(B右截面)Vmax=6.03KN最大支座反力(C支座)Rmax=9.67KN(2)强度计算O=MmaxW=0.5151065.08103=101Nmm2205Nmm2=fm=2Vmaxdot=2X6.03X107(3.1416(48-3.5)3.5)=24.6Nmm2125NmmMv,抗剪强度满足要求。(3)刚度计算最大挠度发生在BC跨,可近似地按右图4种荷载的最大

10、挠度予以叠加,为了简便振捣荷载引起的挠度不予扣除,仅将最终叠加后的挠度除以分项系数1.2以恢复至荷载标准值、经计算:荷载(1)引起的最大挠度fF-O.199mm荷载(2)引起的最大挠度f2=-0.213mm荷载(3)引起的最大挠度f3=0.093mm荷载(4)引起的最大挠度f1=0.559mmfmax=f+f2+f3+f4=0.24mm(I)fmaxl.2=0.24/1.2=0.23=450150=L150挠度满足刚度要求。(四)450X1050大梁底小横杆计算(梁底采用1根立杆)(1)经以上抗弯强度、抗剪强度和刚度计算,显然偏于安全,现改用梁底采用一根立杆进行计算,小横杆计算简图如下:Pi、

11、P2、P3不变,重复以上各步骤,用弯矩分配作法作M图和Q图,从图中可知;Mmax=O.49KN.mVmaX=9.643KNRb=3.195+9.643=12.84KN(2)强度计算:。=MmaxW=0.491065.08XlO3二96Nmm2205N/mm2=fm抗弯强度满足要求。=2Vmaxd0t=29.6431073.1416(48-3.5)X3.5=39Nmm2125Nmm2=fv抗剪强度满足要求。(3)刚度计算同理,最大可按图示三种荷载最大挠度予以叠加。荷载(1)引起的最大挠度f尸-0.317mm荷载(2)引起的最大挠度f2=0.268mm荷载(3)引起的最大挠度f3=0.360mmf

12、max=f+f2+f3=-0.317+0.268+0.360=0.311mm(I)fmaxl.2=0.311/1.2=0.259mm205Nmm2=fm显然抗弯强度不能满足要求。现采用梁底单立杆隔跨支撑,再经复验,可满足使用要求(计算过程略)。(六)立杆稳定计算(1)450X1050大梁底小横杆之梁底立杆稳定计算由(四)可知:小横杆B支座反力Rf12.84KN808mmX450mm范围内施工荷载标准值N1=O.8080.450X1,0=0.364KN钢管长及自重:钢管总长(3.35-0.5-0.08-0.018)+0.808X2+0.45X3=5.718钢管自重标准值N2=5.718X3.84

13、=21.96kg=0.220KN扣件重(直角扣件4个,对接扣件6m一个)N3=13.24+5.718618.4=70N=0.070KN立杆受压总设计值为:N=Rb+1.4N1+1.2(N2+N3)=12.84+1.40.3641.2(0.220+0.070)=13.70KN1.+2a=1700+2(1350-500-18-80-48/2)=1700+2728=3156mm,l0i=315615.8=200(a按该立杆顶节点处无纵向系杆取值)查表得9F.180NwA=(13.70103)/(0.1804.89102)二155Nmm2205Nmm2=f该立杆满足稳定要求。(2)底板大横杆下立杆稳定

14、计算标准荷载计算:(取808mmX794mm=。.6416为计算范围)施工荷载N1=O.6416X1.0=0.642KN振捣荷载N2-O.64162.O=L283KN板混凝土自重MR.6416X0.3X25.1=4.831KN摸板+楞木NfO.6416X0.3=0.193KN钢管总长(3.35-0.018-0.07)+0.8082+0.794X3=7.26m钢管自重N5=7.26X3.84=27.88kg=0.279KN扣件重N6=13.2X3+7.26/618.4=61.9N=0.062KN立杆受压总设计值为:N=l.4(N1+N2)+1.2(N3+N4+N5+N6)=1.4(0.642+1.283)+1

展开阅读全文
相关资源
猜你喜欢
相关搜索

当前位置:首页 > 建筑/环境 > 设计及方案

copyright@ 2008-2023 1wenmi网站版权所有

经营许可证编号:宁ICP备2022001189号-1

本站为文档C2C交易模式,即用户上传的文档直接被用户下载,本站只是中间服务平台,本站所有文档下载所得的收益归上传人(含作者)所有。第壹文秘仅提供信息存储空间,仅对用户上传内容的表现方式做保护处理,对上载内容本身不做任何修改或编辑。若文档所含内容侵犯了您的版权或隐私,请立即通知第壹文秘网,我们立即给予删除!