工程违约处罚标准规范.docx

上传人:p** 文档编号:440172 上传时间:2023-08-28 格式:DOCX 页数:11 大小:27.47KB
下载 相关 举报
工程违约处罚标准规范.docx_第1页
第1页 / 共11页
工程违约处罚标准规范.docx_第2页
第2页 / 共11页
工程违约处罚标准规范.docx_第3页
第3页 / 共11页
工程违约处罚标准规范.docx_第4页
第4页 / 共11页
工程违约处罚标准规范.docx_第5页
第5页 / 共11页
工程违约处罚标准规范.docx_第6页
第6页 / 共11页
工程违约处罚标准规范.docx_第7页
第7页 / 共11页
工程违约处罚标准规范.docx_第8页
第8页 / 共11页
工程违约处罚标准规范.docx_第9页
第9页 / 共11页
工程违约处罚标准规范.docx_第10页
第10页 / 共11页
亲,该文档总共11页,到这儿已超出免费预览范围,如果喜欢就下载吧!
资源描述

《工程违约处罚标准规范.docx》由会员分享,可在线阅读,更多相关《工程违约处罚标准规范.docx(11页珍藏版)》请在第壹文秘上搜索。

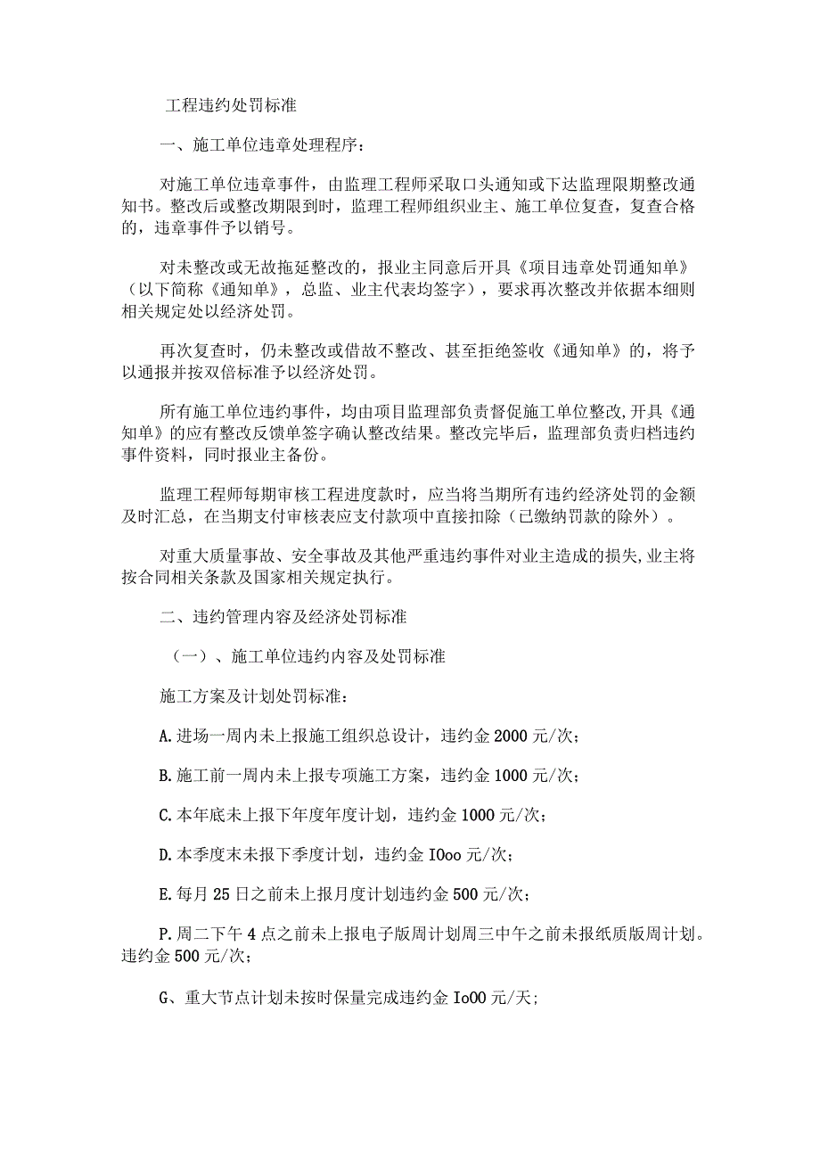
1、工程违约处罚标准一、施工单位违章处理程序:对施工单位违章事件,由监理工程师采取口头通知或下达监理限期整改通知书。整改后或整改期限到时,监理工程师组织业主、施工单位复查,复查合格的,违章事件予以销号。对未整改或无故拖延整改的,报业主同意后开具项目违章处罚通知单(以下简称通知单,总监、业主代表均签字),要求再次整改并依据本细则相关规定处以经济处罚。再次复查时,仍未整改或借故不整改、甚至拒绝签收通知单的,将予以通报并按双倍标准予以经济处罚。所有施工单位违约事件,均由项目监理部负责督促施工单位整改,开具通知单的应有整改反馈单签字确认整改结果。整改完毕后,监理部负责归档违约事件资料,同时报业主备份。监理

2、工程师每期审核工程进度款时,应当将当期所有违约经济处罚的金额及时汇总,在当期支付审核表应支付款项中直接扣除(已缴纳罚款的除外)。对重大质量事故、安全事故及其他严重违约事件对业主造成的损失,业主将按合同相关条款及国家相关规定执行。二、违约管理内容及经济处罚标准(一)、施工单位违约内容及处罚标准施工方案及计划处罚标准:A.进场一周内未上报施工组织总设计,违约金2000元/次;B.施工前一周内未上报专项施工方案,违约金1000元/次;C.本年底未上报下年度年度计划,违约金100O元/次;D.本季度末未报下季度计划,违约金IOoo元/次;E.每月25日之前未上报月度计划违约金500元/次;P.周二下午

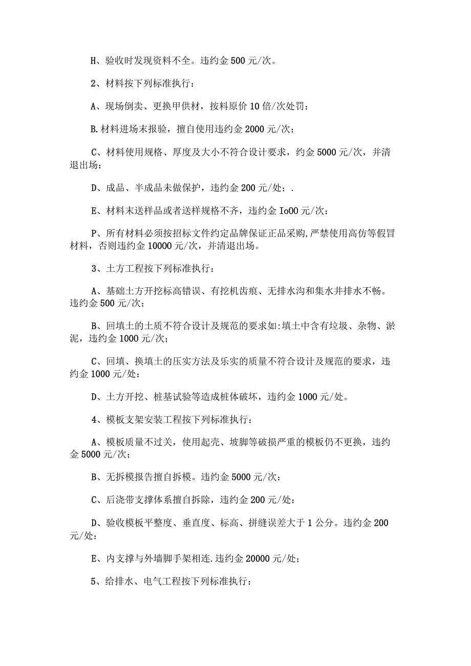
3、4点之前未上报电子版周计划周三中午之前未报纸质版周计划。违约金500元/次;G、重大节点计划未按时保量完成违约金IoOO元/天;H、验收时发现资料不全。违约金500元/次。2、材料按下列标准执行:A、现场倒卖、更换甲供材,按料原价10倍/次处罚:B.材料进场末报验,擅自使用违约金2000元/次;C、材料使用规格、厚度及大小不符合设计要求,约金5000元/次,并清退出场:D、成品、半成品未做保护,违约金200元/处;.E、材料末送样品或者送样规格不齐,违约金IoOO元/次:P、所有材料必须按招标文件约定品牌保证正品采购,严禁使用高仿等假冒材料,否则违约金100OO元/次,并清退出场。3、土方工程

4、按下列标准执行:A、基础土方开挖标高错误、有挖机齿痕、无排水沟和集水井排水不畅。违约金500元/次;B、回填土的土质不符合设计及规范的要求如:填土中含有垃圾、杂物、淤泥,违约金100O元/次;C、回填、换填土的压实方法及乐实的质量不符合设计及规范的要求,违约金1000元/处:D、土方开挖、桩基试验等造成桩体破坏,违约金100O元/处。4、模板支架安装工程按下列标准执行:A、模板质量不过关,使用起壳、坡脚等破损严重的模板仍不更换,违约金5000元/次;B、无拆模报告擅自拆模。违约金5000元/次:C、后浇带支撑体系擅自拆除,违约金200元/处:D、验收模板平整度、垂直度、标高、拼缝误差大于1公分

5、。违约金200元/处:E、内支撑与外墙脚手架相连.违约金20000元/处;5、给排水、电气工程按下列标准执行:A、穿楼板、墙体的水管不加钢套管,违约金200元/处;B、套管安装位置、高度不符合要求,违约金200元/处;C、丝扣连接外漏麻丝不清掉。违约金200元/处:D、钢管焊接后不合格.违约金200元/处E、穿墙、楼板管道不做预留洞,任意开洞违约金200元/处:P、地漏作法不合格或周围地面倒坡,违约金200元/处:G、管道背后银粉漆漏刷违约金200元/处;H、支架、卡籽挂钩、拉杆数量不够、不垂直、不做防锈漆和面漆。违约金200元/处I、出屋面的各种管道高度不符合规范要求违约金200元/处:J、

6、钢管流体管暗配接头不加套管,违约金200元/处;K、暗配管凸出墙面,违约金200元/处:1.、钢管不按要求做防腐措施。违约金200元/处;M、灯具等安装不牢固脱落,违约金200元/处;N、预留管路不通者,开放型剔凿。违约金200元/处;0、不按要求安装吊装、卡子等预埋件,违约金200元/处;P、二次配管开槽宽度、深度较大,不符合设计要求的。违约金200元/处;Q、管道漏水,违约金2000元/处;R、私自开洞未封堵好的漏水,违约金2000元/处。6、钢筋工程按下列标准执行A.原材进场不报验、品牌不满足要求,违约金2000元/次;B.复试不合格钢材仍继续使用的。违约金10000元/次;C.验收时发

7、现钢筋品种、型号、级别、数量不符合图纸规范要求,违的金2000元/次;D.验收时保护层不符合规范要求违约金200元/处;E.钢筋的下料长度不足。搭接位置搭接倍数不够、加密区域及间距不正确,违的金200元/处;P钢筋核心箍、腰筋、加强筋不放置或者放置不到位违约金200元/处;G.成品钢筋受污染,违约金200元/处;H成品钢筋被踩踏严重。感观太差,违约金200元/处;1.混凝上柱墙内预埋拉结筋的位置、数量、长度、抗拔能力不符合设计及规范要求,违约金200元/根;J.钢筋焊接不符合要求:单面焊焊缝不饱满、电渣压力焊偏苑、闪光对焊偏位违约金100O元/次。7、混凝土结构工程按下列标准执行:A、混凝土强

8、度等级、配合比、塌落度不符合设计图纸要求擅自使用的。违约金1000元/次;B、主体结构擅自使用自拌混凝土,违约金5000元/次;C、碎浇筑时末按规范要求留置试样,试样现场未实地取样,压验不合格。违约金200元/处;D.混凝土断面小于设计尺寸、表面棱角损坏情况严重,违约金2000元/处:E、混凝土出现严重的蜂窝、孔洞露主筋冷缝现象,违约金100O元/次:P、擅自向混凝上运输车及泵车料中加水改变配合比违约金00000元/次;G、变形缝、施工健、后浇带位置预留不符合设计要求,违约金200元/处;H、混凝土中预理件或预留口位置、尺寸不符合图纸规范要求,违约金500元/次;I、混凝土浇筑时,施工单位未派

9、管理人员旁站、检查、指挥。现场要有人旁站。相应模板、钢筋、外架、水电的班组未派人跟班,约金500元/处:J、混凝土保护层厚度不符合图纸要求,约金500元/处。8、防水工程按下列标准执行A、防水基层的垃圾、浮浆、空洞露筋等未处理完善进行防水施工,违约金200元/处;B、防水卷材接缝应粘贴不牢固、封闭不严密,防水层有损伤空鼓、皱折等缺陷,违约金200元/处;C、防水卷材收头处理不细致、项比到位违约金200元/处:D、平屋面、露台、敞开式阳台、雨棚等成熟后有积水、反水找坡向不符合设计要求违约金200元/处;E、屋面、地下室、卫生间防水施工工艺及质量不符合设计和规范要求。违约金200元/处;P地下建筑

10、防水混凝土应密实,表面不平整。有蜂窝、踞筋、孔洞裂健等缺陷,违约金200元/处:G、水泥砂浆防水层不密实、不平整、粘结不牢固,有空鼓裂纹、起砂、麻面等缺陷,违约金200元/处;H、屋面、地下室底板、墙面、项板、外墙等成熟面渗水,违约金2000元/处。9.、砌体结构工程按下列标准执行:A、砂浆强度等级不符合设计要求违约金200元/处;B、砖砌体及砌块砌体组砌应合理、砂浆要饱满、灰缝应平直、灰缝厚度不符合要求,违约金200元/处;C、砌体轴线位移偏差不符合规范要求,违约金100O元/次;D.砌筑材料进场未报验,上报合格证、出场检验报告和进场复试报告后复试不合格、其品牌未在墙改办备案的,擅自使用的.

11、违约金2000元/次;E、砌体出现灰缝过大,瞎缝、透明缝、通缝。违约金200元/处:P、填充墙上部梁底塞缝时间较短、未用细石碎塞缝塞健不密实,违约金200元/处:G、使用破损的砌筑材料砌筑墙体违约金500元/次:H、砌筑砂浆未按规范要求留置试样,试样现场未实地取样,压验不合格,违约金500元/次。I、砌体施工前,砌块要按规范要求酒水湿润。禁止干砖上墙,否则违约金500元/处。10、二次结构工程按下列标准执行:A、缺少构造柱、腰梁、过梁,违约金2000元/处:B、拉墙筋未预埋,违约金100元/根;.C、二次构造浇筑不实、砌筑时砂浆不饱满。违约金100元/处:D、塞顶位置不密实或者砂浆塞实违约金5

12、00元/处;E、止水反坎未按图纸、规范施L违约金1000元/处:P、门窗洞口尺寸不对,违约金200元/处。11、抹灰工程按下列标准执行:A、抹灰前基层表面尘土污垢、油渍等未理干净,未酒水湿润,违约金1000元/次:B、擅自使用自拌砂浆,违约金200元/处:C、抹灰工程未分层进行,(大于或等于35m时,应采加强措施,当采用加强网时,加强网与各基体的搭接宽度不应小于150m),违约金200元/处;D、墙面出现空鼓、起砂裂健现象处罚200元/处;P、墙面抹灰前未做到:混凝士结构喷桨拉毛、贴灰饼、内墙阳角用1:2水泥砂浆做护角(护角高度大于2m)、穿越墙体的管道和穿越楼板的孔洞应填嵌密实清理墙体.酒水

13、湿润。违约金200元/处。12、预制构件工程按下列标准执行:A、现场预制构件所用材质、强度等级、壁厚不符合要求,违约金500元/个:B、外购预制构件,无合格证或合格证到场不及时,擅自安装违约金5000元/次。13、保温工程按下列标准执行:A、保温未按照样板工序方案施工,违约金IoOO元/次:B、保温基层表面未清洁平整。违约金200元/处:C、保温板拼缝搭有企口、错缝、健隙大,违约金200元/处:D、使用潮湿、表面不平整、有污染的保温板,违约金100O元/处;E、保温板与墙面粘结不牢固、松动、虚粘,违约金200元/处;P、保温板厚度不够,违约金2000元/处;G、预留孔洞、槽、盒位置和尺寸不正确

14、,违约金200元/处;H、护角不符合施工规定。门窗框与墙体间缝隙未填塞密实,表面不平整。违约金200元/处;I、保温面层表面不平整不洁净,接茬不平整、线角不顺直、不清晰,毛面纹路不均匀致,违约金200元/处G、保温完成面垂直度、平整度、不满足要求、阴阳角不方正违约金200元/处;K、保温成品保护措施无效、无保护措施,违约金100O元/处。14、门窗安装工程按下列标准执行:A、门框与墙体缝隙不按规定密实,违约金200元/处;B、门窗框安装固定间距大于施工规范规定.违约金200元/处;C、门窗安装好后。未及时进行成品保护,造成损坏或污染的违约金200元/处;D、铝合金门窗的制作和安装,要求底框上边

15、线与室内石材或地面前平齐,铝合金门窗框塞继、打胶、平面尺寸不符合规范要求,违约金200元/处:E、关闭不严密,开关不灵活,五金附件不齐全不牢固。门框与墙体的缝隙填嵌不饱满密实,表面不平整。门扇、门框表面有划痕、砸碰、变形大面积掉漆,违约金200元/处;P、门窗发泡胶剂使用刀切,未挤压密实,违约金2000元/处G、门窗渗水,违约金2000元/处.15、GRC构件按下列标准执行:A、GRC构件未按照样板工序方案施工,违约金IoOo元/次:B、GRC构件强度不够、有裂良,违约金IOoO元/个:C、GRC构件表面不光滑、砂眼、缺棱掉角,违约金200元/处:D、GRC构件接缝填补不饱满、不平整表面有明显疤痕,违约金200元/处E、GRC安装的固定点(螺丝孔)未堵实,违约金200元/处:P、GRC构件滴水线是不畅通。违约金200元/处:G、GRC构件安装标高尺寸不对,违约金200元/处;H、GRC构件成品保护措施无效、无保护措施,违约金200元/处。16、饰面板工程按下列标准执行:A、幕墙石材、主次龙骨、挂件、胶等品牌、材质不满足设计要求,违约金10000元/次:B、石材表面污染、色差大、有裂痕和破损现

展开阅读全文
相关资源
猜你喜欢
相关搜索

当前位置:首页 > 法律/法学 > 民法

copyright@ 2008-2023 1wenmi网站版权所有

经营许可证编号:宁ICP备2022001189号-1

本站为文档C2C交易模式,即用户上传的文档直接被用户下载,本站只是中间服务平台,本站所有文档下载所得的收益归上传人(含作者)所有。第壹文秘仅提供信息存储空间,仅对用户上传内容的表现方式做保护处理,对上载内容本身不做任何修改或编辑。若文档所含内容侵犯了您的版权或隐私,请立即通知第壹文秘网,我们立即给予删除!