施工现场管理奖惩制度[全].docx

上传人:p** 文档编号:455285 上传时间:2023-09-01 格式:DOCX 页数:4 大小:17.89KB
下载 相关 举报
施工现场管理奖惩制度[全].docx_第1页
第1页 / 共4页
施工现场管理奖惩制度[全].docx_第2页
第2页 / 共4页
施工现场管理奖惩制度[全].docx_第3页
第3页 / 共4页
施工现场管理奖惩制度[全].docx_第4页
第4页 / 共4页
亲,该文档总共4页,全部预览完了,如果喜欢就下载吧!
资源描述

《施工现场管理奖惩制度[全].docx》由会员分享,可在线阅读,更多相关《施工现场管理奖惩制度[全].docx(4页珍藏版)》请在第壹文秘上搜索。

1、施工现场管理奖惩制度施工现场管理过程中,实施严格的奖惩制度。奖励一般以抵消处罚金额的方式执行。但必须明确,对施工单位的处罚必须在合同中明确约定。施工现场的处罚条例只要不超过劳动、安全法规禁止的条款,就是企业自我行为,也是合法的对于职工有约索处罚的权力。处罚明细表序事由罚款金额(元/号每次)1 不在校园主干道上堆放建材、搅拌混凝土、砂浆。特殊2000情况在道路上搅拌混凝土、砂浆必须经甲方相关负责人同意,在甲方代表指导下,采用铁板、木板等垫底措施,避免直接在道路上搅拌,并每日及时清洗。2 施工车辆及运送建材的车辆原则上经施工专用通道进出IoOO5000校园,特殊情况需从校大门进出由保卫处批准,并办

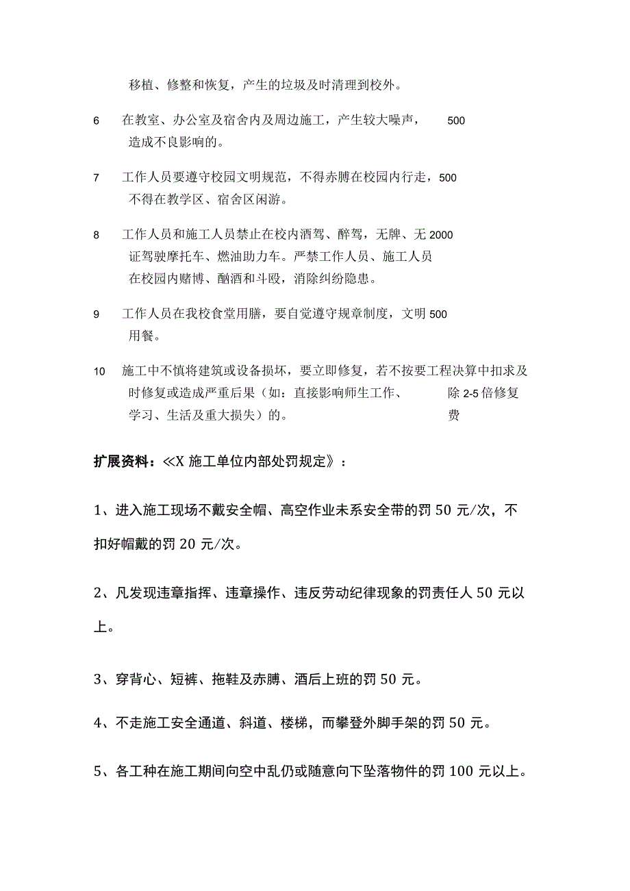
2、理相关通行手续。车辆在校园内应缓慢行驶,确保安全,装载砂石泥土的车辆应采用带罩车厢,不将砂石、泥土等建材洒落在校园主干道上。3 在校园内其他地方乱倒垃圾的100O50004 不按甲方代表提示,擅自施工挖断水管、电缆,造成停2000水、停电,校园监控损坏,立刻进行抢修恢复供水供电,恢复校园监控系统正常使用,赔偿直接损失。5 在施工过程中,校园绿化树木与施工方案发生冲突时,100O及时与后勤保障处校园绿化中心联系,按校园绿化中心的提出的要求进行移植、修整和恢复,产生的垃圾及时清理到校外。6 在教室、办公室及宿舍内及周边施工,产生较大噪声,500造成不良影响的。7 工作人员要遵守校园文明规范,不得赤

3、膊在校园内行走,500不得在教学区、宿舍区闲游。8 工作人员和施工人员禁止在校内酒驾、醉驾,无牌、无2000证驾驶摩托车、燃油助力车。严禁工作人员、施工人员在校园内赌博、酗酒和斗殴,消除纠纷隐患。9 工作人员在我校食堂用膳,要自觉遵守规章制度,文明500用餐。10 施工中不慎将建筑或设备损坏,要立即修复,若不按要工程决算中扣求及时修复或造成严重后果(如:直接影响师生工作、除2-5倍修复学习、生活及重大损失)的。费扩展资料:X施工单位内部处罚规定:1、进入施工现场不戴安全帽、高空作业未系安全带的罚50元/次,不扣好帽戴的罚20元/次。2、凡发现违章指挥、违章操作、违反劳动纪律现象的罚责任人50元

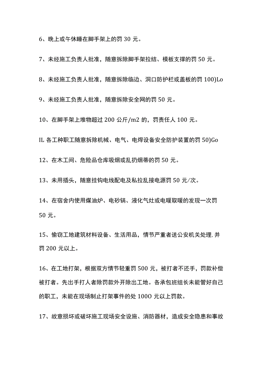
4、以上。3、穿背心、短裤、拖鞋及赤膊、酒后上班的罚50元。4、不走施工安全通道、斜道、楼梯,而攀登外脚手架的罚50元。5、各工种在施工期间向空中乱仍或随意向下坠落物件的罚100元以上。6、晚上或午休睡在脚手架上的罚30元。7、未经施工负责人批准,随意拆除脚手架拉结、模板支撑的罚50元。8、未经施工负责人批准,随意拆除临边、洞口防护栏或盖板的罚100)Lo9、未经施工负责人批准,随意拆除安全网的罚50元。10、在脚手架上堆物超过200公斤/m2的,罚责任人100元。IL各工种职工随意拆除机械、电气、电焊设备安全防护装置的罚50)Go12、在木工间、危险品仓库吸烟或乱扔烟蒂的罚50元。13、未用插头

5、,随意挂钩电线配电及私拉乱接电源罚50元/次。14、在宿舍内使用煤油炉、电砂锅、液化气灶或电暖取暖的发现一次罚50元。15、偷窃工地建筑材料设备、生活用品,情节严重者送公安机关处理,并罚200元以上。16、在工地打架,根据双方情节轻重罚500元,被打者不还手,罚款补偿被打者。先出手打人者除罚款外开除出工地。各承包班组长未能管好自己的职工,未能在现场制止打架事件的处100O元以上罚款。17、故意损坏或破坏施工现场安全设施、消防器材,造成安全隐患和事故的,除从重处罚外,送公安机关依法追究刑事责任。凡违反以上所定的罚款条例的,除个人给予罚款处理外,其班组长加罚100元。同一个人违反两次以上将给予加倍处罚。至本工程结束,若个人只违反一次的,罚金予以退回。

展开阅读全文
相关资源
猜你喜欢
相关搜索

当前位置:首页 > 办公文档 > 规章制度

copyright@ 2008-2023 1wenmi网站版权所有

经营许可证编号:宁ICP备2022001189号-1

本站为文档C2C交易模式,即用户上传的文档直接被用户下载,本站只是中间服务平台,本站所有文档下载所得的收益归上传人(含作者)所有。第壹文秘仅提供信息存储空间,仅对用户上传内容的表现方式做保护处理,对上载内容本身不做任何修改或编辑。若文档所含内容侵犯了您的版权或隐私,请立即通知第壹文秘网,我们立即给予删除!