止水钢板技术交底.docx

上传人:p** 文档编号:471194 上传时间:2023-09-09 格式:DOCX 页数:4 大小:24.99KB
下载 相关 举报
止水钢板技术交底.docx_第1页
第1页 / 共4页
止水钢板技术交底.docx_第2页
第2页 / 共4页
止水钢板技术交底.docx_第3页
第3页 / 共4页
止水钢板技术交底.docx_第4页
第4页 / 共4页
亲,该文档总共4页,全部预览完了,如果喜欢就下载吧!
资源描述

《止水钢板技术交底.docx》由会员分享,可在线阅读,更多相关《止水钢板技术交底.docx(4页珍藏版)》请在第壹文秘上搜索。

1、工程名称石狮国宾壹号院施工班组止水钢板操作人员交底人李代刚交底日期2017年12月16日交底内容交底内容:一、钢板止水带制作、安装1、施工准备:(1)材料准备:3mm厚成型钢板,30Omm宽,钢板表面无油污、锈斑,使用前应烘干,固定筋。(2)机具准备:电焊机,焊帽、焊锤、电焊机、焊接电缆、电焊钳、焊接护目镜、面罩、电焊手套、护脚、塞子、钢丝刷、铿刀、小手锤、电焊条、烘干箱等。(3)劳动力安排:焊工10名(必须持证上岗).2、作业条件:(1)焊工必须持有有效的上岗证。(2)电源应符合要求,接地线、焊接连接安全,双线到位。(3)焊前止水钢板表面必须去除油污、水分、铁锈和氧化皮。(4)已经清楚所需设

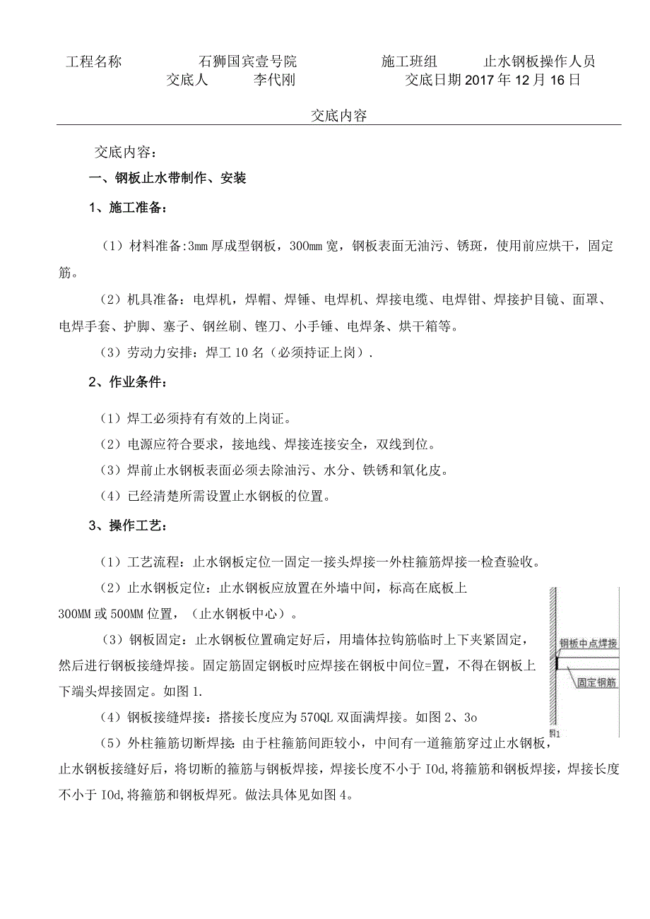
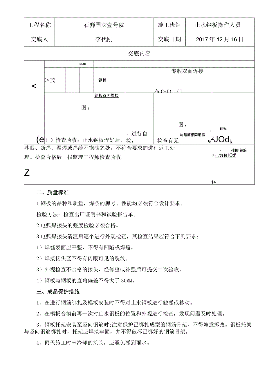
2、置止水钢板的位置。3、操作工艺:(1)工艺流程:止水钢板定位一固定一接头焊接一外柱箍筋焊接一检查验收。(2)止水钢板定位:止水钢板应放置在外墙中间,标高在底板上300MM或500MM位置,(止水钢板中心)。(3)钢板固定:止水钢板位置确定好后,用墙体拉钩筋临时上下夹紧固定,然后进行钢板接缝焊接。固定筋固定钢板时应焊接在钢板中间位=置,不得在钢板上下端头焊接固定。如图1.(4)钢板接缝焊接:搭接长度应为570QL双面满焊接。如图2、3o(5)外柱箍筋切断焊接:由于柱箍筋间距较小,中间有一道箍筋穿过止水钢板,止水钢板接缝好后,将切断的箍筋与钢板焊接,焊接长度不小于IOd,将箍筋和钢板焊接,焊接长度

3、不小于IOd,将箍筋和钢板焊死。做法具体见如图4。(6)止水钢板凹面,应对应迎水面。(7)后浇带宽度为800MM,允许偏差30MM0工程名称石狮国宾壹号院施工班组止水钢板操作人员交底人李代刚交底日期2017年12月16日交底内容(e.50-18茂钢板专赧双面焊接布C-I(T钢板双面焊接图2)检查验收:止水钢板焊好后,W,进行自检,图3I与箍筋相同钢筋检查有无q钢板zJOdk沙眼、断焊、漏焊或焊缝不饱满之处,不符合要求的进行返工处理。检查合格后,报监理工程师检查验收。Z图/割断箍筋卡、/焊接IOd14二、质量标准1钢板的品种和质量,焊条的牌号、性能均必须符合设计要求。检验方法:检查出厂证明书和试

4、验报告单。2电弧焊接头的强度检验必须合格。3电弧焊接头清渣后逐个进行外观检查,其检查结果应符合下列要求:1)焊缝表面应平整,不得有凹陷或焊瘤。2)焊接接头区不得有肉眼可见的裂纹。3)外观检查不合格的接头,经修整或补强后可提交二次验收。4)钢板与钢板的直角偏差不得大于30MM。三、成品保护措施1、在进行钢筋绑扎及模板安装时不得对止水钢板进行触碰或移动。2、在模板合模前再一次对止水钢板的位置和外观进行检查,发现问题及时处理。3、钢板托架安装至竖向钢筋时;注意保护已绑扎成型的钢筋骨架,不得随意拆改。钢板托架与竖向钢筋绑扎时,托架应焊接牢固,并不得破坏已绑好的钢筋骨架。4、雨天施工时未冷却的接头,应避

5、免碰到雨水。工程名称石狮国宾壹号院施工班组止水钢板操作人员交底人李代刚交底日期2017年12月16日交底内容5、位浇筑时要及时检查止水钢板的位置,并随时擦去粘结在钢板上的灰浆。四、应注意的质量问题1、检查帮条尺寸、钢筋轴线偏移,以及钢材表面质量情况,不符合要求时不得焊接。2、接地线应与钢板接触良好,不得随意乱接,防止引弧烧伤钢筋。3、钢板接头应在钢板上进行。4、焊接过程中及时清渣,焊缝表面光滑平整,焊缝美观,加强焊缝应平缓过渡,弧坑应填满。五、职业健康、安全、文明施工注意事项:1、作业人员必须持证上岗,进入现场必须戴好安全帽。2、电焊机必须双线到位,一次线长不得大于15M,二次线不得大于5M,不得借用钢筋做地线,电焊机接线必须有专职电工接线。3、施焊时应戴好焊帽、防护手套。4、每天下班前,应把所用机具、工具回收入库,将工作面内的杂物清理干净,作到活完料净。5、施焊时严禁用水对焊缝进行降温,如遇雨天应采取措施进行遮挡。接受交底人签名

展开阅读全文
相关资源
猜你喜欢
相关搜索

当前位置:首页 > 建筑/环境 > 桩基础

copyright@ 2008-2023 1wenmi网站版权所有

经营许可证编号:宁ICP备2022001189号-1

本站为文档C2C交易模式,即用户上传的文档直接被用户下载,本站只是中间服务平台,本站所有文档下载所得的收益归上传人(含作者)所有。第壹文秘仅提供信息存储空间,仅对用户上传内容的表现方式做保护处理,对上载内容本身不做任何修改或编辑。若文档所含内容侵犯了您的版权或隐私,请立即通知第壹文秘网,我们立即给予删除!