《允许保健食品声称的保健功能目录 非营养素补充剂(2023年版)》及配套文件等规范性文件实施解读.docx

上传人:p** 文档编号:472619 上传时间:2023-09-10 格式:DOCX 页数:8 大小:23.01KB
下载 相关 举报
《允许保健食品声称的保健功能目录 非营养素补充剂(2023年版)》及配套文件等规范性文件实施解读.docx_第1页
第1页 / 共8页
《允许保健食品声称的保健功能目录 非营养素补充剂(2023年版)》及配套文件等规范性文件实施解读.docx_第2页
第2页 / 共8页
《允许保健食品声称的保健功能目录 非营养素补充剂(2023年版)》及配套文件等规范性文件实施解读.docx_第3页
第3页 / 共8页
《允许保健食品声称的保健功能目录 非营养素补充剂(2023年版)》及配套文件等规范性文件实施解读.docx_第4页
第4页 / 共8页
《允许保健食品声称的保健功能目录 非营养素补充剂(2023年版)》及配套文件等规范性文件实施解读.docx_第5页
第5页 / 共8页
《允许保健食品声称的保健功能目录 非营养素补充剂(2023年版)》及配套文件等规范性文件实施解读.docx_第6页
第6页 / 共8页
《允许保健食品声称的保健功能目录 非营养素补充剂(2023年版)》及配套文件等规范性文件实施解读.docx_第7页
第7页 / 共8页
《允许保健食品声称的保健功能目录 非营养素补充剂(2023年版)》及配套文件等规范性文件实施解读.docx_第8页
第8页 / 共8页
亲,该文档总共8页,全部预览完了,如果喜欢就下载吧!
资源描述

《《允许保健食品声称的保健功能目录 非营养素补充剂(2023年版)》及配套文件等规范性文件实施解读.docx》由会员分享,可在线阅读,更多相关《《允许保健食品声称的保健功能目录 非营养素补充剂(2023年版)》及配套文件等规范性文件实施解读.docx(8页珍藏版)》请在第壹文秘上搜索。

1、允许保健食品声称的保健功能目录非营养素补充剂(2023年版)及配套文件等规范性文件实施解读2023年8月28日,市场监管总局发布保健食品新功能及产品技术评价实施细则(试行)。2023年8月31日,市场监管总局、国家卫生健康委、国家中医药局还发布允许保健食品声称的保健功能目录非营养素补充剂(2023年版)及配套文件,保健功能由27种变为24种,功能声称用语进行了调整,并且明确了过渡期限。这些保健食品新规的发布实施,有利于保健食品行业的发展,满足市场对不同功能保健食品的需求。保健食品的保健功能有哪些以及保健功能如何声称,进行了总结,供大家参考。一、保健功能有哪些保健食品的保健功能主要涉及三个方面,

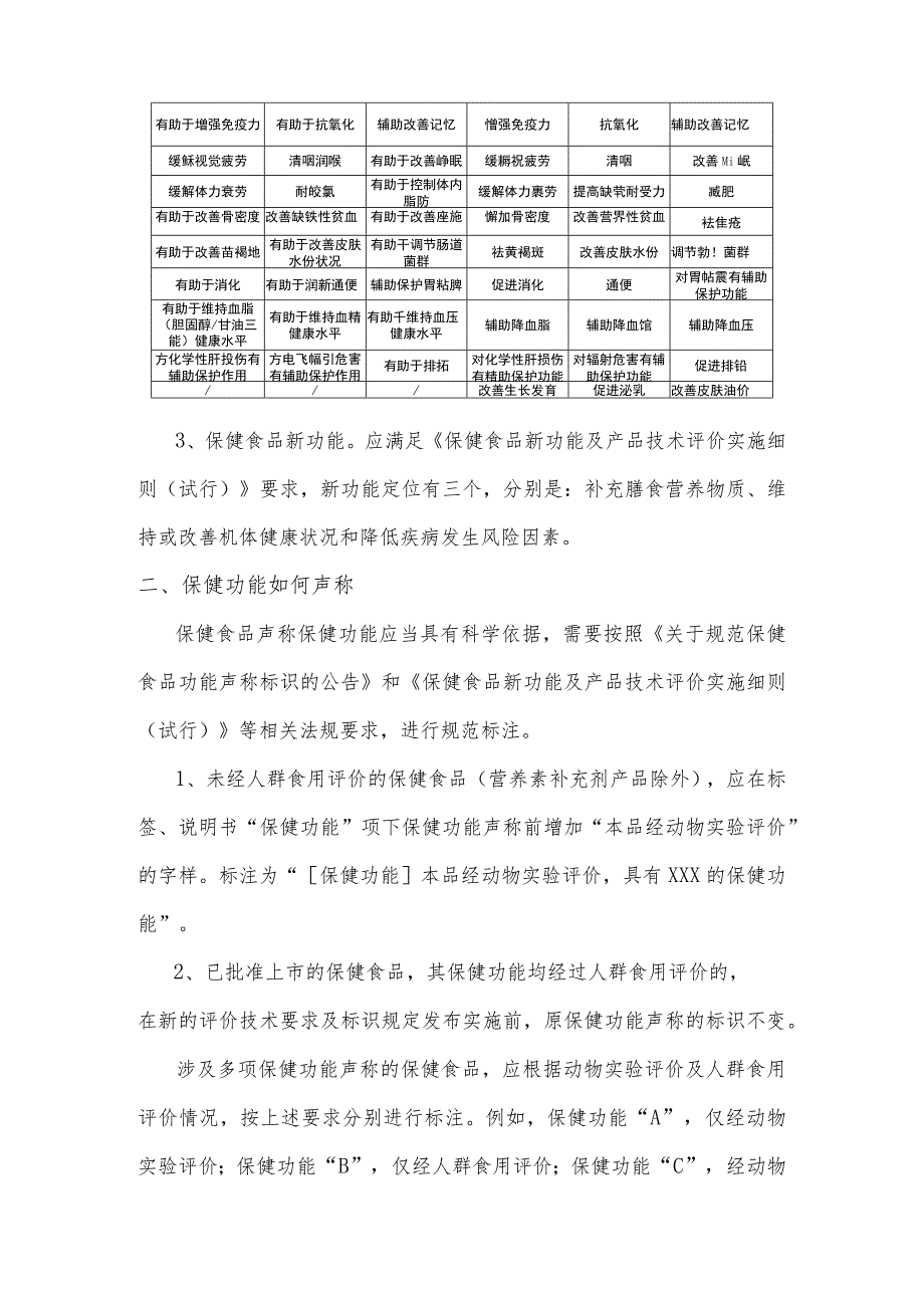
2、分别是营养素补充剂功能、非营养素补充剂功能和保健食品新功能。1、营养素补充剂功能。补充维生素、矿物质等营养物质的保健食品(“补充11-3多不饱和脂肪酸功能”在2023版允许保健食品声称的保健功能目录营养素补充剂中收录,将于2023年10月1日起实施)。2、非营养素补充剂功能。目前现行有效法规中规定非营养补充剂功能有24种,允许保健食品声称的保健功能目录非营养素补充剂(2023年版)保留“增强免疫力”等24种保健功能,对表述进行调整规范;取消“改善生长发育”、“促进泌乳”、“改善皮肤油份”3种保健功能纳入目录,变化情况见下图。允济保健食品声称的保健功能目录非营养素补充剂(2023年版)(24种保

3、健功能)保健食品申报与审评补充规定(试行)(国食药监注2005202号)(27种保健功能)有助于增强免疫力有助于抗氧化辅助改善记忆憎强免疫力抗氧化辅助改善记忆缓稣视觉疲劳清咽润喉有助于改善峥眠缓耨祝疲劳清咽改善Mi岷缓解体力衰劳耐皎氯有助于控制体内脂防缓解体力裹劳提高缺茕耐受力臧肥有助于改善骨密度改善缺铁性贫血有助于改善座施懈加骨密度改善营界性贫血袪隹疮有助于改善苗褐地有助于改善皮肤水份状况有助干调节肠道菌群祛黄褐斑改善皮肤水份调节勃!菌群有助于消化有助于润新通便辅助保护胃粘脾促进消化通便对胃帖震有辅助保护功能有助于维持血脂(胆固醇/甘油三能)健康水平有助于维持血精健康水平有助千维持血压健康水

4、平辅助降血脂辅助降血馆辅助降血压方化学性肝投伤有辅助保护作用方电飞幅引危害有辅助保护作用有助于排拓对化学性肝损伤有精助保护功能对辐射危害有辅助保护功能促进排铅/改善生长发育促进泌乳改善皮肤油价3、保健食品新功能。应满足保健食品新功能及产品技术评价实施细则(试行)要求,新功能定位有三个,分别是:补充膳食营养物质、维持或改善机体健康状况和降低疾病发生风险因素。二、保健功能如何声称保健食品声称保健功能应当具有科学依据,需要按照关于规范保健食品功能声称标识的公告和保健食品新功能及产品技术评价实施细则(试行)等相关法规要求,进行规范标注。1、未经人群食用评价的保健食品(营养素补充剂产品除外),应在标签、

5、说明书“保健功能”项下保健功能声称前增加“本品经动物实验评价”的字样。标注为“保健功能本品经动物实验评价,具有XXX的保健功能”。2、已批准上市的保健食品,其保健功能均经过人群食用评价的,在新的评价技术要求及标识规定发布实施前,原保健功能声称的标识不变。涉及多项保健功能声称的保健食品,应根据动物实验评价及人群食用评价情况,按上述要求分别进行标注。例如,保健功能“A”,仅经动物实验评价;保健功能“B”,仅经人群食用评价;保健功能“C”,经动物实验及人群食用评价。标注为“保健功能A、B、C(经动物实验评价,具有A的保健功能)”。3、营养素补充剂产品不涉及动物实验和人群食用评价,保健功能声称标识不变

6、,标注为“保健功能补充XXX”。4、新功能保健食品需要分级标注保健功能声称,A级声称:“科学证据(非结论性证据)表明该产品具有XXX功能”;B级声称:“支持性研究证据(非结论性证据)表明该产品具有XXX功能”;C级声称:”有限的研究证据(非结论性证据)表明该产品具有XXX功能”。三、起草情况中华人民共和国食品安全法规定,允许保健食品声称的保健功能实行目录管理。2019年发布的保健食品原料目录与保健功能目录管理办法对保健功能目录的制定程序、纳入标准和后续调整等内容作出了规定。为推动保健功能目录制定,与原保健食品功能管理制度衔接,规范保健功能声称管理,市场监管总局组织权威技术机构,围绕功能声称、评

7、价方法等内容开展专项研究。2019年3月、2020年11月分别发布关于征求调整保健食品保健功能意见的公告和关于征求允许保健食品声称的保健功能目录非营养素补充剂及其配套文件意见的公告,在综合社会反馈意见和专家论证意见基础上,制修订保健食品功能检验与评价技术指导原则保健食品功能检验与评价方法保健食品人群试食试验伦理审查工作指导原则等保健功能目录配套文件,进一步建立完善保健功能技术评价支撑体系。在此基础上,市场监管总局于2022年1月再次公开征求关于发布允许保健食品声称的保健功能目录非营养素补充剂及配套文件的公告(征求意见稿)意见,根据征求意见情况修改完善后,依法会同国家卫生健康委和国家中医药局发布

8、允许保健食品声称的保健功能目录非营养素补充剂(2023年版)(以下简称功能目录非营养素补充剂(2023年版)及配套文件和解读。四、保健食品功能检验与评价方法(2023年版)的定位保健食品功能检验与评价方法(2023年版)为功能目录非营养素补充剂(2023年版)配套的检验与评价方法,按照现有保健功能定位系统梳理1995年以来已批准注册的保健功能及配套评价方法,尤其是原卫生部发布的保健食品检验与评价技术规范(2003年版)和原食品药品监管局2012年修订发布的关于印发抗氧化功能评价方法等9个保健功能评价方法的通知,围绕功能声称、评价方法等内容修订形成新版检验与评价方法,并由强制性方法改为推荐性方法

9、。为落实企业研发主体责任,充分发挥社会资源科研优势,对于已纳入功能目录非营养素补充剂(2023年版)的保健功能,任何个人、企业、科研机构和社会团体在科学研究论证的基础上,可以提出新的功能评价方法,参照功能目录的纳入程序,认可作为功能评价推荐性方法后,可供产品注册时使用。五、保健功能已列入功能目录非营养素补充剂(2023年版)的产品过渡对保健功能已列入功能目录非营养素补充剂(2023年版)的产品,本公告发布之日起,设定5年过渡期,规范注册和备案产品的保健功能声称,已发布的保健食品原料目录对应的功效按功能目录非营养素补充剂(2023年版)调整,并制定了新旧保健功能声称对应关系和功能评价衔接要求(详

10、见附表)。其中,对于已备案产品,备案人向原备案机构申请变更保健功能名称;对于已批准注册产品,注册证书持有人可单独提出保健功能名称变更注册,也可在办理其他变更、延续注册等申请事项时转换原保健功能声称;对于在审产品,审评机构将直接调整保健功能声称及说明书相关内容,申请人无需补正。六、保健功能未列入功能目录非营养素补充剂(2023年版)的产品过渡自公告发布之日起5年内,已注册但保健功能尚未纳入功能目录非营养素补充剂(2023年版)的产品,可根据保健食品原料目录与保健功能目录管理办法申请将相应保健功能纳入保健功能目录;或按照保健食品注册与备案管理办法申请变更保健功能,放弃未纳入功能目录非营养素补充剂(

11、2023年版)的保健功能,转换或增补符合功能目录非营养素补充剂(2023年版)要求的保健功能。七、注册证书“无有效期和无产品技术要求”的产品过渡对于已批准注册的产品中注册证书“无有效期和无产品技术要求”的产品,省级市场监管部门应当根据产品实际生产的技术要求和监管情况,依据现行法律法规提出产品换发注册证书的意见,由注册人向审评机构申请转换或增补功能目录非营养素补充剂(2023年版)内的保健功能声称,审评机构按照食品安全法及有关规定开展审评换证工作。八、保健食品注册检验机构的检验依据自公告发布之日起,保健食品注册检验机构受理的注册保健食品的检验申请,可按照保健食品功能检验与评价方法(2023年版)

12、开展产品功能评价试验等工作。附表新旧保健功能声称对应关系和功能评价衔接要求序号现保健功能声称原保健功能声称原功能学试验评价依据为原卫生部发布保健食品功能学评价程序和检验方法(1996版)的,需重新开展的功能学试验项目1有助于增强免疫力免疫调节、增强免疫力重做动物功能试验2有助于抗氧化延缓衰老、抗氧化补做人体试食试验3辅助改善记忆改善记忆、辅助改善记忆人体试食试验使用韦氏记忆量表的,重做人体试食试验4缓解视觉疲劳改善视力、缓解视疲劳一一5清咽润喉清咽润喉、清咽一一6有助于改善睡眠改善睡眠一一7缓解体力疲劳抗疲劳、缓解体力疲劳运动试验仅为爬杆试验的,重做动物功能试验8耐缺氧耐缺氧、提高缺氧耐受力重

13、做动物功能试验9有助于控制体内脂肪减肥重做功能学试验10有助于改善骨密度改善骨质疏松、增加骨密度一一11改善缺铁性贫血改善营养性贫血、改善缺铁性贫血一一12有助于改善座疮美容(祛座疮)、祛座疮一一13有助于改善黄褐斑美容(祛黄褐斑)、祛黄褐斑一一14有助于改善皮肤水份状况美容(改善皮肤水分/油分)、改善皮肤水分一一15有助于调节肠道菌群改善胃肠功能(调节肠道菌群)、调节肠道菌群一-16有助于消化改善胃肠功能(促进消化)、促进消化一一17有助于润肠通便改善胃肠功能(润肠通便)、通便6-18辅助保护胃粘膜改善胃肠功能(对胃黏膜损伤有辅助保护作用)、对胃粘膜损伤有辅助保护功能一一19有助于维持血脂(

14、胆固醇/甘油三酯)健康水平调节血脂(降低总胆固醇、降低甘油三酯)、辅助降血脂重做人体试食试验20有助于维持血糖健康水平调节血糖、辅助降血糖一一21有助于维持血压健康水平调节血压、辅助降血压一一22对化学性肝损伤有辅助保护作用对化学性肝损伤有保护作用、对化学性肝损伤有辅助保护功能一一23对电离辐射危害有辅助保护作用抗辐射、对辐射危害有辅助保护作用重做动物功能试验24有助于排铅促进排铅一一注:一、保健食品功能检验与评价方法(2023年版)是在保健食品检验与评价技术规范(2003年版)和原食品药品监管局2012年修订发布的关于印发抗氧化功能评价方法等9个保健功能评价方法的通知基础上修订形成,原功能学

15、试验报告评价要求和标准为保健食品检验与评价技术规范(2003年版)或原食品药品监管局2012年修订发布的关于印发抗氧化功能评价方法等9个保健功能评价方法的通知的,不需提供保健功能再评价资料。二、参照既往再注册产品保健功能评价管理要求,原功能学试验报告评价要求和标准低于现行标准要求的,新旧保健功能声称调整时,需提供相应产品的保健功能再评价资料:1.第三方检验机构出具的上市后人群食用功能学评价研究报告,数据采集、管理、分析应当规范、真实、可溯源,并对产品的保健功能提供有效技术支撑;2.无法提供上市后人群食用功能学评价研究报告的,可提供按照保健食品功能检验与评价方法(2023年版)、原食品药品监管局2012年修订发布的关于印发抗氧化功能评价方法等9个保健功能评价方法的通知或保健食品检验与评价技术规范(2003年版)重做的功能学试验报告,其中,原功能学试验报告评价要求和标准为保健食品功能学评价程序和检验方法(1996版)的,需重新开展的功能学试验项目见上表要求,“”表示不需提供保健功能再评价资料

展开阅读全文
相关资源
猜你喜欢
相关搜索

当前位置:首页 > 办公文档 > 说明文书

copyright@ 2008-2023 1wenmi网站版权所有

经营许可证编号:宁ICP备2022001189号-1

本站为文档C2C交易模式,即用户上传的文档直接被用户下载,本站只是中间服务平台,本站所有文档下载所得的收益归上传人(含作者)所有。第壹文秘仅提供信息存储空间,仅对用户上传内容的表现方式做保护处理,对上载内容本身不做任何修改或编辑。若文档所含内容侵犯了您的版权或隐私,请立即通知第壹文秘网,我们立即给予删除!