【幼儿园国庆节活动方案】01 国庆节画展活动方案.docx

上传人:p** 文档编号:501877 上传时间:2023-10-02 格式:DOCX 页数:3 大小:19.61KB
下载 相关 举报
【幼儿园国庆节活动方案】01 国庆节画展活动方案.docx_第1页
第1页 / 共3页
【幼儿园国庆节活动方案】01 国庆节画展活动方案.docx_第2页
第2页 / 共3页
【幼儿园国庆节活动方案】01 国庆节画展活动方案.docx_第3页
第3页 / 共3页
亲,该文档总共3页,全部预览完了,如果喜欢就下载吧!
资源描述

《【幼儿园国庆节活动方案】01 国庆节画展活动方案.docx》由会员分享,可在线阅读,更多相关《【幼儿园国庆节活动方案】01 国庆节画展活动方案.docx(3页珍藏版)》请在第壹文秘上搜索。

1、“童心迎国庆,巧手绘祖国”国庆节活动方案一、活动主题童心迎国庆,巧手绘祖国二、活动目标1 .培养幼儿对绘画的兴趣,提高幼儿绘画表现能力。2 .丰富幼儿的艺术生活,通过这次画展活动提高幼儿鉴赏美、创造美的能力。3 .通过绘画、画展等形式庆祝国庆节的到来,加深幼儿的爱国情怀。4 .通过本次活动的开展,促进亲子情、家园情,使家长进一步关注了解幼儿园的教育生活,共同促进家园同步教育。三、展览时间2021年9月29日-9月30日四、展览地点小贝壳幼儿园操场五、活动准备大型KT板15块、玻璃胶、各班绘画作品、活动前通知六、作品要求1 .绘画作品围绕国庆节展开,富有创意,可以家长指导合作完成。2 .鼓励参展

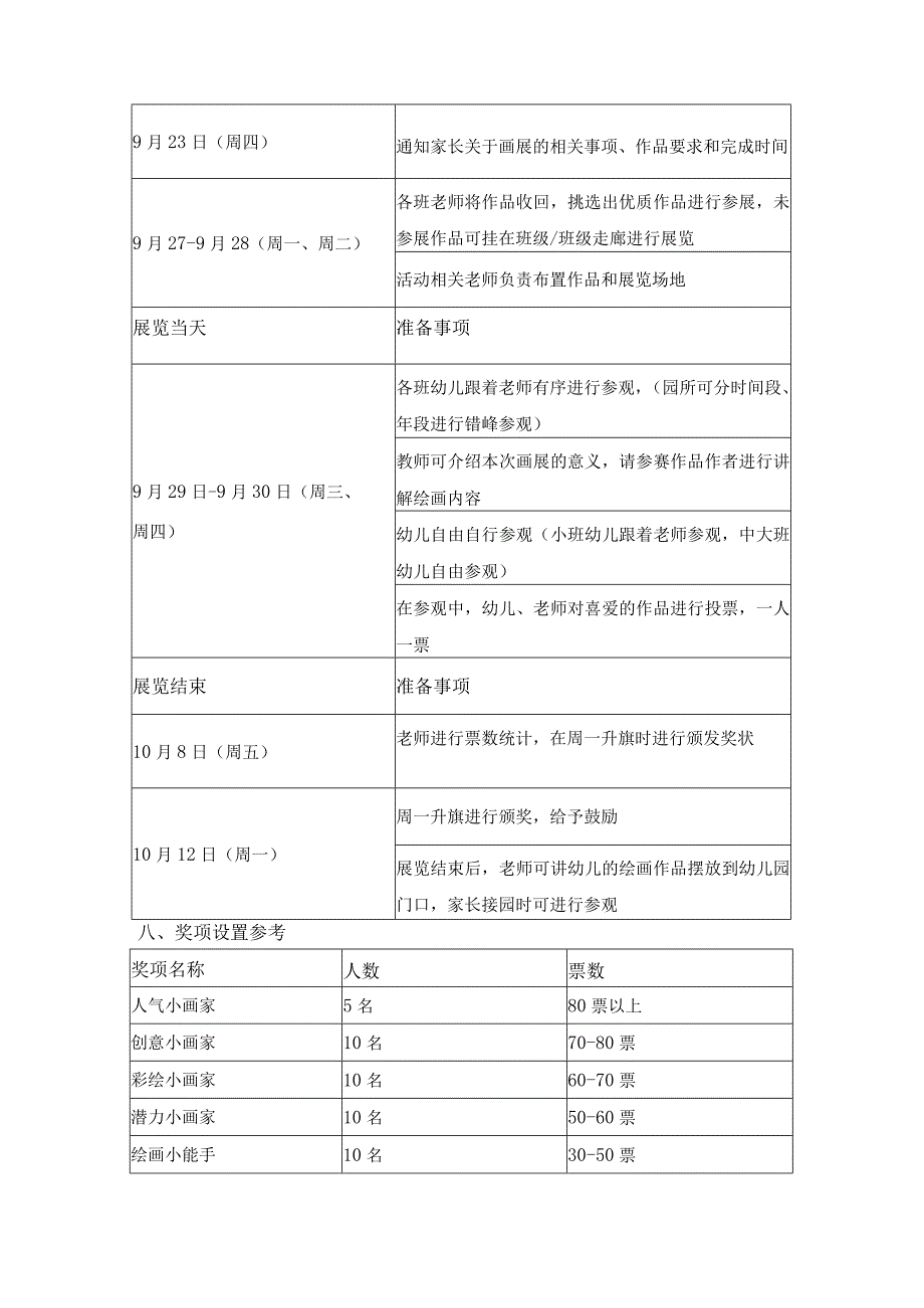
2、作品形式多样:蜡笔画、国画、水彩画、拼贴画(利用废旧材料拼贴均可如:鸡蛋壳、瓜子壳、豆类、大米等),形式不限,用纸一律为四开大小(40*60CnI)3 .可以根据作品的题材选择不用的材质、颜色的纸张。如:拼贴画可以选择有颜色的画纸等.4 .小班送选参展作品15幅,中大班各15-20幅,并在参展作品背面备注作品作者姓名、年级。七、活动过程展览前期准备事项9月23日(周四)通知家长关于画展的相关事项、作品要求和完成时间9月27-9月28(周一、周二)各班老师将作品收回,挑选出优质作品进行参展,未参展作品可挂在班级/班级走廊进行展览活动相关老师负责布置作品和展览场地展览当天准备事项9月29日-9月3

3、0日(周三、周四)各班幼儿跟着老师有序进行参观,(园所可分时间段、年段进行错峰参观)教师可介绍本次画展的意义,请参赛作品作者进行讲解绘画内容幼儿自由自行参观(小班幼儿跟着老师参观,中大班幼儿自由参观)在参观中,幼儿、老师对喜爱的作品进行投票,一人一票展览结束准备事项10月8日(周五)老师进行票数统计,在周一升旗时进行颁发奖状10月12日(周一)周一升旗进行颁奖,给予鼓励展览结束后,老师可讲幼儿的绘画作品摆放到幼儿园门口,家长接园时可进行参观八、奖项设置参考奖项名称人数票数人气小画家5名80票以上创意小画家10名70-80票彩绘小画家10名60-70票潜力小画家10名50-60票绘画小能手10名

4、30-50票(备注:奖项人数、票数老师可根据实际情况进行调整)九、注意事项1 .请各班老师提醒幼儿在参观的过程中要文明观看,不得随意乱涂乱撕,损坏作品。2 .各班老师可以在信息栏里通知家长有关“作品展”的相关信息,取得家长配合。十、附件1 .奖状2 .活动通知3 .画展展板参考图活动通知参考范例:国庆画展活动通知尊敬的各位家长:为庆祝国庆节的到来,我园将举办“童心迎国庆,巧手绘祖国”儿童画画展活动,希望孩子们能用手中的画笔,将心中的欢乐与幸福描绘出来,表达对祖国、对家人、对美好生活的热爱,同时培养幼儿对美术的兴趣,现将有关事项通知如下:一、作品要求:1 .画展作品围绕主题“国庆节”创作一幅画,富有创意,可以家长指导合作完成。2 .绘画作品用纸一律为四开大小(40X60Crn),使用材料和表现形式不限。3 .作品背面请注明作者姓名、年级。二、作品递交时间2021年9月27日下班前将作品上交给班级老师。三、评奖我们将于9月29-9月30日在校园操场进行展示,根据票数进行奖项评选。希望家长朋友们积极参与我们的活动,为我们的孩子树立榜样,争夺荣誉,同时也祝愿家长朋友们节日快乐!XX幼儿园XXXX年XX月XX日

展开阅读全文
相关资源
猜你喜欢
相关搜索

当前位置:首页 > 办公文档 > 活动策划

copyright@ 2008-2023 1wenmi网站版权所有

经营许可证编号:宁ICP备2022001189号-1

本站为文档C2C交易模式,即用户上传的文档直接被用户下载,本站只是中间服务平台,本站所有文档下载所得的收益归上传人(含作者)所有。第壹文秘仅提供信息存储空间,仅对用户上传内容的表现方式做保护处理,对上载内容本身不做任何修改或编辑。若文档所含内容侵犯了您的版权或隐私,请立即通知第壹文秘网,我们立即给予删除!