《AutoCAD机械绘图》课程教案——任务三:子任务2齿轮轴零件图的抄绘.docx

上传人:p** 文档编号:507608 上传时间:2023-10-04 格式:DOCX 页数:4 大小:30.03KB
下载 相关 举报
《AutoCAD机械绘图》课程教案——任务三:子任务2齿轮轴零件图的抄绘.docx_第1页
第1页 / 共4页
《AutoCAD机械绘图》课程教案——任务三:子任务2齿轮轴零件图的抄绘.docx_第2页
第2页 / 共4页
《AutoCAD机械绘图》课程教案——任务三:子任务2齿轮轴零件图的抄绘.docx_第3页
第3页 / 共4页
《AutoCAD机械绘图》课程教案——任务三:子任务2齿轮轴零件图的抄绘.docx_第4页
第4页 / 共4页
亲,该文档总共4页,全部预览完了,如果喜欢就下载吧!
资源描述

《《AutoCAD机械绘图》课程教案——任务三:子任务2齿轮轴零件图的抄绘.docx》由会员分享,可在线阅读,更多相关《《AutoCAD机械绘图》课程教案——任务三:子任务2齿轮轴零件图的抄绘.docx(4页珍藏版)》请在第壹文秘上搜索。

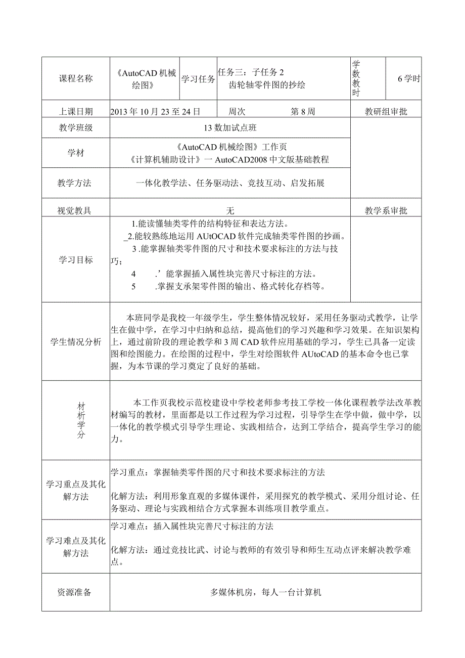
1、AutoCAD机械绘图课程教案课程名称:AutoCAD机械绘图授课班级:班数控加工试点班授课教师:课程名称AutoCAD机械绘图学习任务任务三:子任务2齿轮轴零件图的抄绘学数教时6学时上课日期2013年10月23至24日周次第8周教研组审批教学班级13数加试点班学材AutoCAD机械绘图工作页计算机辅助设计一AutoCAD2008中文版基础教程教学方法一体化教学法、任务驱动法、竞技互动、启发拓展视觉教具无教学系审批学习目标1.能读懂轴类零件的结构特征和表达方法。_2.能较熟练地运用AUtOCAD软件完成轴类零件图的抄画。3 .能掌握轴类零件图的尺寸和技术要求标注的方法与技巧;4 .能掌握插入属

2、性块完善尺寸标注的方法。5 .掌握支承架零件图的输出、格式转化存档等。学生情况分析本班同学是我校一年级学生,学生整体情况较好,采用任务驱动式教学,让学生在做中学,在学习中归纳和总结,提高他们的学习兴趣和学习效果。在知识架构上,通过前阶段的理论教学和3周CAD软件应用基础的学习,学生已具备一定读图和绘图能力。在绘图的过程中,学生对绘图软件AUtoCAD的基本命令也已掌握,为本节课的学习奠定了良好的基础。材析学分本工作页我校示范校建设中学校老师参考技工学校一体化课程教学法改革教材编写的教材,里面都是以工作过程为学习过程,引导学生在学中做,做中学,以一体化的教学模式引导学生理论、实践相结合,达到工学

3、结合,提高学生学习的能力。学习重点及其化解方法学习重点:掌握轴类零件图的尺寸和技术要求标注的方法化解方法:利用形象直观的多媒体课件,采用探究的教学模式、采用分组讨论、任务驱动、理论与实践相结合方式掌握本训练项目教学重点。学习难点及其化解方法学习难点:插入属性块完善尺寸标注的方法化解方法:通过竞技比武、讨论与教师的有效引导和师生互动点评来解决教学难点。资源准备多媒体机房,每人一台计算机I教学典织流程)T回政复习J20分钟)竞技比武)I弓IAgg-m(W学习任务教学组织流程读图任务分析计划Go分kI:I:I小组成员分工-习相关知识(2前TIT任务实的(45分)学生绘图)|领府回指导T任务4蟹(15

4、分钟)彳F厚承.瓜果ftMrrfhM4A考评方法:考评方法与考评材料1 .教师点评2.组内自评3.小组互评考评材料:1.评分表2 .活动过程评价自评表3 .活动过程评价互评表4 .活动过程评价教师评价表OOOOOOOOOOOOOOOOOOOOOOOOOOOOOOOOOOOOOOOO(0(J)(6(0讲台数控加工专业教学资源库一体化课程教案学习阶段时间分配学习目标学习内容学生活动师动教活考评方法考评材料复习上一个任务30分钟1 .复习读懂轴类零件图的结构特征和表达方法。2 .巩固绘制轴类零件图方法和技巧。1 .常用绘制轴类图形的操作方法。2 .常用绘制和标注轴类图形的方法和技巧。打开共享文件,进

5、行竞技比武。发送图形文件,安排学生比赛,并小结学生比武情况。学生自评+小组互评明确工作任务10分钟让学生明确工作任务,做到心中有数。1 .齿轮轴零件图图样。2 .查阅资料,回答问题。3 .抄画齿轮轴零件图和回答问题练习。观看图形、思考画法。展示学生任务,并引导学生分析图形。老师评价制定工作计划10分钟提高学生组织、协调能力。1 .每小组的主持人。2 .每小组的记时员。3 .每小组的成果展示人员。4 .每小组的成绩记录人员。讨论、分配工作。给出每小组须分配的岗位安排。考评方法:学生自评+小组互评+老师评价考评材料:(见前表)任务实施60分钟1 .能读懂齿轮轴零件图。2 .能较熟练运用软件命令完成齿轮轴的绘制与标注。3 .能掌握插入属性块完善尺寸的标注。4 .会对齿轮轴零件进行存档、格式转化等操作。1 .读齿轮轴零件图,并填空。2 .调用A3图形样本,抄画齿轮轴零件图,并标注尺寸。3 .抄画轴类图形和补画移出断面图。调用样本文件,独立完成绘图操作。示范操作难点图形巡回指导学生练习展示与评价20分钟提高学生的语言组织能力和胆量。1.学生绘制的齿轮轴零件图。每小组2位同学展示成果总结学生展示情况

展开阅读全文
相关资源
猜你喜欢
相关搜索

当前位置:首页 > 高等教育 > 大学课件

copyright@ 2008-2023 1wenmi网站版权所有

经营许可证编号:宁ICP备2022001189号-1

本站为文档C2C交易模式,即用户上传的文档直接被用户下载,本站只是中间服务平台,本站所有文档下载所得的收益归上传人(含作者)所有。第壹文秘仅提供信息存储空间,仅对用户上传内容的表现方式做保护处理,对上载内容本身不做任何修改或编辑。若文档所含内容侵犯了您的版权或隐私,请立即通知第壹文秘网,我们立即给予删除!