建筑工程冬季施工方案.docx

上传人:p** 文档编号:532407 上传时间:2023-10-17 格式:DOCX 页数:6 大小:24.52KB
下载 相关 举报
建筑工程冬季施工方案.docx_第1页
第1页 / 共6页
建筑工程冬季施工方案.docx_第2页
第2页 / 共6页
建筑工程冬季施工方案.docx_第3页
第3页 / 共6页
建筑工程冬季施工方案.docx_第4页
第4页 / 共6页
建筑工程冬季施工方案.docx_第5页
第5页 / 共6页
建筑工程冬季施工方案.docx_第6页
第6页 / 共6页
亲,该文档总共6页,全部预览完了,如果喜欢就下载吧!
资源描述

《建筑工程冬季施工方案.docx》由会员分享,可在线阅读,更多相关《建筑工程冬季施工方案.docx(6页珍藏版)》请在第壹文秘上搜索。

1、建筑工程冬季施工方案一、混凝土的养护和保温养护方法综合养护法蓄热养护法预计日最低温O-IO0C-10以下保温措施1层塑料布+2层/3层除正常覆盖保温,顶板下生火炉在施工层及下一层范围内,结构外围四周、楼梯间及电梯井上方用双层彩条布封闭挡风。彩条布与满堂架外围或者外架部分相连,并高出作业面1.5m。板:碎浇筑完一块立即找平,并迅速覆盖保温材料,特别注意边梁外侧、施工缝等边缘处的保温,温差过大时全部覆盖双层棉被保温。对地下室底板混凝土浇筑完成后立即用一层塑料薄膜及两层棉被进行覆盖。对楼板混凝土浇筑完成后五天内最低气温OC至-5C之间时,覆盖一层塑料布加一层棉被;最低气温-5C至TOC之间时,覆盖一

2、层塑料布加二层棉被;当最低气温低于TOC时,梁板覆盖两层保温材料的同时,下方每72面设置一个柴油热风机(或者采用红外线升温仪)进行蓄热养护。柱:柱头部位必须加挂一层棉被,并特别注意加强柱四角及根部的保温,碎浇筑完后,柱顶用塑料布和棉被进行包裹覆盖,根据测温记录与环境温差超过15C时在柱外再包裹一层棉被。剪力墙:木模板的保温措施同柱,混凝土浇筑完毕,墙顶部立即覆盖塑料薄膜和棉被进行保温,若遇寒流或平均气温较低时,模板外加包棉被,全拼木模板拆除时间延后。对柱、墙等竖向结构由于施工过程中会提前留置结构插筋,保温材料不能严密覆盖。因此在冬施期间在浇筑结构混凝土时,对柱头处保温应将保温材料延插筋四周全部

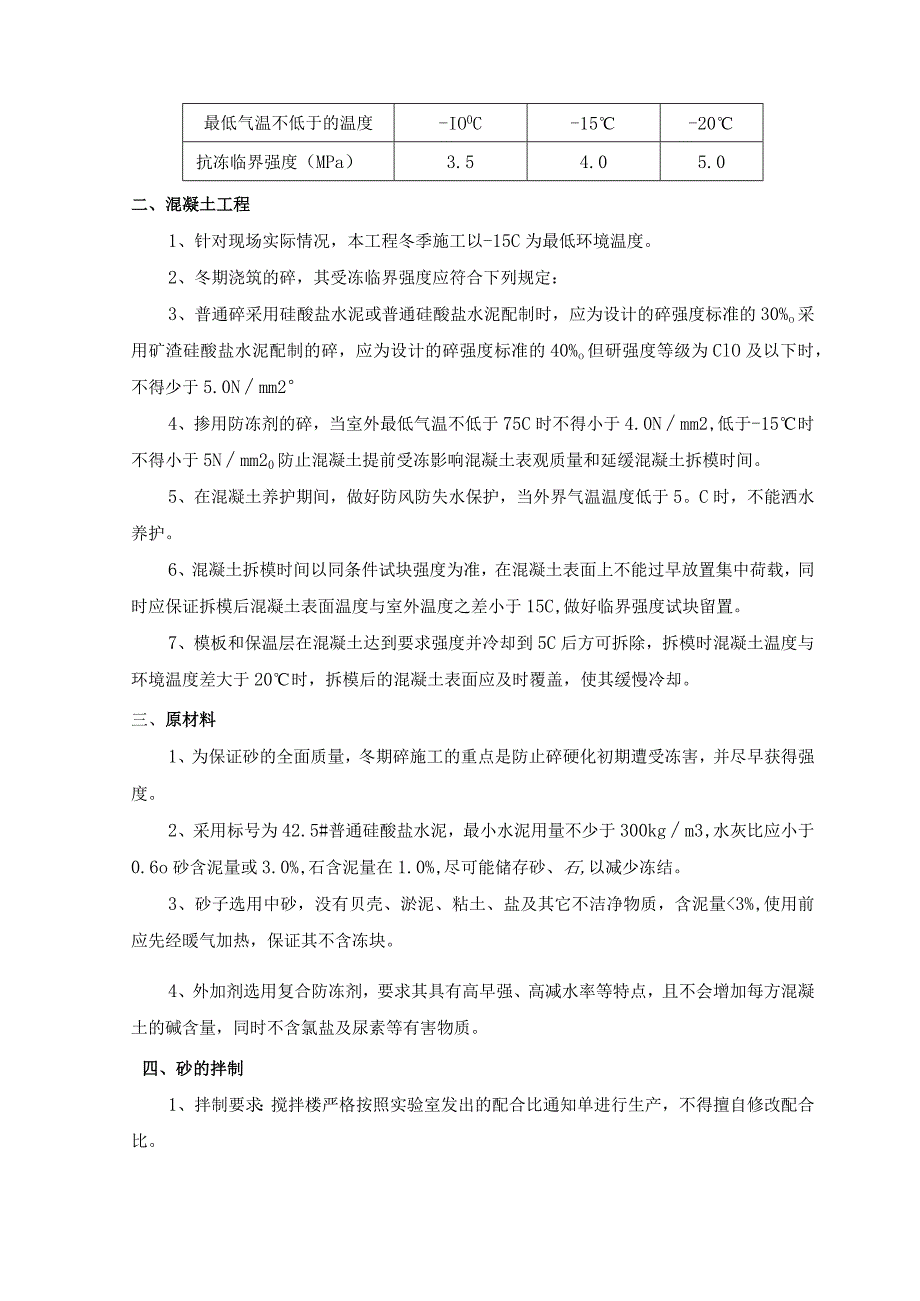
3、包裹,并在与下部结构交界处增加一层保温材料。混凝土的覆盖保温是冬季蓄热法施工的关键,保温材料做法必须按本方案执行,要求覆盖均匀,边角接茬部位严密并压实。保温完毕,值班工长要认真检查,遇有大风天气,要设专职值班人员检查保温覆盖情况,并负责修复被风吹坏的覆盖层。撤除保温材料需施工队提前申请,经项目同意后方可执行。保温材料是否撤除主要依据3d、7d同条件试块强度报告。报告强度达到下表要求方可撤除保温。最低气温不低于的温度-IO0C-15-20抗冻临界强度(MPa)3.54.05.0二、混凝土工程1、针对现场实际情况,本工程冬季施工以-15C为最低环境温度。2、冬期浇筑的碎,其受冻临界强度应符合下列规

4、定:3、普通碎采用硅酸盐水泥或普通硅酸盐水泥配制时,应为设计的碎强度标准的30%o采用矿渣硅酸盐水泥配制的碎,应为设计的碎强度标准的40%o但研强度等级为ClO及以下时,不得少于5.0Nmm24、掺用防冻剂的碎,当室外最低气温不低于75C时不得小于4.0Nmm2,低于-15时不得小于5Nmm20防止混凝土提前受冻影响混凝土表观质量和延缓混凝土拆模时间。5、在混凝土养护期间,做好防风防失水保护,当外界气温温度低于5。C时,不能洒水养护。6、混凝土拆模时间以同条件试块强度为准,在混凝土表面上不能过早放置集中荷载,同时应保证拆模后混凝土表面温度与室外温度之差小于15C,做好临界强度试块留置。7、模板

5、和保温层在混凝土达到要求强度并冷却到5C后方可拆除,拆模时混凝土温度与环境温度差大于20时,拆模后的混凝土表面应及时覆盖,使其缓慢冷却。三、原材料1、为保证砂的全面质量,冬期碎施工的重点是防止碎硬化初期遭受冻害,并尽早获得强度。2、采用标号为42.5#普通硅酸盐水泥,最小水泥用量不少于300kgm3,水灰比应小于0.6o砂含泥量或3.0%,石含泥量在1.0%,尽可能储存砂、石,以减少冻结。3、砂子选用中砂,没有贝壳、淤泥、粘土、盐及其它不洁净物质,含泥量3%,使用前应先经暖气加热,保证其不含冻块。4、外加剂选用复合防冻剂,要求其具有高早强、高减水率等特点,且不会增加每方混凝土的碱含量,同时不含

6、氯盐及尿素等有害物质。四、砂的拌制1、拌制要求:搅拌楼严格按照实验室发出的配合比通知单进行生产,不得擅自修改配合比。2、搅拌时投料顺序为石f砂f水一水泥和掺和料f外加剂。3、生产期间,派两人专职负责骨料仓的下料,以清除砂石冻块。4、保证水灰比不大于0.6(以设计图纸为准),从拌和水中扣除由骨料及防冻剂溶液中带入的水分。严格控制粉煤灰最大取代量。搅拌站要与气象单位保持密切联系,对预报气温仔细分析取保险值。必须随时测量拌和水的温度,水温控制在5010C,保证水泥不与温度280的水直接接触。五、混凝土的运输混凝土运输要求:保证碎在运输中,不得有表层冻结、碎离析、水泥砂浆流失、坍落度损失等现象。保证运

7、输中砂降温度速度不得超过5Ch。保证混凝土的入模温度不得低于5。严禁使用有冻结现象的碎。罐车必须装上保温套,接料前用热水湿润后倒净余水,以减少混凝土的热损失。六、混凝土的浇注1、设专人负责监督混凝土搅拌站严格执行冬季施工混凝土搅拌的有关规定。2、混凝土浇筑前检查模板支撑系统的稳定性,清除模板及钢筋上面冰雪和污垢,办理好浇筑前隐蔽记录及签证手续。浇筑时,做好混凝土入模温度的记录,严格按操作规程进行施工。如保温材料尚未配备齐全,禁止进行浇筑混凝土。3、在施工缝处二次浇筑碎时,应先除掉水泥薄膜和松动石子,将表面湿润冲洗干净,并使施工缝处采取局部挡风升温措施,用电热毯及棉被将原碎的温度高到2,然后铺抹

8、水泥砂浆或与碎砂浆成分相同的砂浆一层,待已浇筑的碎强度高于1.2MPa时(依据碎抗压强度试验报告),允许继续浇筑。4、混凝土的入模温度不得低于5,如不符合要求,必须做退回处理。5、冬期碎振捣要快速,浇筑前应做好必要的准备工作,如模板、钢筋和预埋件检查、清除冰雪冻块,浇筑时所用脚手架、马道的搭设和防滑措施检查等。6、浇筑剪力墙碎时,尽量减少更换下料点的次数。梁板碎浇筑时从一段开始向前推进,碎浇筑时应尽可能缩小面积。梁内要注意振实,振捣器不要直接触及钢筋或预埋件。楼板碎的虚铺厚度应略大于板厚,振捣后用木抹子抹平,然后铺塑料薄膜,其上及时铺盖保温层。7、掌握气温动态,浇筑混凝土尽量安排在白天以尽可能

9、避开最低温度。混凝土施工员组织浇筑令会签时应注明当后一周内气温动态。当气温低于TO。C时,区域负责人应检查相应的准备工作,确定无误经批准后方可进行混凝土浇筑。温度低于-15。C停止混凝土施工。七、混凝土的测温(一)现场测温安排(见下表)测温项目测温条件测温次数测温时间碎养护温度4MPa前昼夜12次每2时一次(懒浇筑碎时间)4MPa后昼夜4次每6时一次(根!懿帼时间)大气温度同养护测温同养护测温注:上表中4Mpa用同条件3天试验来判定;如3天强度大于4Mpa,则每2小时一次测温共测3天;如3天强度小于4Mpa,则每2小时一次测温天数由备用试块实验来判定。现场测温结束时间位达到临界强度,且拆模后混

10、凝土表面温度与环境温差W15、硅的降温速度不超过5C/h、测温孔的温度和大气温度接近。测温操作要求现场设5个碎测温标识牌(挂或立在测温的结构上),画上固定表格,测温的同时把记录填写在此表上。温度计放入测温孔后至少3分钟才能测温。在测温过程中。如室外气温突然下降至低于预计值,应立即补加保温层或采取其它措施,防止碎过早受冻。采用普通温度计时,读数要快,眼睛必须与温度计的液体柱顶面相平;采用光源照射读数,光源要平照。(二)加强测温工作的管理1、测温记录表由配属队伍现场专职测温员徐小江填写。2、测温记录必须真实、准确、完整,字迹工整,不得涂改。3、测温员必须经过培训,了解冬施碎的性质、测温要求,对现场

11、覆盖不严、温差过大、碎温度过高或过低等不正常现象要有很灵敏的反应,并及时向经理部有关人员和配属队伍技术负责人反映实际情况。4、每次测温填写碎测温标识牌。5、每次测完温,要立即把签字完整的测温记录表报送技术负责人和项目工程部审核后在协调部归档(逢夜间交经理部值班人员)。(三)碎试块的制作与养护在每层设一600(宽)600(厚)XlOOO高试块同条件养护钢筋笼子,靠墙放置,并在笼子上设标签,标明单体工程同条件试块分段号(部位)。在常温碎试块的基础上增设三组同条件试块:用于临界强度判定一组。用于明年试块解冻后测定碎是否受冻一组。用于备用一组。养护条件与现场碎养护条件相同。八、土方工程1、土方工程的冬

12、期施工,施工前应做好准备工作,并应连续作业。同时运输道路和施工现场应采取防滑措施(在施工道路满铺钢板上焊接12mm螺纹钢,间距lm)02、开挖完的基槽(坑)应采用防止基槽(坑)底部的土壤受冻的措施。当基槽(坑)挖完不能及时进行下道工序施工时,应在基槽(坑)底标高以上预留土层,并覆盖保温材料保温。九、防水工程本工程基础及地下室外墙防水主要采用SBS防水卷材防水,为确保冬期防水工程施工质量,主要采取如下措施:1、尽量安排防水施工操作时间在上午10点至下午4时左右,由于采用热熔法施工,施工温度不得低于-10。2、卷材横向搭接宽度为12Omnb纵向搭接宽度100mm,搭接时应采用喷灯加热搭接部位,趁卷

13、材表面融化后,缓缓的滚铺铺贴。3、防水作业时,配备好灭火器材,施工过程中喷灯注意使用安全。2、防水保护层施工后表面覆盖一层塑料薄膜,然后覆盖一层棉被。3、雪天、严寒阶段等气候条件下不得进行防水施工4、对防水卷材做好原材料保护工作,施工前严禁有积雪或积冰情况。十、外架工程1、脚手架、上人马道、要采取防滑措施(钉防滑条或者铺草帘)。2、大风雪后及时检查脚手架,防止空中坠落;现场道路以及脚手架、跳板和走道上的积水、霜雪应及时清除并采取防滑措施。3、脚手架基础找平、夯实,垫通长木板和底座,有良好的排水措施,做到排水畅通无积水;脚手架严格按照规范搭设,剪刀撑、连墙件数量足,拉结牢固,保证脚手架整体稳定。4、冬季遇六级以上的大风或恶劣气候时,禁止露天高处作业。5、根据天津市气象局的气象预报,在大风雪来临前做好检查工作和防护工作。6、随着气温回升,应对冬季施工中搭设的架子等基础,应进行一次普查,防止地基融沉造成倾斜倒塌。

展开阅读全文
相关资源
猜你喜欢
相关搜索

当前位置:首页 > 建筑/环境 > 设计及方案

copyright@ 2008-2023 1wenmi网站版权所有

经营许可证编号:宁ICP备2022001189号-1

本站为文档C2C交易模式,即用户上传的文档直接被用户下载,本站只是中间服务平台,本站所有文档下载所得的收益归上传人(含作者)所有。第壹文秘仅提供信息存储空间,仅对用户上传内容的表现方式做保护处理,对上载内容本身不做任何修改或编辑。若文档所含内容侵犯了您的版权或隐私,请立即通知第壹文秘网,我们立即给予删除!