KJ 201708食用油中黄曲霉毒素B1的快速检测 胶体金免疫层析法.docx

上传人:p** 文档编号:544393 上传时间:2023-10-24 格式:DOCX 页数:7 大小:45.35KB
下载 相关 举报
KJ 201708食用油中黄曲霉毒素B1的快速检测 胶体金免疫层析法.docx_第1页
第1页 / 共7页
KJ 201708食用油中黄曲霉毒素B1的快速检测 胶体金免疫层析法.docx_第2页
第2页 / 共7页
KJ 201708食用油中黄曲霉毒素B1的快速检测 胶体金免疫层析法.docx_第3页
第3页 / 共7页
KJ 201708食用油中黄曲霉毒素B1的快速检测 胶体金免疫层析法.docx_第4页
第4页 / 共7页
KJ 201708食用油中黄曲霉毒素B1的快速检测 胶体金免疫层析法.docx_第5页
第5页 / 共7页
KJ 201708食用油中黄曲霉毒素B1的快速检测 胶体金免疫层析法.docx_第6页
第6页 / 共7页
KJ 201708食用油中黄曲霉毒素B1的快速检测 胶体金免疫层析法.docx_第7页
第7页 / 共7页
亲,该文档总共7页,全部预览完了,如果喜欢就下载吧!
资源描述

《KJ 201708食用油中黄曲霉毒素B1的快速检测 胶体金免疫层析法.docx》由会员分享,可在线阅读,更多相关《KJ 201708食用油中黄曲霉毒素B1的快速检测 胶体金免疫层析法.docx(7页珍藏版)》请在第壹文秘上搜索。

1、附件2食用油中黄曲霉毒素Bi的快速检测胶体金免疫层析法(KJ201708)1范围本方法规定了食用油中黄曲霉毒素B1的胶体金免疫层析快速检测方法。本方法适用于花生油、玉米油、大豆油及其他植物油脂等食用油中黄曲霉毒素BI的快速测定。2原理本方法采用竞争抑制免疫层析原理。样品中的黄曲霉毒素Bl经提取后与胶体金标记的特异性抗体结合,抑制抗体和试纸条或检测卡中检测线(T线)上抗原的结合,从而导致检测线颜色深浅的变化。通过检测线与控制线(C线)颜色深浅比较,对样品中黄曲霉毒素Bl进行定性判定。3试剂和材料除另有规定外,本方法所用试剂均为分析纯,水为GB6682规定的二级水。3.1 试剂3.1.1 甲醇。3

2、.1.2 十二水磷酸氢二钠。3.1.3 二水璘酸二氢钠。3.1.4 氯化钠。3.1.5 吐温-20。3.1.6 提取液:30%甲醇水或胶体金免疫层析检测试剂盒专用提取液或根据产品使用说明书配置。3.1.7 稀释液:称取2.9Og十二水磷酸氢二钠(3.1.2),0.296g二水磷酸二氢钠(3.1.3),4.50g氯化钠(3.1.4),溶解于40OmL水中,加入0.5mL吐温-20(3.1.5),用水稀释至500mL,混匀即成稀释液;或使用胶体金免疫层析检测试剂盒专用稀释液。3.2 参考物质黄曲霉毒素Bl参考物颁的中文名称、英文名称、CAS登录号、分子式、相对分子质量见表1,纯度均90%表1黄曲霉

3、毒素Bl参考物质中文名称、英文名称、CAS登录号、分子式、相对分子质量中文名称英文名称CAS登录号分子式相对分子质量黄曲霉毒素BlAflatoxinBl1162-65-8CnHnOe312.27注:或等同可溯源物质。3.3 标准溶液的配制3.3.1 黄曲霉毒素BI标准储备液(0.1mgmL):精密称取适量黄曲霉毒素b标准品(3.2),置于IOmL容量瓶中,用甲醇(3.1.1)溶解并稀释至刻度,摇匀,制成浓度为0.1mg/mL的黄曲.霉毒素Bl标准储备液;或可直接购买黄曲霉毒素Bl标准储备液。-20C避光保存备用,有效期3个月。3.3.2 黄曲霉毒素Bl标准中间液(10gmL):精密量取黄曲霉毒

4、素BI标准储备液(0.1mgmL)(3.3.1)1mL,置于IOmL容量瓶中,用甲醇(3.1.1)稀释至刻度,摇匀,制成浓度为10gmL的黄曲霉毒索Bl标准中间液。临用新制。3.4 材料黄曲霉毒素Bl胶体金免疫层析试剂盒,适用基质为食用油。3.4.1 金标微孔(含胶体金标记的特异性抗体)。3.4.2 试纸条或检测卡。4仪器和设备4.1 移液器:100Lx200L和ImL。4.2 涡旋混合器。4.3 离心机:转速24000r/min。4.4 电子天平:感量为0.01g。4.5 环境条件:温度1535,湿度080%。5分析步骤取适量有代表性样品充分混匀。5.2 试样提取和净化称取Ig油样于离心管中

5、,加入2mL提取液(316)并混合均匀。漩涡振荡3min,然后4000r/min离心5min离心或静置5IOmin,取下清液备用。依据检测样品种类及试剂盒说明书,用稀释液(3.1.7)将下清液稀释并涡旋混匀,得待测液。5.3 测定步骤5.3.1 试纸条与金标微孔测定步骤吸取100200L待测液于金标微孔(3.4.1)中,抽吸510次使混合均匀,尽量不要有气泡,室温温育3-5min(根据配套说明书进行避光操作),将检测试纸条(3.4.2)样品端垂直向下插入反应微孔中,温育51Omin,从微孔中取出试纸条,进行结果判定。5.3.2 检测卡测定步骤吸取100150L待测液滴加到检测卡(3.4.2)的

6、加样孔中,温育51Omin,进行结果判定。5.4 质控试验每批样品应同时进行空白试验和加标质控试验。5.4.1 空白试验称取空白试样,按照5.2和5.3步骤与样品同法操作。5.4.2 加标质控试验花生油、玉米油样品:准确称取空白试样100g(精确至0.0Ig)置于100mL玻璃溶液瓶中,加入200L黄曲霉毒素Bl标准中间液(10gmL)(3.3.2),使试样中黄曲霉毒素Bi浓度为20gkg,按照5.2和5.3步骤与样品同法操作。其他油脂样品:准确称取空白试样100g(精确至OOlg)置于100mL玻璃溶液瓶中,力口入100L黄曲霉毒素Bl标准中间液(10gmL)(3.3.2),使试样中黄曲霉毒

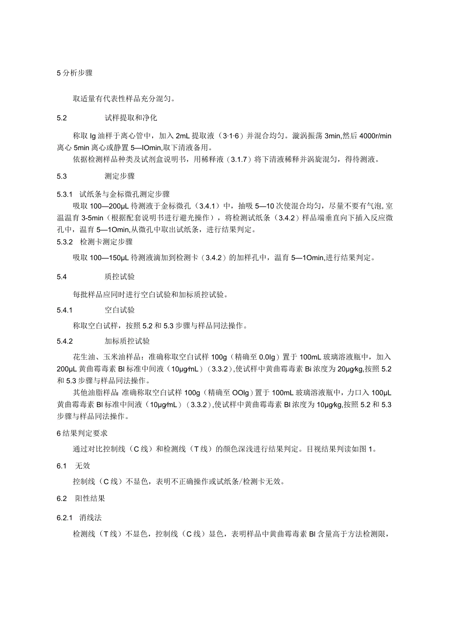
7、素Bl浓度为10gkg,按照5.2和5.3步骤与样品同法操作。6结果判定要求通过对比控制线(C线)和检测线(T线)的颜色深浅进行结果判定。目视结果判读如图1。6.1 无效控制线(C线)不显色,表明不正确操作或试纸条/检测卡无效。6.2 阳性结果6.2.1 消线法检测线(T线)不显色,控制线(C线)显色,表明样品中黄曲霉毒素Bl含量高于方法检测限,判定为阳性。6.2.2 比色法检测线(T线)颜色比控制线(C线)颜色浅或几乎不显色,表明样品中黄曲霉毒素Bl含量高于方法检测限,判定为阳性。631消线法检测线(T线)、控制线(C线)均显色,表明样品中黄曲霉毒素Bl含量低于方法检测限,判定为阴性。6.3

8、.2比色法检测线(T线)颜色比控制线(C线)颜色深或者检测线(T线)颜色与控制线(C线)颜色相当,表明样品中黄曲霉毒素Bl含量低于方法检测限,判定为阴性。试纸条I1:,; C线 T线样品瑞线一线C- TEL限 nHUB 检测装置示意图图1试纸条/检测卡目视判定示意图6.4质控试验要求空白试验测定结果应为阴性,加标质控试验测定结果应为阳性。7结论黄曲霉毒素Bl与其他几种黄曲霉毒素(黄曲霉毒素B2、黄曲霉毒素Mi、黄曲霉毒素M2、黄曲霉毒素Gi、黄曲霉毒素G2)有交叉,当检测结果为阳性时,应对黄曲霉毒素Bl结果进行确证。8性能指标8.1 检测限:玉米油、花生油为20gkg;其他植物油脂为10gkg

9、8.2 灵敏度:灵敏度应99%8.3 特异性:特异性应之90%。8.4 假阴性率:假阴性率应W%。注:性能指标计算方法参见附录A。9其他本方法所述试剂、试剂盒信息及操作步骤是为给方法使用者提供方便,在使用本方法时不做限定。方法使用者应使用经过验证的满足本方法规定的各项性能指标的试剂、试剂盒。本方法参比标准为食品安全国家标准食品中黄曲霉毒素B族和G族的测定(GB5009.222016).出口植物油中黄曲霉毒素Bl、B2Gi、G2的检测-免疫亲和柱净化高效液相色谱法(SN/T38682014)。本方法使用试剂盒可能与黄曲霉毒素B2、黄曲霉毒素Mi、黄曲霉毒素M2、黄曲霉毒素Gi、黄曲霉毒素Gz存在

10、交叉反应,当结果判定为阳性时应采用实验室仪器方法食品安全国家标准食品中黄曲霉毒素B族和G族的测定(GB5009.222016)对黄曲霉毒素Bl结果进行确证。附录A快速检测方法性能指标计算表表A.1性能指标计算方法样品情况“检测结果总数阳性阴性阳性NllN12Nl=N11+N12阴性N21N22N2.=N21+N22总数N.1=N11+N21N.2=N12+N22N=NL+N2.或N.1+N.2显著性差异(2)飞=(N12-N21-1)2/(N12+N21),自由度(df)=1灵敏度(p+%)p+=NllNl.特异性(p-,%)p-=N22N2.假阴性率(Pj%)Pf-=NI2Nl.=100-灵

11、敏度假阳性率(pf+,%)pf+=N21N2=100特异性相对准确度,%c(Nll+N22)/(N1.+N2.)注:a由参比方法检验得到的结果或者样品中实际的公议值结果。b由待确认方法检验得到的结果。灵敏度的计算使用确认后的结果。N:任何特定单元的结果数,第一个下标指行,第二个下标指列。例如:NIl表示第一行,第一列,Nl.表示所有的第一行,N.2表示所有的第二列;N12表示第一行,第二列。C为方法的检测结果相对准确性的结果,与一致性分析和浓度检测趋势情况综合评价。本方法负责起草单位:中国农业科学院农业质量标准与检测技术研究所。验证单位:深圳出入境检验检疫局食品检验检疫技术中心、中国农业科学院油料作物研究所。主要起草人:陈爱亮、徐贞贞、岳振峰、王督、张娟。

展开阅读全文
相关资源
猜你喜欢
相关搜索

当前位置:首页 > 论文 > 自然科学论文

copyright@ 2008-2023 1wenmi网站版权所有

经营许可证编号:宁ICP备2022001189号-1

本站为文档C2C交易模式,即用户上传的文档直接被用户下载,本站只是中间服务平台,本站所有文档下载所得的收益归上传人(含作者)所有。第壹文秘仅提供信息存储空间,仅对用户上传内容的表现方式做保护处理,对上载内容本身不做任何修改或编辑。若文档所含内容侵犯了您的版权或隐私,请立即通知第壹文秘网,我们立即给予删除!