美容院员工管理入职管理制度.docx

上传人:p** 文档编号:564121 上传时间:2023-11-02 格式:DOCX 页数:3 大小:18.16KB
下载 相关 举报
美容院员工管理入职管理制度.docx_第1页
第1页 / 共3页
美容院员工管理入职管理制度.docx_第2页
第2页 / 共3页
美容院员工管理入职管理制度.docx_第3页
第3页 / 共3页
亲,该文档总共3页,全部预览完了,如果喜欢就下载吧!
资源描述

《美容院员工管理入职管理制度.docx》由会员分享,可在线阅读,更多相关《美容院员工管理入职管理制度.docx(3页珍藏版)》请在第壹文秘上搜索。

1、美容院员工管理入职管理制度一、适用范围本制度适用于公司所有部门职位的招聘管理。二、制定目的为满足公司持续、快速发展的需要,规范员工招聘流程,健全人才选用机制,特制定本制度。三.招聘原则公司招聘坚持公开招聘、先内后外、平等竞争、人岗匹配的原则。四、人事部办理入职手续经批准录用人员须按公司规定的时间统一到人事部报到并为其办理入职手续。1、报到需提供的资料:1.1 与原单位的离职证明书T分;1.2 身份证原件及复印件一份;1.3 历证原件及复印件一份;1.4 一寸免冠近照两张;1.5 汉口银行卡及招商银行卡复印件各一份。(备注:应聘人员必须保证向公司提供的资料真实无误,若发现虚报或伪造,公司有权将其

2、辞退。)2、公司与员工根据劳动法签订劳动合同。3、行政专员带领新员工熟悉公司的相关制度并告知其遵守。4、人事专员带领新员工熟悉公司的环境并介绍其部门负责人。五、试工期与试用期跟踪将新员工顺利导入现有的组织结构和公司文化氛围之中,员工被录用初期通常是最重要的时期,正是在这个时期员工形成了工作态度、工作习惯,并为将来的工作效率打下基础;向新员工介绍其上级主管,上级主管安排其工作内容,介绍工作环境及相关同事,使其消除对新环境的陌生感,尽快进入工作角色;在试用期内对新员工工作的跟进与评估,为转正提供依据。1、试工期为三天,直属主管密切跟进试工情况,三天后就试工人员各项能力进行评审汇报。2、录用的员工一

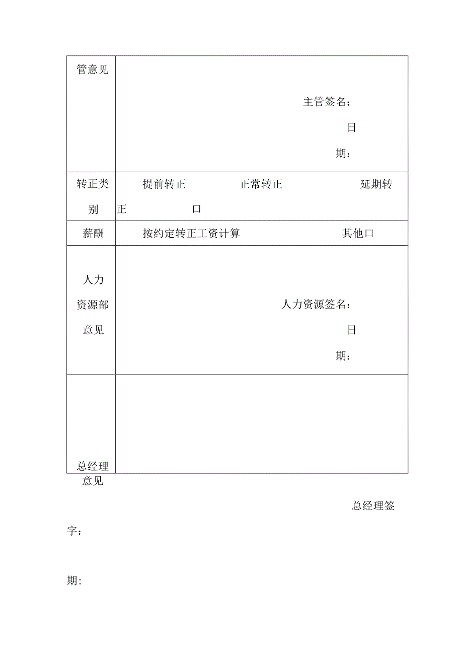
3、律采取试用制,试工3天,一是公司对其的了解,二是员工对公司的了解,试工通过后进入试用期。试工3天后,确定不符合要求,则不予结算工资。3、试用期为2至3个月,试用期满后由员工自行提交转正申请表(附件1),经人事部主管审核,报总经理审批之后正式录用。试用期满后,由人事部安排进行转正评估。员工对自己在试用期内的工作进行自评,由直接主管对其进行技能评估。直接主管的评估结果将对该员工的转正起到决定性的参考作用。再交由人事部进行审核,最后上交总经理进行审批。主管级别及人事部门由总经理直接进行审核。4、新员工入职一年后可办理社保手续,即享受五险:养老、医疗、生育、失业、工伤保险,根据劳动法,个人部分由公司在员工工资中扣除,代为缴纳。附件1:转正申请表员工转正申请表姓名性别入职日期申请日期现在岗位试用期一个月转正时间试用期员工自我表现评价申请人签名:日期:部门主管意见主管签名:日期:转正类别提前转正正常转正延期转正口薪酬按约定转正工资计算其他口人力资源部意见人力资源签名:日期:总经理意见总经理签字:期:

展开阅读全文
相关资源
猜你喜欢
相关搜索

当前位置:首页 > 管理/人力资源 > 咨询培训

copyright@ 2008-2023 1wenmi网站版权所有

经营许可证编号:宁ICP备2022001189号-1

本站为文档C2C交易模式,即用户上传的文档直接被用户下载,本站只是中间服务平台,本站所有文档下载所得的收益归上传人(含作者)所有。第壹文秘仅提供信息存储空间,仅对用户上传内容的表现方式做保护处理,对上载内容本身不做任何修改或编辑。若文档所含内容侵犯了您的版权或隐私,请立即通知第壹文秘网,我们立即给予删除!