2023年人力资源部工作总结及2024年工作改善计划.docx

上传人:p** 文档编号:586153 上传时间:2023-11-22 格式:DOCX 页数:11 大小:104.70KB
下载 相关 举报
2023年人力资源部工作总结及2024年工作改善计划.docx_第1页
第1页 / 共11页
2023年人力资源部工作总结及2024年工作改善计划.docx_第2页
第2页 / 共11页
2023年人力资源部工作总结及2024年工作改善计划.docx_第3页
第3页 / 共11页
2023年人力资源部工作总结及2024年工作改善计划.docx_第4页
第4页 / 共11页
2023年人力资源部工作总结及2024年工作改善计划.docx_第5页
第5页 / 共11页
2023年人力资源部工作总结及2024年工作改善计划.docx_第6页
第6页 / 共11页
2023年人力资源部工作总结及2024年工作改善计划.docx_第7页
第7页 / 共11页
2023年人力资源部工作总结及2024年工作改善计划.docx_第8页
第8页 / 共11页
2023年人力资源部工作总结及2024年工作改善计划.docx_第9页
第9页 / 共11页
2023年人力资源部工作总结及2024年工作改善计划.docx_第10页
第10页 / 共11页
亲,该文档总共11页,到这儿已超出免费预览范围,如果喜欢就下载吧!
资源描述

《2023年人力资源部工作总结及2024年工作改善计划.docx》由会员分享,可在线阅读,更多相关《2023年人力资源部工作总结及2024年工作改善计划.docx(11页珍藏版)》请在第壹文秘上搜索。

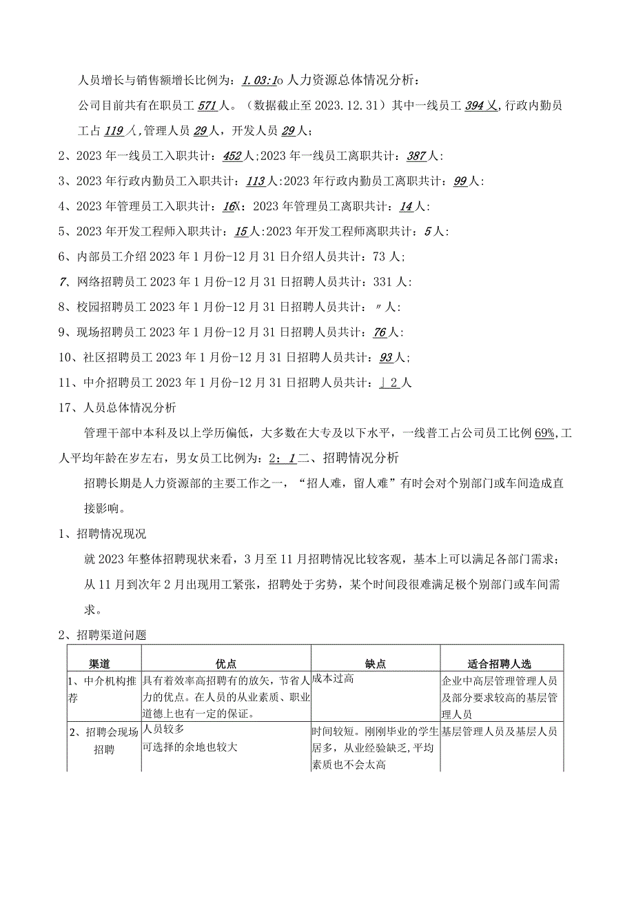
1、2023年工作总结2024年工作改善人力资源部2024年01月01日2023年工作总结一、人力资源现状分析1、2013年底总人数480人,2023年底总人数577,同比增长19.2%。2013年总销售额3*2亿,2023年总销售额3.8亿,同比增长18.75%。人员增长与销售额增长比例为:1.03:1o人力资源总体情况分析:公司目前共有在职员工571人。(数据截止至2023.12.31)其中一线员工394乂,行政内勤员工占119人,管理人员29人,开发人员29人;2、2023年一线员工入职共计:452人;2023年一线员工离职共计:387人:3、2023年行政内勤员工入职共计:113人:202

2、3年行政内勤员工离职共计:99人:4、2023年管理员工入职共计:16X:2023年管理员工离职共计:14人:5、2023年开发工程师入职共计:15人:2023年开发工程师离职共计:5人:6、内部员工介绍2023年1月份-12月31日介绍人员共计:73人;7、网络招聘员工2023年1月份-12月31日招聘人员共计:331人:8、校园招聘员工2023年1月份-12月31日招聘人员共计:人:9、现场招聘员工2023年1月份-12月31日招聘人员共计:76人:10、社区招聘员工2023年1月份-12月31日招聘人员共计:93人;11、中介招聘员工2023年1月份-12月31日招聘人员共计:2人17、

3、人员总体情况分析管理干部中本科及以上学历偏低,大多数在大专及以下水平,一线普工占公司员工比例69%,工人平均年龄在岁左右,男女员工比例为:2:1二、招聘情况分析招聘长期是人力资源部的主要工作之一,“招人难,留人难”有时会对个别部门或车间造成直接影响。1、招聘情况现况就2023年整体招聘现状来看,3月至11月招聘情况比较客观,基本上可以满足各部门需求;从11月到次年2月出现用工紧张,招聘处于劣势,某个时间段很难满足极个别部门或车间需求。2、招聘渠道问题渠道优点缺点适合招聘人选1、中介机构推荐具有着效率高招聘有的放矢,节省人力的优点。在人员的从业素质、职业道德上也有一定的保证。成本过高企业中高层管

4、理管理人员及部分要求较高的基层管理人员2、招聘会现场招聘人员较多可选择的余地也较大时间较短。刚刚毕业的学生居多,从业经验缺乏,平均素质也不会太高基层管理人员及基层人员3、互联网人才库搜索获得的信息量较大可选择的面也很广可招到相应的岗位人才缺乏真实性信息量过大,花费时间多,造成招聘企业资源的浪费中基层管理人员及基层人员4、内部选拔成本较低过程比较漫长中基层管理人员及基层员5、内部推荐成本较低,节奏较快可选则的面较小普工6、社区招聘成本较低,有针对性可选则的面较小地域局限收效期限过长普工7、校园招聘专业性梢强,人力资源广泛缺乏企业归属感耐力不足技工、储备干部3、招聘存在问题点招聘方式简单,目前我们

5、的招聘主要渠道是来自江西人事人才网、前程无忧网、外部社区张贴广告招聘为主,有效简历不足,缺乏激励措施,员工积极性缺乏,内部推荐积极性不足。4、招聘流程问题目前的招聘流程不够规范,面试效率和效果欠佳。测评方式较单一,几乎很少进行专业化的测评和测试。员工采用的考核指标较为复杂,不能突出KPl重点指标。三、离职人员分析1、离职情况现况2023年一线员工入职共计452人;2023年一线员工离职共计:387人:占总人数856%.(不包括自离人员),其中。L月人员离职率较高,占总人数的上述o2、离职情况分析主要还是一线普工的流失率较高。主要原因为:A:个别车间员工的工作量不足,造成他们工资收入不高,产生离

6、职。B:车间主任的管理能力较弱,对员工心态和日常管理缺乏办法。C:对目前的工资水平存在意见(地区差异为主)。D:管理人员与员工沟通较少。E:员工工作单一,业绩没有增长,积极性不能调动。F:员工觉得公司晋升机会比较少,管理不够健全,员工没有晋升机会,看不到希望。G:缺乏团队精神,形成恶性竞争态势。四、绩效考核情况:2023年是绩效考核完善的一年,虽然没有达到公司的整体目标要求,但绩效工作已经在公司上升到了一个管理层面,公司管理层已经理解绩效考核的内涵,通过绩效考核可以地发挥管理人员的一些积极性和主动性,员工目前还不是很理解,这需要各部门根据公司的总目标层层落实,级级分解,落实到个人,随着薪资制度

7、及薪资结构表出台,一定会给公司及员工带来收益。2023年具体工作有以下几点:A、制定了绩效考核管理办法和配套表格;补充了新增设岗位考核指标;B、整理完善修改了试用期员工工作表现与评价考核表,使新员工的工作能力能够被发现,为公司录用优秀人才提供依据。C、基层管理及关键岗位员工的绩效考核与部门挂钩,将所有工作项目慢慢转移到直接主管进行考核,使考核可操作性和合理性更强(前提是主管人员要公正、公平)。D、重点对考核过程进行跟踪,对研发部的考核形式、考核项目、考核结果反馈进行了改善。E、完成了研发部工程师绩效考核制度及综合绩效考核表,保证开发部工作的良性运行;五、培训工作开展情况2023年对于培训而言,

8、是比较艰难的一年,虽然取得了一些进步,但是距离公司的目标和期望值还是有差距。这也暴露了我们团队及日常工作中的一些不足。回顾这一年来,培训主要做了以下几个方面的工作:1、2023年,我们累计开展了118批次的内训培训工作,共计培训员工/500人次,管理干部培训逊人次,其他220人次,完成了培训相关课件、试卷等制作。2、完成了新员工入职培训、新员工技能考核培训、新员工产品培训、新开发产品培训、电话沟通技巧培训、电话礼仪培训、商务礼仪培训、跟单员工作流程培训、客诉处理培训、生产管理培训、5S培训、消防知识及消防演练培训、驻外经理训、质检员质检工具培训、PMC培训、ERP培训、精调/粗调操作流程培训、

9、绩效管理培训、车间员工规章制度培训、搬运工规章制度及考核项l三l培训。3、积极配合市场部开展了电话沟通技巧培训、电话礼仪培训、跟单员工作流程培训、客诉处理培训O4、配合开发部开展了新开发产品培训。5、协助行政部部开展了消防知识培训、消防演练培训。6、协助生产部开展了PMC培训、5S培训、普工操作流程培训、生产现场管理培训O应该说,这一年来培训工作相比去年总体上讲是有进步的,当然也发现了一些工作中的不足,具体体现在以下几个方面:1、我们的团队还没有真正形成战斗力,意识还不够强。2、管理人员思想守旧,不愿意参加一些实质性的管理技能提升培训。3、培训改革创新的力度还不够,教学质量、培训方式都有待提高

10、。4、与其他部门的沟通和协调要加强,对外联系太少。5、培训教材缺乏标准化。6、内训讲师队伍的建设及综合素质有待提高。注:具体数据见以下附表1、各部门人数分布(见附表1)2、男女员工比例表:配图表(见附表2)3、员工年龄分布表:配图表(见附表3)4、员工工龄分布表:配图表(见附表4)5、员工学历分析表:配图表(见附表5)2023年各部门在职人数及工龄分布情况序号车间/部门三年以上一年以上六个月以上三个月以上其他合计1镀金车间203132292财务部43520143采购部82300134车库门13306135成品仓库53431166导轨0020577道闸流水线36232168道闸手工线241081

11、2459电机车间256031610电子车间15229315011干簧管22120712工业门602121113工艺设备科22200614广告道闸0233111915机加车间1201211616精品道闸1543142717开发部1495723718零件仓库3216222519喷漆组00201320平开门21201621平移门40111722人力资源部01210423伸缩门345411724生产部114421225售后维修车间12511IO26停车场管理系统01203627通道车间732442028外贸部34100829无轨门11200430销售跟单部429152131新品车间530301132行

12、政部1243202133质检部975442934组合门体部03811325附表2男女员工比例男女358人213A男女比例图附表3员工年龄分布表18岁-25岁26岁-35岁36岁-45岁46岁-55岁56岁-60岁60岁以上65人184人179人106人27人10人附表4员工工龄分布表三年以上一年以上六个月以上三个月以上其他188人115人129人59人80人工龄分布附表5员工学历分析表硕士本科大专高中中专初中小学4人51人88人117人56人211人44人耻S器界 2024年度工作计划1、招聘与配置2024年原则上应该是公司快速发展的一年,预计小蓝新工厂落成,人力需求将迅猛增加、要逐步到位。8

13、月份前预计需要招聘目前不确定,这些人里面85%以普工为主,其它10%以管理人员及人员为主,剩余5%以职能内勤为主。预计3月份需要招聘员工人。尽可能在保证员工人数充足的情况下,满足所招聘员工的素质要求。2024总体目标做到三点:满足岗位需求、保证人才储备、实现梯队发展。2、建立并完善培训体系:人力资源部2024年将对员工进行对口的培训与开发,使公司在人才培养方面产生明显效益,并在内部进行人才梯队的培训,将基层较为优秀的员工通过考核、竞聘形式输送到经营管理团队中。A:新员工培训根据招聘情况原则上每周1期,课程安排在原有的基础上再优化,并做好跟进工作,同时给予学习的知识进行考核,并对一个月的新员工给予二次培训,主要针对产品知识和操作技巧、安全生产、职业素养、员工关系等。B:管理干部培训基层管理干部的培训将是明年培训工作的重点,因为随着公司的发展壮大,我们的基层管理干部的知识更要能跟得上公司的发展速度。具体的培训形式有授课、交叉相互学习等形式,课程以执行力

展开阅读全文
相关资源
猜你喜欢
相关搜索

当前位置:首页 > 办公文档 > 工作总结

copyright@ 2008-2023 1wenmi网站版权所有

经营许可证编号:宁ICP备2022001189号-1

本站为文档C2C交易模式,即用户上传的文档直接被用户下载,本站只是中间服务平台,本站所有文档下载所得的收益归上传人(含作者)所有。第壹文秘仅提供信息存储空间,仅对用户上传内容的表现方式做保护处理,对上载内容本身不做任何修改或编辑。若文档所含内容侵犯了您的版权或隐私,请立即通知第壹文秘网,我们立即给予删除!