施工合同书范本.docx

上传人:p** 文档编号:59715 上传时间:2022-12-12 格式:DOCX 页数:7 大小:16.92KB
下载 相关 举报
施工合同书范本.docx_第1页
第1页 / 共7页
施工合同书范本.docx_第2页
第2页 / 共7页
施工合同书范本.docx_第3页
第3页 / 共7页
施工合同书范本.docx_第4页
第4页 / 共7页
施工合同书范本.docx_第5页
第5页 / 共7页
施工合同书范本.docx_第6页
第6页 / 共7页
施工合同书范本.docx_第7页
第7页 / 共7页
亲,该文档总共7页,全部预览完了,如果喜欢就下载吧!
资源描述

《施工合同书范本.docx》由会员分享,可在线阅读,更多相关《施工合同书范本.docx(7页珍藏版)》请在第壹文秘上搜索。

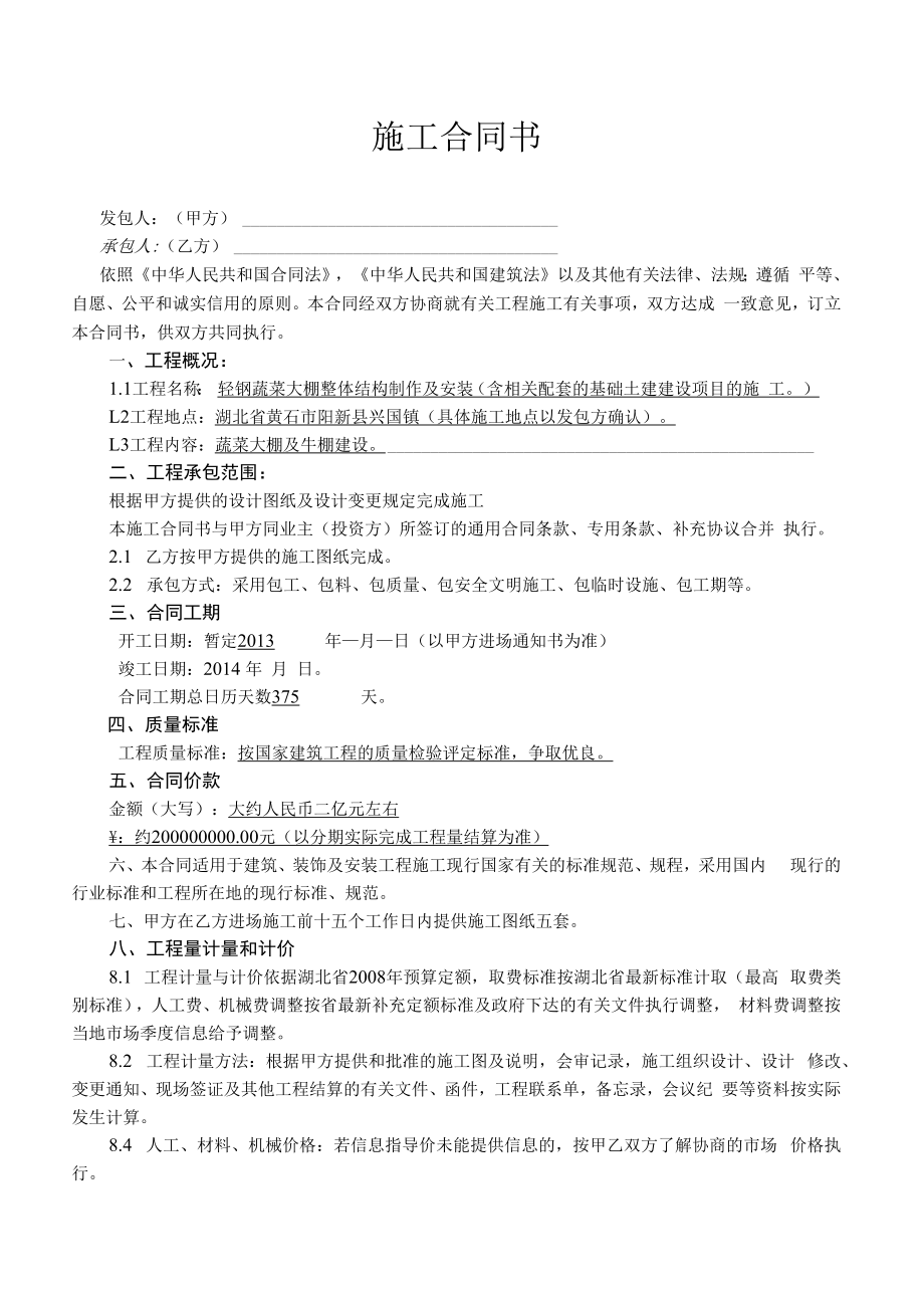
1、施工合同书发包人:(甲方)承包人:(乙方)依照中华人民共和国合同法,中华人民共和国建筑法以及其他有关法律、法规;遵循 平等、自愿、公平和诚实信用的原则。本合同经双方协商就有关工程施工有关事项,双方达成 一致意见,订立本合同书,供双方共同执行。一、工程概况:1.1工程名称: 轻钢蔬菜大棚整体结构制作及安装(含相关配套的基础土建建设项目的施 工。)L2工程地点:湖北省黄石市阳新县兴国镇(具体施工地点以发包方确认)。L3工程内容:蔬菜大棚及牛棚建设。二、工程承包范围:根据甲方提供的设计图纸及设计变更规定完成施工本施工合同书与甲方同业主(投资方)所签订的通用合同条款、专用条款、补充协议合并 执行。2.

2、1 乙方按甲方提供的施工图纸完成。2.2 承包方式:采用包工、包料、包质量、包安全文明施工、包临时设施、包工期等。三、合同工期开工日期:暂定2013年月日(以甲方进场通知书为准)竣工日期:2014 年 月 日。合同工期总日历天数375天。四、质量标准工程质量标准:按国家建筑工程的质量检验评定标准,争取优良。五、合同价款金额(大写):大约人民币二亿元左右:约200000000.00元(以分期实际完成工程量结算为准)六、本合同适用于建筑、装饰及安装工程施工现行国家有关的标准规范、规程,采用国内 现行的行业标准和工程所在地的现行标准、规范。七、甲方在乙方进场施工前十五个工作日内提供施工图纸五套。八、

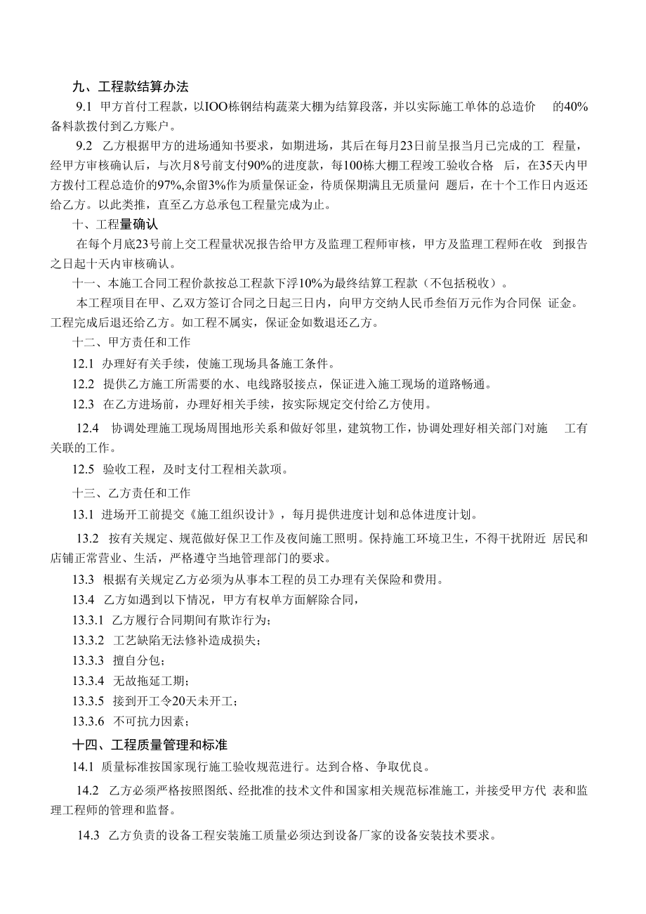
3、工程量计量和计价8.1 工程计量与计价依据湖北省2008年预算定额,取费标准按湖北省最新标准计取(最高 取费类别标准),人工费、机械费调整按省最新补充定额标准及政府下达的有关文件执行调整, 材料费调整按当地市场季度信息给予调整。8.2 工程计量方法:根据甲方提供和批准的施工图及说明,会审记录,施工组织设计、设计 修改、变更通知、现场签证及其他工程结算的有关文件、函件,工程联系单,备忘录,会议纪 要等资料按实际发生计算。8.4 人工、材料、机械价格:若信息指导价未能提供信息的,按甲乙双方了解协商的市场 价格执行。九、工程款结算办法9.1 甲方首付工程款,以IOO栋钢结构蔬菜大棚为结算段落,并以实

4、际施工单体的总造价 的40%备料款拨付到乙方账户。9.2 乙方根据甲方的进场通知书要求,如期进场,其后在每月23日前呈报当月已完成的工 程量,经甲方审核确认后,与次月8号前支付90%的进度款,每100栋大棚工程竣工验收合格 后,在35天内甲方拨付工程总造价的97%,余留3%作为质量保证金,待质保期满且无质量问 题后,在十个工作日内返还给乙方。以此类推,直至乙方总承包工程量完成为止。十、工程量确认在每个月底23号前上交工程量状况报告给甲方及监理工程师审核,甲方及监理工程师在收 到报告之日起十天内审核确认。十一、本施工合同工程价款按总工程款下浮10%为最终结算工程款(不包括税收)。本工程项目在甲、

5、乙双方签订合同之日起三日内,向甲方交纳人民币叁佰万元作为合同保 证金。工程完成后退还给乙方。如工程不属实,保证金如数退还乙方。十二、甲方责任和工作12.1 办理好有关手续,使施工现场具备施工条件。12.2 提供乙方施工所需要的水、电线路驳接点,保证进入施工现场的道路畅通。12.3 在乙方进场前,办理好相关手续,按实际规定交付给乙方使用。12.4 协调处理施工现场周围地形关系和做好邻里,建筑物工作,协调处理好相关部门对施 工有关联的工作。12.5 验收工程,及时支付工程相关款项。十三、乙方责任和工作13.1 进场开工前提交施工组织设计,每月提供进度计划和总体进度计划。13.2 按有关规定、规范做

6、好保卫工作及夜间施工照明。保持施工环境卫生,不得干扰附近 居民和店铺正常营业、生活,严格遵守当地管理部门的要求。13.3 根据有关规定乙方必须为从事本工程的员工办理有关保险和费用。13.4 乙方如遇到以下情况,甲方有权单方面解除合同,13.3.1 乙方履行合同期间有欺诈行为;13.3.2 工艺缺陷无法修补造成损失;13.3.3 擅自分包;13.3.4 无故拖延工期;13.3.5 接到开工令20天未开工;13.3.6 不可抗力因素;十四、工程质量管理和标准14.1 质量标准按国家现行施工验收规范进行。达到合格、争取优良。14.2 乙方必须严格按照图纸、经批准的技术文件和国家相关规范标准施工,并接

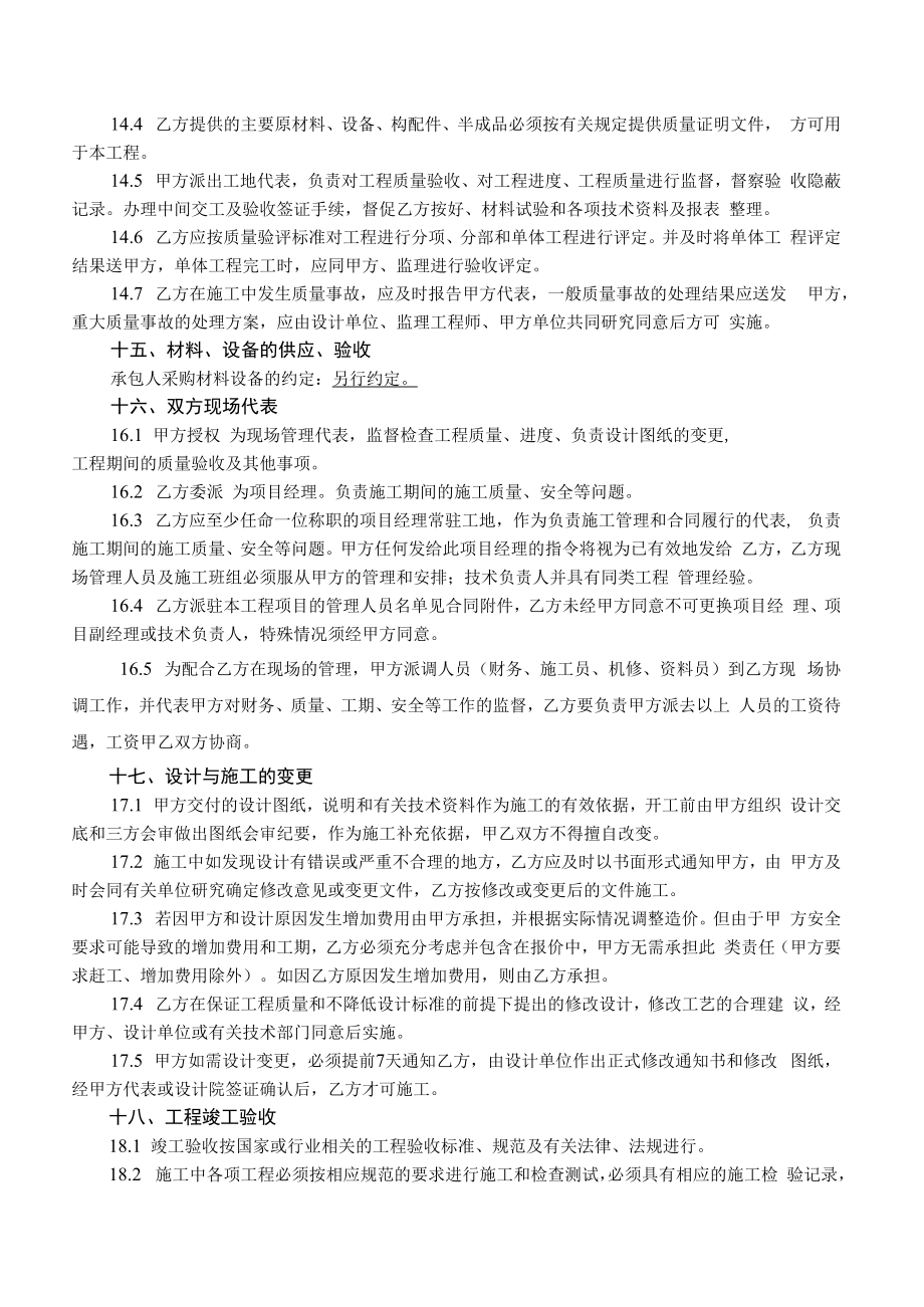
7、受甲方代 表和监理工程师的管理和监督。14.3 乙方负责的设备工程安装施工质量必须达到设备厂家的设备安装技术要求。14.4 乙方提供的主要原材料、设备、构配件、半成品必须按有关规定提供质量证明文件, 方可用于本工程。14.5 甲方派出工地代表,负责对工程质量验收、对工程进度、工程质量进行监督,督察验 收隐蔽记录。办理中间交工及验收签证手续,督促乙方按好、材料试验和各项技术资料及报表 整理。14.6 乙方应按质量验评标准对工程进行分项、分部和单体工程进行评定。并及时将单体工 程评定结果送甲方,单体工程完工时,应同甲方、监理进行验收评定。14.7 乙方在施工中发生质量事故,应及时报告甲方代表,一般

8、质量事故的处理结果应送发 甲方,重大质量事故的处理方案,应由设计单位、监理工程师、甲方单位共同研究同意后方可 实施。十五、材料、设备的供应、验收承包人采购材料设备的约定:另行约定。十六、双方现场代表16.1 甲方授权 为现场管理代表,监督检查工程质量、进度、负责设计图纸的变更,工程期间的质量验收及其他事项。16.2 乙方委派 为项目经理。负责施工期间的施工质量、安全等问题。16.3 乙方应至少任命一位称职的项目经理常驻工地,作为负责施工管理和合同履行的代表, 负责施工期间的施工质量、安全等问题。甲方任何发给此项目经理的指令将视为已有效地发给 乙方,乙方现场管理人员及施工班组必须服从甲方的管理和

9、安排;技术负责人并具有同类工程 管理经验。16.4 乙方派驻本工程项目的管理人员名单见合同附件,乙方未经甲方同意不可更换项目经 理、项目副经理或技术负责人,特殊情况须经甲方同意。16.5 为配合乙方在现场的管理,甲方派调人员(财务、施工员、机修、资料员)到乙方现 场协调工作,并代表甲方对财务、质量、工期、安全等工作的监督,乙方要负责甲方派去以上 人员的工资待遇,工资甲乙双方协商。十七、设计与施工的变更17.1 甲方交付的设计图纸,说明和有关技术资料作为施工的有效依据,开工前由甲方组织 设计交底和三方会审做出图纸会审纪要,作为施工补充依据,甲乙双方不得擅自改变。17.2 施工中如发现设计有错误或

10、严重不合理的地方,乙方应及时以书面形式通知甲方,由 甲方及时会同有关单位研究确定修改意见或变更文件,乙方按修改或变更后的文件施工。17.3 若因甲方和设计原因发生增加费用由甲方承担,并根据实际情况调整造价。但由于甲 方安全要求可能导致的增加费用和工期,乙方必须充分考虑并包含在报价中,甲方无需承担此 类责任(甲方要求赶工、增加费用除外)。如因乙方原因发生增加费用,则由乙方承担。17.4 乙方在保证工程质量和不降低设计标准的前提下提出的修改设计,修改工艺的合理建 议,经甲方、设计单位或有关技术部门同意后实施。17.5 甲方如需设计变更,必须提前7天通知乙方,由设计单位作出正式修改通知书和修改 图纸

11、,经甲方代表或设计院签证确认后,乙方才可施工。十八、工程竣工验收18.1 竣工验收按国家或行业相关的工程验收标准、规范及有关法律、法规进行。18.2 施工中各项工程必须按相应规范的要求进行施工和检查测试,必须具有相应的施工检 验记录,工程竣工质量经甲方验收合格后,甲方应及时办理竣工验收手续,18.3 工程量结算书和有关验收竣工图纸、资料,按甲方要求进行收集。乙方应在分项工程 完工后十天内通知甲方组织初步验收,竣工验收时应提交各项管理和检测资料,否则不予验收。 竣工验收后提交一式两份技术资料和结算资料。18.4 工程竣工验收合格后方可使用,因甲方需用未作验收的工程,甲方提前使用视为验收 合格。十

12、九、质量保修19.1 乙方应该按照中华人民共和国建筑法和有关规定,对交付甲方使用的工程在质量 保修期内承担质量保修责任。19.2 乙方承包的工程属质量范围保修期为12个月,自验收合格签字之日起计。二十、违约责任20.1 在签订合同后,一个月内甲方应具备开工条件,15个工作日内书面通知乙方进场, 否则按违约处理,甲方赔付乙方总工程造价的1%作为违约金。20.2 甲方未按有关手续造成停工的,甲方应按有关条款给予乙方补贴,并承担乙方因停工 所造成的一切相关费用和损失。20.3 甲方在支付工程款过程中,因拖欠乙方的工程款造成停工的,停工十五天期间乙方所 产生的误工费,机械租赁费等各项费用按有关规定由甲

13、方承担赔偿,工期相应顺延。20.4 因甲方原因未按时支付进度款,设计变更或其他非乙方原因造成的停工、误工或其他 事故造成的乙方经济损失和法律责任,由甲方承担。20.5 因乙方在施工过程中管理不善造成工伤和群体事件、质量事件等造成经济和法律责任, 由乙方承担,并认真做好善后工作。甲方根据事件的情况追究乙方责任并有权终止合同,乙方 应无条件配合。20.6 乙方在施工过程中因不服甲方及监理人员指挥监督或管理不当而造成工程质量不达 标、工程进度拖慢、现场管理失调等。甲方有权责令乙方整改、更换项目负责人。如通过整改 仍没有改善而发生下列事故:根据开工前的施工计划进度拖慢超过40天(因甲方原因除外)。 乙

14、方在施工过程中不遵守文明施工安全生产规范而造成重大质量事故和人员伤亡。因乙方 拖欠工人工资及其他债务而发生的打架斗殴、闹事、造成人员伤亡或恶劣影响。甲方有权终止 合同并追究乙方违约责任及法律责任。20.7 因乙方原因而终止合同,乙方应妥善做好已完成工程和现场材料、设备的保护和移交 工作,并在15天内按甲方要求无条件将自有机械设备和人员撤出施工现场,同时组织人员汇同 甲方计划已完成工程量。甲方必须在乙方撤出施工场地后30天内按结算工量价款70%支付给乙 方。乙方在承包(挂靠)过程中,如有违背本合同精神及国家有关规定,甲方有权终止合同, 乙方已所缴纳给甲方的承包工程保证金,不退还给乙方。20.8

15、根据甲方现有施工现场的原状,甲方必须做好前期的协调工作,完善租地纠纷排除争 议,使乙方得以施工顺利进行。如因上述原因造成施工进度拖延、停工和经济损失由甲方负责。20.9 本合同在乙方接到甲方进场通知书为有效合同并开始执行。二十一、争议解决方式在施工过程中,双方应本着互谅互让的精神进行协商解决,若双方协商不能达成一致,可 向广州市白云区人民法院起诉。二十二、本协议未尽事宜,双方可协商解决补充,补充协议与本合同具有同等法律效力, 本合同在工程验收合格并支付所有工程款后自然失效。二十三、本合同一式四份,甲乙双方各执两份,双方代表签字后生效。甲方:乙方:代表:代表:地址:地址:电话:电话:开户银行:开户银行:帐号:帐号:签约地址:签订日期:年 月日安全责任书为进一步贯彻“安全第一,预防为主”的方针,加强安全管理,确保工程施工生产的顺利 进行及广大职工的家庭幸福,经双方协商,签订本安全责任书。第一条:双方订立责任书:甲方:广东中海航建设有限公司乙方:身份证号码:第二条:甲乙双方要认真贯彻执行安全生产的行政法规,强化安全意识,通过健全规章, 加强防范,完善项目管理,发扬敢管、敢抓、敢处分的“三敢精神”,实现安全生产目标。第三条:安全生产责任书期限:自进场施工至本工程完工为止。

展开阅读全文
相关资源
猜你喜欢
相关搜索

当前位置:首页 > 管理/人力资源 > 劳动合同

copyright@ 2008-2023 1wenmi网站版权所有

经营许可证编号:宁ICP备2022001189号-1

本站为文档C2C交易模式,即用户上传的文档直接被用户下载,本站只是中间服务平台,本站所有文档下载所得的收益归上传人(含作者)所有。第壹文秘仅提供信息存储空间,仅对用户上传内容的表现方式做保护处理,对上载内容本身不做任何修改或编辑。若文档所含内容侵犯了您的版权或隐私,请立即通知第壹文秘网,我们立即给予删除!