公司员工考勤制度模板.docx

上传人:p** 文档编号:604531 上传时间:2023-12-01 格式:DOCX 页数:2 大小:15.74KB
下载 相关 举报
公司员工考勤制度模板.docx_第1页
第1页 / 共2页
公司员工考勤制度模板.docx_第2页
第2页 / 共2页
亲,该文档总共2页,全部预览完了,如果喜欢就下载吧!
资源描述

《公司员工考勤制度模板.docx》由会员分享,可在线阅读,更多相关《公司员工考勤制度模板.docx(2页珍藏版)》请在第壹文秘上搜索。

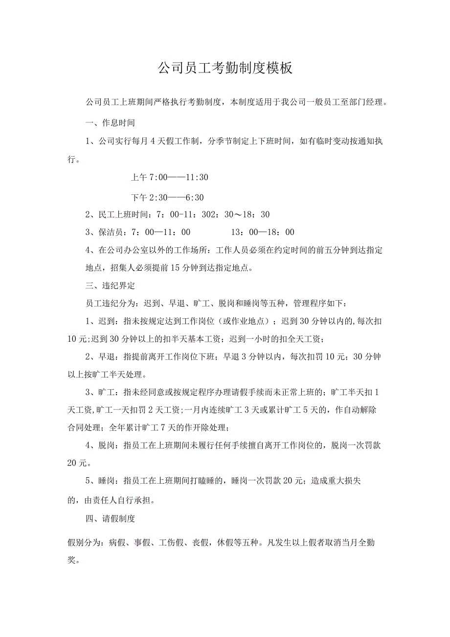
1、公司员工考勤制度模板公司员工上班期间严格执行考勤制度,本制度适用于我公司一般员工至部门经理。一、作息时间1、公司实行每月4天假工作制,分季节制定上下班时间,如有临时变动按通知执行。上午7:0011:30下午2:306:302、民工上班时间:7:00-11:302:3018:303、保洁员:7:0011:0013:0018:004、在公司办公室以外的工作场所:工作人员必须在约定时间的前五分钟到达指定地点,招集人必须提前15分钟到达指定地点。三、违纪界定员工违纪分为:迟到、早退、旷工、脱岗和睡岗等五种,管理程序如下:1、迟到:指未按规定达到工作岗位(或作业地点);迟到30分钟以内的,每次扣10元;

2、迟到30分钟以上的扣半天基本工资;迟到一小时的扣全天工资;2、早退:指提前离开工作岗位下班;早退3分钟以内,每次扣罚10元;30分钟以上按旷工半天处理。3、旷工:指未经同意或按规定程序办理请假手续而未正常上班的;旷工半天扣1天工资,旷工一天扣罚2天工资;一月内连续旷工3天或累计旷工5天的,作自动解除合同处理;全年累计旷工7天的作开除处理;4、脱岗:指员工在上班期间未履行任何手续擅自离开工作岗位的,脱岗一次罚款20元。5、睡岗:指员工在上班期间打瞌睡的,睡岗一次罚款20元;造成重大损失的,由责任人自行承担。四、请假制度假别分为:病假、事假、工伤假、丧假,休假等五种。凡发生以上假者取消当月全勤奖。

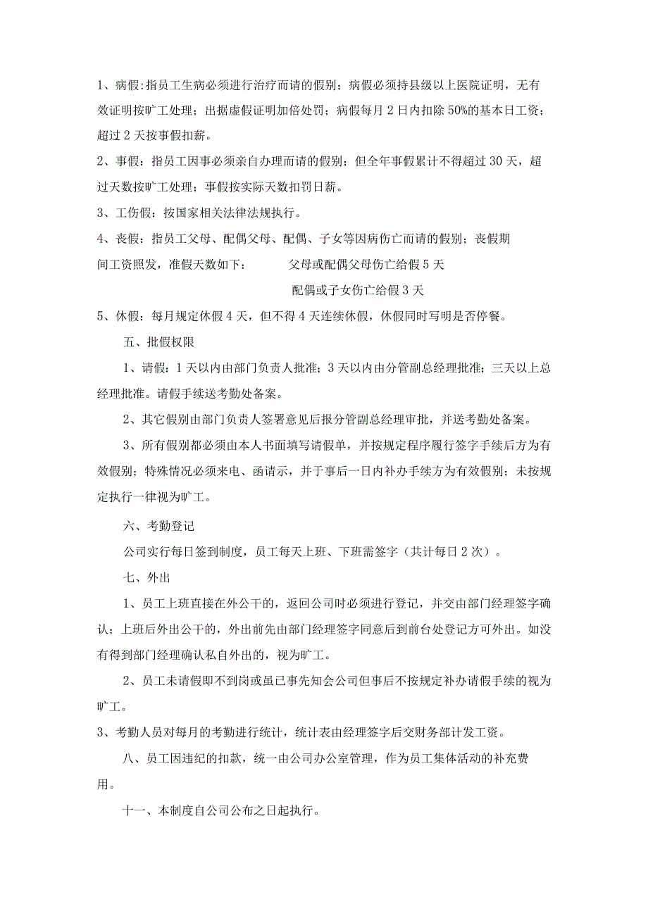
3、1、病假:指员工生病必须进行治疗而请的假别;病假必须持县级以上医院证明,无有效证明按旷工处理;出据虚假证明加倍处罚;病假每月2日内扣除50%的基本日工资;超过2天按事假扣薪。2、事假:指员工因事必须亲自办理而请的假别;但全年事假累计不得超过30天,超过天数按旷工处理;事假按实际天数扣罚日薪。3、工伤假:按国家相关法律法规执行。4、丧假:指员工父母、配偶父母、配偶、子女等因病伤亡而请的假别;丧假期间工资照发,准假天数如下:父母或配偶父母伤亡给假5天配偶或子女伤亡给假3天5、休假:每月规定休假4天,但不得4天连续休假,休假同时写明是否停餐。五、批假权限1、请假:1天以内由部门负责人批准;3天以内由

4、分管副总经理批准;三天以上总经理批准。请假手续送考勤处备案。2、其它假别由部门负责人签署意见后报分管副总经理审批,并送考勤处备案。3、所有假别都必须由本人书面填写请假单,并按规定程序履行签字手续后方为有效假别;特殊情况必须来电、函请示,并于事后一日内补办手续方为有效假别;未按规定执行一律视为旷工。六、考勤登记公司实行每日签到制度,员工每天上班、下班需签字(共计每日2次)。七、外出1、员工上班直接在外公干的,返回公司时必须进行登记,并交由部门经理签字确认;上班后外出公干的,外出前先由部门经理签字同意后到前台处登记方可外出。如没有得到部门经理确认私自外出的,视为旷工。2、员工未请假即不到岗或虽已事先知会公司但事后不按规定补办请假手续的视为旷工。3、考勤人员对每月的考勤进行统计,统计表由经理签字后交财务部计发工资。八、员工因违纪的扣款,统一由公司办公室管理,作为员工集体活动的补充费用。十一、本制度自公司公布之日起执行。

展开阅读全文
相关资源
猜你喜欢
相关搜索

当前位置:首页 > 办公文档 > 规章制度

copyright@ 2008-2023 1wenmi网站版权所有

经营许可证编号:宁ICP备2022001189号-1

本站为文档C2C交易模式,即用户上传的文档直接被用户下载,本站只是中间服务平台,本站所有文档下载所得的收益归上传人(含作者)所有。第壹文秘仅提供信息存储空间,仅对用户上传内容的表现方式做保护处理,对上载内容本身不做任何修改或编辑。若文档所含内容侵犯了您的版权或隐私,请立即通知第壹文秘网,我们立即给予删除!