硬脂酰苯甲酰甲烷生产工艺.docx

上传人:p** 文档编号:607593 上传时间:2023-12-01 格式:DOCX 页数:4 大小:86.41KB
下载 相关 举报
硬脂酰苯甲酰甲烷生产工艺.docx_第1页
第1页 / 共4页
硬脂酰苯甲酰甲烷生产工艺.docx_第2页
第2页 / 共4页
硬脂酰苯甲酰甲烷生产工艺.docx_第3页
第3页 / 共4页
硬脂酰苯甲酰甲烷生产工艺.docx_第4页
第4页 / 共4页
亲,该文档总共4页,全部预览完了,如果喜欢就下载吧!
资源描述

《硬脂酰苯甲酰甲烷生产工艺.docx》由会员分享,可在线阅读,更多相关《硬脂酰苯甲酰甲烷生产工艺.docx(4页珍藏版)》请在第壹文秘上搜索。

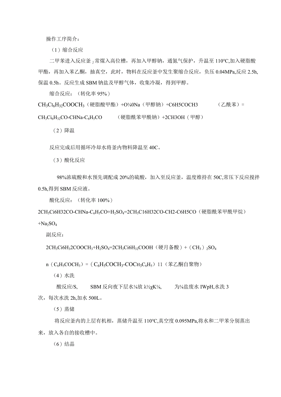
1、硬脂酰苯甲酰甲烷生产工艺硬脂酰苯甲酰甲烷的生产工艺流程图及对各工艺步骤的方案说明如下:图3.5-1硬脂酰苯甲酰甲烷的生产流程图操作工序简介:(1)缩合反应二甲苯进入反应釜J常煤入高位槽,再加入甲醇钠,通氮气保护,升温至110,加入硬脂酸甲酯,再加入苯乙酮,抽真空,此时,物料在反应釜中发生聚缩合反应,负压0.04MPa,反应2.5h,保温0.5h。反应生成SBM钠盐及甲醇气体,收集冷凝,得到甲醇。缩合反应:(转化率95%)CH3Ci6H32COOCH3(硬脂酸甲酯)+O0Na(甲醇钠)+C6H5COCH3(乙酰苯)=CH3Ci6H32CO-CHNa-C6H5CO(硬脂酰苯甲酰钠)+2CH3OH(

2、甲醇)(2)降温反应完成后用循环冷却水将釜内物料降温至40C。(3)酸化反应98%浓硫酸和水预先调配成20%的硫酸,加入至反应釜,温度维持在50C,常压下反应搅拌0.5h,得到SBM反应液。酸化反应:(转化率100%)2CH3Ci6H32CO-CHNa-C6H5CO+H2SO4=2CH3C16H32CO-CH2-C6H5CO(硬脂酰苯甲酰甲烷)+Na2SO4副反应:2CH3Ci6H32COOCH3+H2SO4=2CH3Ci6H32COOH(硬月备酸)+(CH3)2SO4n(C6H5COCH3)=(C6H5COCH3-COCh3C6H5)11(苯乙酮自聚物)(4)水洗酸反应/S,SBM反向夜下层水放K,为盐废水IWpH,水洗3次,每次水洗2h,加水500L。(5)蒸储将反应釜内的上层有机相,蒸储升温至110,真空度0.095MPa,将水和二甲苯分别蒸出来,放入各自的接收槽中。(6)结晶蒸储后的有机相,在反应釜内温度降到70度,加入结晶剂甲醇和醋酸乙酯,使产品溶解在结晶溶剂中,并泵入结晶釜。离心产品在结晶溶剂中降到20度,开始送入离心机离心8h,母液进入中转储槽,进行蒸储,回收甲醛和醋酸乙酯。(8)干燥筛分结晶后的产品送到沸腾干燥器内在50度热风的条下进行干燥,再通过粉碎机和振动筛进行筛分。(9)包装成品干燥后的产品按照20斤的单位和客户的要求进行包装。

展开阅读全文
相关资源
猜你喜欢
相关搜索

当前位置:首页 > 医学/心理学 > 眼科学

copyright@ 2008-2023 1wenmi网站版权所有

经营许可证编号:宁ICP备2022001189号-1

本站为文档C2C交易模式,即用户上传的文档直接被用户下载,本站只是中间服务平台,本站所有文档下载所得的收益归上传人(含作者)所有。第壹文秘仅提供信息存储空间,仅对用户上传内容的表现方式做保护处理,对上载内容本身不做任何修改或编辑。若文档所含内容侵犯了您的版权或隐私,请立即通知第壹文秘网,我们立即给予删除!