制造公司印信管理制度.docx

上传人:p** 文档编号:642939 上传时间:2024-01-02 格式:DOCX 页数:3 大小:21.39KB
下载 相关 举报
制造公司印信管理制度.docx_第1页
第1页 / 共3页
制造公司印信管理制度.docx_第2页
第2页 / 共3页
制造公司印信管理制度.docx_第3页
第3页 / 共3页
亲,该文档总共3页,全部预览完了,如果喜欢就下载吧!
资源描述

《制造公司印信管理制度.docx》由会员分享,可在线阅读,更多相关《制造公司印信管理制度.docx(3页珍藏版)》请在第壹文秘上搜索。

1、制造公司印信管理制度1 .总则为保证公司印章、介绍信使用的合法性、严肃性和可靠性,有效地维护公司利益,杜绝违法行为的发生,特制定本办法。2 .印章的刻制2.1 印章刻制前均须履行审批手续:公司级印章刻制均须报公司总经理审核、法定代表人批准,部门级印章刻制须部门经理审核、总经理批准,经审批后由企业发展部凭公司介绍信统一到当地公安机关办理刻制手续。2.2 印章的材质、形体和规格,按国家有关规定执行。3 .印章的启用3.1 新印章要做好戳记,并在企业发展部留样保存,以便备查.3.2 印章启用应事先颁发启用通知,注明启用日期、发放单位和使用范围。4 .印章的保管、交接和停用4.1 公司各类印章必须有专

2、人保管。4.1.1 董事会、公司的正式印章、专用印章、钢印、法人私章应由公司法定代表人指定部门或专人保管;4.1.2 各部门印章由各部门指定专人负责保管;4.1.3 印章保管须有记录,注明印章名称、收到日期、启用日期、领用人、保管人、批准人、图样等信息,并同时将此资料存档。4.1.4 印章保管必须安全可靠,须加锁保存。特制印章要放在保险柜。4.1.5 如发生印章损毁、遗失、被盗等异常现象,应立即上报企业发展部进行相应处理。4.2 印章移交须签署移交证明,注明移交人、接收人、批准人、移交时间等信息。4.3 有下列情况,印章须停止使用:4.3.1 机构变动或机构名称改变;4.3.2 上级部门通知改

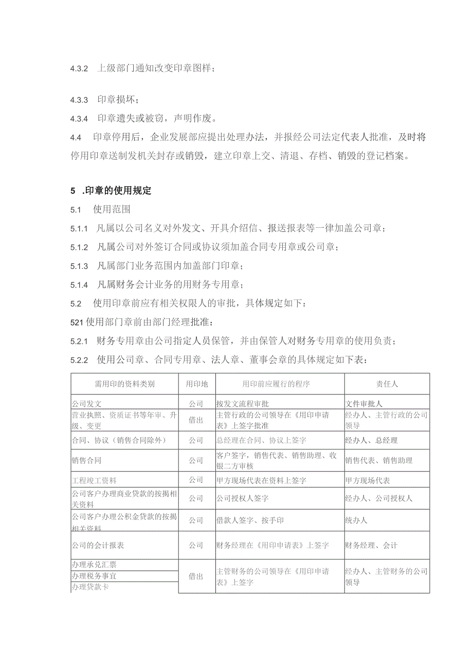
3、变印章图样;4.3.3 印章损坏;4.3.4 印章遗失或被窃,声明作废。4.4 印章停用后,企业发展部应提出处理办法,并报经公司法定代表人批准,及时将停用印章送制发机关封存或销毁,建立印章上交、清退、存档、销毁的登记档案。5 .印章的使用规定5.1 使用范围5.1.1 凡属以公司名义对外发文、开具介绍信、报送报表等一律加盖公司章;5.1.2 凡属公司对外签订合同或协议须加盖合同专用章或公司章;5.1.3 凡属部门业务范围内加盖部门印章;5.1.4 凡属财务会计业务的用财务专用章;5.2 使用印章前应有相关权限人的审批,具体规定如下:521使用部门章前由部门经理批准:5.2.1 财务专用章由公司

4、指定人员保管,并由保管人对财务专用章的使用负责;5.2.2 使用公司章、合同专用章、法人章、董事会章的具体规定如下表:需用印的资料类别用印地用印前应履行的程序责任人公司发文公司按发文流程审批文件审批人营业执照、资质证书等年审、升级、变更借出主管行政的公司领导在用印申请表上签字批准经办人、主管行政的公司领导合同、协议(销售合同除外)公司总经理在合同、协议上签字经办人、总经理销售合同公司客户签字,销售代表、销售助理、收银二方审核销售代表、销售助理工程竣工资料公司甲方现场代表在资料上签字甲方现场代表公司客户办理商业贷款的按揭相关资料公司公司授权人签字经办人、公司授权人公司客户办理公积金贷款的按揭相关

5、资料公司借款人签字、按手印统办人公司的会计报表公司财务经理在用印申请表上签字财务经理、会计办理承兑汇票借出主管财务的公司领导在用印申请表上签字经办人、主管财务的公司领导办理税务事宜办理贷款卡开立/销除公司的银行存款账户财务上其他资料公司主管财务的公司领导签字经办人、主管财务的公司领导报建用的报告和申请公司报建人员签字认可经办人、拓展部经理报建用的格式表格公司报建人员签字认可经办人、拓展部经理承诺书等其他报建用资料公司总经理在用印申请表上签字,总经理认为必要时需经董事长加签.拓展部经理、总经理或董事长对外广告发布公司主管营销的公司领导签字经办人、主管领导其他资料公司由印章保管人本着谨慎性原则妥善

6、处理经办人、印章管理人注:1)责任人对资料的内容负责;2)借出时,批准人对用印的安全性负责;3)如果用印前未按上表履行程序,由印章保管人承担由此造成的一切后果。5.3 使用印章后,使用人必须在印章使用登记表上登记,注明印章名称、用印事由、使用人、用印日期。5.4 使用印章时,印章保管人应对用印的文书内容、手续、格式把关检查,发现问题及时请示领导,妥善解决。5.5 严禁在空白的信笺、介绍信、合同上用印,印章保管人长期外出时须将印章妥善移交,以免贻误工作。5.6 印章借出规定5.6.1 印章尽量在办公室使用,不得擅自拿出办公室和随身携带。5.6.2 下班前必须归还给印章保管人。6 .介绍信管理6.1 介绍信种类:存根介绍信、信笺介绍信、证明信(材料)。6.2 介绍信一般由企业发展部指定人员保管。6.3 介绍信开具由部门经理签字后报企业发展部审批,严禁开出空白介绍信。

展开阅读全文
相关资源
猜你喜欢
相关搜索

当前位置:首页 > 办公文档 > 规章制度

copyright@ 2008-2023 1wenmi网站版权所有

经营许可证编号:宁ICP备2022001189号-1

本站为文档C2C交易模式,即用户上传的文档直接被用户下载,本站只是中间服务平台,本站所有文档下载所得的收益归上传人(含作者)所有。第壹文秘仅提供信息存储空间,仅对用户上传内容的表现方式做保护处理,对上载内容本身不做任何修改或编辑。若文档所含内容侵犯了您的版权或隐私,请立即通知第壹文秘网,我们立即给予删除!