实验七 移动台开机、关机实验.docx

上传人:p** 文档编号:645252 上传时间:2024-01-02 格式:DOCX 页数:4 大小:62.83KB
下载 相关 举报
实验七 移动台开机、关机实验.docx_第1页
第1页 / 共4页
实验七 移动台开机、关机实验.docx_第2页
第2页 / 共4页
实验七 移动台开机、关机实验.docx_第3页
第3页 / 共4页
实验七 移动台开机、关机实验.docx_第4页
第4页 / 共4页
亲,该文档总共4页,全部预览完了,如果喜欢就下载吧!
资源描述

《实验七 移动台开机、关机实验.docx》由会员分享,可在线阅读,更多相关《实验七 移动台开机、关机实验.docx(4页珍藏版)》请在第壹文秘上搜索。

1、实验七移动台开机、关机实验一、实验目的1 .了解GSM移动终端开机后接入网络进入工作状态的全过程;2 .掌握GSM移动终端开机入网位置登记的信令过程;3 .掌握GSM移动终端关机离开网络的信令过程。二、预备知识1. GSM移动终端开机搜索网络的过程;2. GSM移动终端同基站建立RR连接的信令过程;3. GSM移动终端开机入网时IMSl附着的信令;4. GSM移动终端关机时IMSl分离涉及到的信令。三、实验仪器1 .基站一台;2 .移动终端实验箱一台;3 .台式计算机一台;四、实验原理1 .移动台开机搜索网络的过程当移动终端MS开机或者从盲区进入覆盖区时,手机将寻找PLMN(公共陆地移动网络)

2、允许的所有频点,搜寻最强的BCCH载频,接收到FCCH信道信息,锁定到一个正确载频频率上。紧接着,MS开始解码SCH信道上与同步有关的信息。这时,MS也可以接收BeCH信道上有关小区信息的系统消息了。MS比较系统消息中所携带的本小区的LAl和手机中所存储的LAI。如果两者相同,则触发DISI附着过程。否则,则触发正常位置更新。本实验主要进行IMSI附着的信令过程,及其MSC/VLR数据库中对于此MS记录的改变情况。而正常的位置更新过程将在移动性管理实验中介绍。GSM网络中位置更新程序包括三类:IMS邛付着、正常位置更新、周期性位置更新。从信令角度上看,周期性位置更新的信令过程同IMS邛付着相似

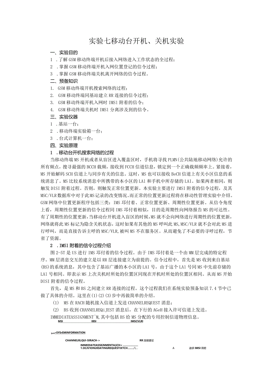
3、,目的是周期性向网络报告MS的可达性。有了周期性的位置更新,当移动台开机进入盲区的时候,MS就不会向网络进行周期性的位置更新,网络就将此MS标记为隐含关机状态,这时如果有其他的MS呼叫此MS,MSC/VLR就不会对此MS进行呼叫,而是直接告诉主呼的MSC/VLR,被叫MS不在服务区。从而避免了不必要的寻呼过程,节省了资源。2 .IMSl附着的信令过程介绍图2-5T是US进行IMS邛付着的信令过程。由于IMS邛付着是一个由MM层完成的特定程序。MM层消息交互的建立是以RR层连接建立为前提的。信令过程中,首先是MS收到来自基站(BS)的系统消息,其中包含了基站广播的本小区的LAI号,由于这个LAl

4、号同MS中先前存储的LAl号相同。即表示MS上次关机时所处的位置区同现在开机时所处的位置区相同。从而MS开始DISI附着的信令过程。首先,是MS和BS之间建立RR连接的过程。这个过程我们在系统实验预备知识7.4节中已做了具体的介绍。这里在(1)(2)(3)步中再做简单的介绍。(1) MS在RACH随机接入信道上发送CHANNELREQUEST消息;(2) BS收到CHANNELREQiJEST消息后,在下行的AGeH接入许可信道上发送。IMMEDIATEASSIGNMENTM,其中包括BS给MS分配的专用控制信道物理信息。MSIIBSIIMSCVLRlijcchSYSrEMINFORMATIO

5、NCHANNELRLQUI-SIRACHRR连接建证IMMEDIATEASSKiNMENTA(iCH1.OCIONUlDATINGREQUESTIXTCH八A谙求IMSI用若/12UAAUTHIfNTICIONREQUEST4/权FAUTHENT【CA:ONRESPONSE.i.(X3ATK)NUI4TINGACCEPT八CHANNELRLLEASEClF人R-RRit接释故1.2-DISC1.2-UA图2-5TMS进行IMSI附着的信令过程(3)收到IMMEDIATEASSIGNMENT信息,MS的调整到分配的专用信道上,发送SABM帧,其中包含的层3消息为LoCATloNuPDATINGR

6、EQUEST,这个消息中包含的参数有:位置更新的类型(可以是正常位置更新、IMS邛付着或者周期性位置更新,则这里位置更新类型就是IMSl附着);MS所在位置域的LAI;MS的IMSL(4) BS收到包含有LOCATloNUPDATINGREQUEST内容的SABM帧后,所做的操作:向MS回发SABM的响应UA帧,UA帧的内容同SABM中的内容完成相同,MS收到内容与SABM完全相同的UA帧后,则MS的数据链路层进入证实传递模式。BS将LoCATlONUPDATINGREQUEST消息转发给MSC/VLR。因为MM层的程序执行是由MSC/VLR完成的。(5) MSC/VLR收到LoCATlONU

7、PDATINGREQUEST消息,则要进行位置更新程序。则位置更新程序之前,要进行MM层的一个公共程序,也就是鉴权程序,鉴权程序的目的是确认移动台通过空中接口传送的IMSl是否为合法的签约DISI,即鉴别用户SlM卡的真实性,防止无权用户接入网络。在每次位置登记,呼叫(主呼与被呼)建立,或执行某些补充业务的登记、删除前均需要鉴权。鉴权的执行过程如下:MSC/VLR向MS发送鉴权请求消息AUTHEVnCATlONREQUEST。在MSC/VLR中存储了来自AUC鉴权中心的用户三参数组(RAND、SRESKoch)。SRES是由随机数RAND和密钥Kid通过A3算法得到的符号响应.MSCVLR通过

8、鉴权请求消息将随机数RAND发送给MS。MS的SIM卡中也存储有密钥Kid和A3算法的程序。因此MS收到RAND后,让随机数RAND和密钥Kid通过A3算法得到符号响应SRES,并且将SRES通过鉴权响应消息AUTHENTICATIONRESPoNSE发送给USCVLRMSC/VLR比较SRES和SRES。若两者相同,则表示MS是合法的用户,鉴权成功;否则鉴权失败,向MS发送LoCATloNUPDATINGREJECT消息。为了保证空中接口数据的安全性,网络还可以在鉴权之后启动加密程序。在加密模式下,空中接口上的数据首先都要进行加密,接收端进行相应的解密,但这个过程并不是必须的。由网络运营商设

9、备所决定。(6)鉴权过程完成之后,MSC/VLR对LOCATlONUPDATINGREQUEST消息进行处理。MSC/VLR在其维护的参数列表中寻找同LOCATlONUPDATINGREQUEST消息中包含的IMSl相同的那行记录,将其中“是否附着”这一项标识为“已附着“;并向MS发送LOCATloNUPDATlNGACCEPT消息。(7)在LoCATlONUPDATINGACCEPT消息或者LOCATlONUPDATINGREJECT消息发送完毕后,DISI附着过程完成,开始链路释放的过程。MSC/VLR向BS发送CLEAR消息,BS收到CLEAR消息,则向MS发送CHANNELRELEAS

10、E消息。MS收到CHANNELRELEASE消息,则向BS发送数据链路层Lad的DlSC帧。BS收到DlSC帧后,将释放MSC与BS之间的链路;并向MS回送对于DISC帧响应的UA帧。MS收到UA帧后,则进入空闲状态,释放RR连接。至此,整个IMSI附着过程完成。3. MS关机的信令过程介绍图2-5-2是关机的信令过程。关机的过程同其他的过程相同,开始是MS和BS之间进行RR连接的建立过程。之后在MS发向MSC/VLR的SABM帧中就包含消息IMSlDETACHINDICATION0收到这条消息以后,MSC/VLR就将与此MS对应的记录改为“未附着”状态。图2-5-2MS关机的信令过程MSC/

11、VLR维护IMSl的附着与否,作用在于当别的US呼叫此MS时,MSC/VLR对MS寻呼之前,先查看是否附着这一位,若己附着则进行正常的寻呼,否则就不进行寻呼,直接告诉对方的MSC/VLR此MS未开机或者不在服务区。五、实验步骤(一)实验准备1 .打开计算机上的“移动系统信令软件”。2 .打开主叫移动实验箱电源,等待初始化完成。3 .按“GSM开发模块”左上角的“工作方式选择”按钮,使模块右上角“PC-SYS”对应的指示灯亮,此时计算机和实验箱上的主单片机连接;(二)开机入网信令实验1 .在“移动系统信令软件”主界面上点击“开机信令”按钮,进入此实验界面;2 .实验箱上,先按“菜单”键,再按数字

12、键“9”进入系统通信实验,相当于MS开机,液晶屏自动显示本实验箱的号码;3 .当实验箱液晶屏本机号码后显示“*”时,表示移动实验箱开机入网正常,否则重复该步骤2,或者移动实验箱关机后再开机,重复步骤2。观察消息框中显示的开机的信令过程。开机信令过程若正常结束,会弹出对话框“开机过程完成,终端处于空闲状态”;4 .到目前为止,正常的开机过程结束,点击“退出”按钮退出开机信令实验。下面进入关机信令实验。5 .可以在和交换机连接的PC机上观察HLR和VLR中观察相应的状态变化。(三)关机信令实验1 .在“移动系统信令软件”主界面上点击“关机信令”按钮,进入此实验界面;2 .实验箱上,按“菜单”键从系统通信实验中退出,相当于MS关机;3 .观察消息框中显示的关机信令过程。关机信令过程若正常结束,会弹出对话框“关机结束”;4 .可以在和交换机连接的PC机上观察HLR和VLR中观察相应的状态变化。进行以上实验时,每一实验结束后,结合实验原理中的信令流程图认真分析信令流程并做相应的记录。实验结果:(1)开机后正常IMS邛付着的信令过程(2)关机的信令过程实验心得与体会通过这个实验,了解了GSM移动终端开机后接入网络进入工作状态的全过程;掌握GSM移动终端开机入网位置登记的信令过程;掌握了GSM移动终端关机离开网络的信令过程。

展开阅读全文
相关资源
猜你喜欢
相关搜索

当前位置:首页 > IT计算机 > 手机开发

copyright@ 2008-2023 1wenmi网站版权所有

经营许可证编号:宁ICP备2022001189号-1

本站为文档C2C交易模式,即用户上传的文档直接被用户下载,本站只是中间服务平台,本站所有文档下载所得的收益归上传人(含作者)所有。第壹文秘仅提供信息存储空间,仅对用户上传内容的表现方式做保护处理,对上载内容本身不做任何修改或编辑。若文档所含内容侵犯了您的版权或隐私,请立即通知第壹文秘网,我们立即给予删除!