REACH SVHC物质增加至233项.docx

上传人:p** 文档编号:705683 上传时间:2024-01-18 格式:DOCX 页数:2 大小:38.92KB
下载 相关 举报
REACH SVHC物质增加至233项.docx_第1页
第1页 / 共2页
REACH SVHC物质增加至233项.docx_第2页
第2页 / 共2页
亲,该文档总共2页,全部预览完了,如果喜欢就下载吧!
资源描述

《REACH SVHC物质增加至233项.docx》由会员分享,可在线阅读,更多相关《REACH SVHC物质增加至233项.docx(2页珍藏版)》请在第壹文秘上搜索。

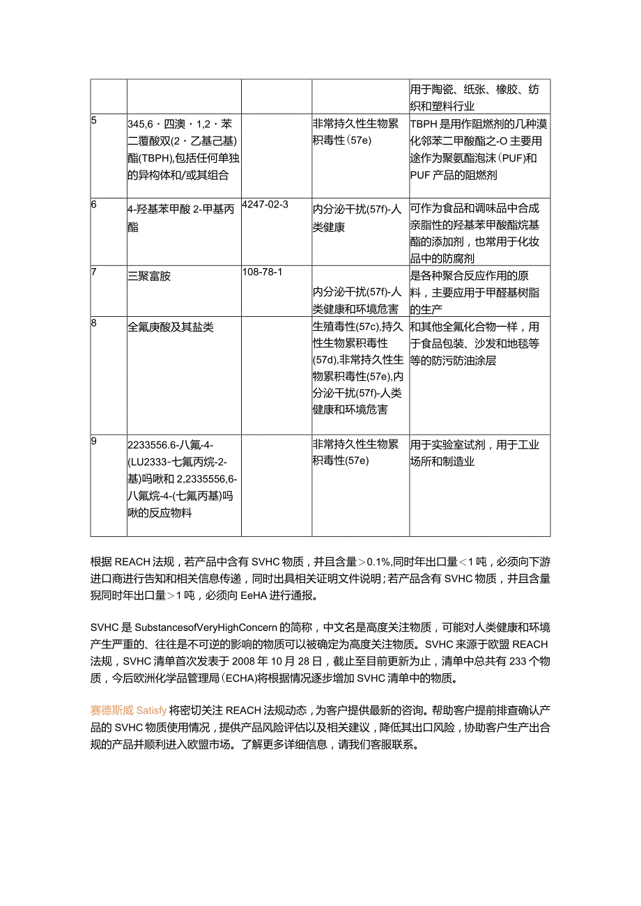
1、REACHSVHC物质增力口至233项2023年1月17日,欧盟化学品管理局(ECHA)正式把新增9项危险化学物质至高度关注物SVHC(substancesofveryhighconcern)候选物质清单中,这些物质有可能严重影响环境和人类健康,分别用于阻燃剂、油漆和涂料、涂层、增塑剂以及纸浆和纸张的制造等领域。现在SVHC物质清单从224项增加至233项。新增的9项SVHC高度关注物如下:序号物质名称CAS号纳入理由物质用途11,2-二(246-三漠苯氧基)乙烷(BTBPE)37853-59-1非常持久性生物累积毒性(57e)BTBPE是一种阻燃剂,作为高温处理中的热稳定剂。可以用于电子电气

2、设备中,如计算机、电视、移动电话和建筑材料中2四漠双酚A(TBBPA)79-94-7致癌毒性(57a)TBBPA是一种漠化阻燃剂,常用于环氧涂层电路板以及电子电气设备的热塑性部件中的阻燃剂,例如ABS塑料外壳3双酚S(BPS)80-09-1生殖毒性(57c),内分泌干扰(57f)-人类健康和环境危害BPS具有类似BPA的应用,用于热敏纸或者塑料制品的食品接触材料中用作BPA的替代物4偏硼酸钢13701-59-2生殖毒性(57C)用于涂料行业底漆、面漆、脱漆剂、防锈颜料中,也用于陶瓷、纸张、橡胶、纺织和塑料行业5345,6四澳1,2苯二覆酸双(2乙基己基)酯(TBPH),包括任何单独的异构体和/

3、或其组合非常持久性生物累积毒性(57e)TBPH是用作阻燃剂的几种漠化邻苯二甲酸酯之-O主要用途作为聚氨酯泡沫(PUF)和PUF产品的阻燃剂64-羟基苯甲酸2-甲基丙酯4247-02-3内分泌干扰(57f)-人类健康可作为食品和调味品中合成亲脂性的羟基苯甲酸酯烷基酯的添加剂,也常用于化妆品中的防腐剂7三聚富胺108-78-1内分泌干扰(57f)-人类健康和环境危害是各种聚合反应作用的原料,主要应用于甲醛基树脂的生产8全氟庚酸及其盐类生殖毒性(57c),持久性生物累积毒性(57d),非常持久性生物累积毒性(57e),内分泌干扰(57f)-人类健康和环境危害和其他全氟化合物一样,用于食品包装、沙发

4、和地毯等等的防污防油涂层92233556.6-八氟-4-(LU2333-七氟丙烷-2-基)吗啾和2,2335556,6-八氟烷-4-(七氟丙基)吗啾的反应物料非常持久性生物累积毒性(57e)用于实验室试剂,用于工业场所和制造业根据REACH法规,若产品中含有SVHC物质,并且含量0.1%,同时年出口量1吨,必须向下游进口商进行告知和相关信息传递,同时出具相关证明文件说明;若产品含有SVHC物质,并且含量猊同时年出口量1吨,必须向EeHA进行通报。SVHC是SubstancesofVeryHighConcern的简称,中文名是高度关注物质,可能对人类健康和环境产生严重的、往往是不可逆的影响的物质可以被确定为高度关注物质。SVHC来源于欧盟REACH法规,SVHC清单首次发表于2008年10月28日,截止至目前更新为止,清单中总共有233个物质,今后欧洲化学品管理局(ECHA)将根据情况逐步增加SVHC清单中的物质。赛德斯威Satisfy将密切关注REACH法规动态,为客户提供最新的咨询。帮助客户提前排查确认产品的SVHC物质使用情况,提供产品风险评估以及相关建议,降低其出口风险,协助客户生产出合规的产品并顺利进入欧盟市场。了解更多详细信息,请我们客服联系。

展开阅读全文
相关资源
猜你喜欢
相关搜索

当前位置:首页 > 办公文档 > 通知/申请

copyright@ 2008-2023 1wenmi网站版权所有

经营许可证编号:宁ICP备2022001189号-1

本站为文档C2C交易模式,即用户上传的文档直接被用户下载,本站只是中间服务平台,本站所有文档下载所得的收益归上传人(含作者)所有。第壹文秘仅提供信息存储空间,仅对用户上传内容的表现方式做保护处理,对上载内容本身不做任何修改或编辑。若文档所含内容侵犯了您的版权或隐私,请立即通知第壹文秘网,我们立即给予删除!