特殊特性管理程序.docx

上传人:p** 文档编号:709673 上传时间:2024-01-20 格式:DOCX 页数:2 大小:30.52KB
下载 相关 举报
特殊特性管理程序.docx_第1页
第1页 / 共2页
特殊特性管理程序.docx_第2页
第2页 / 共2页
亲,该文档总共2页,全部预览完了,如果喜欢就下载吧!
资源描述

《特殊特性管理程序.docx》由会员分享,可在线阅读,更多相关《特殊特性管理程序.docx(2页珍藏版)》请在第壹文秘上搜索。

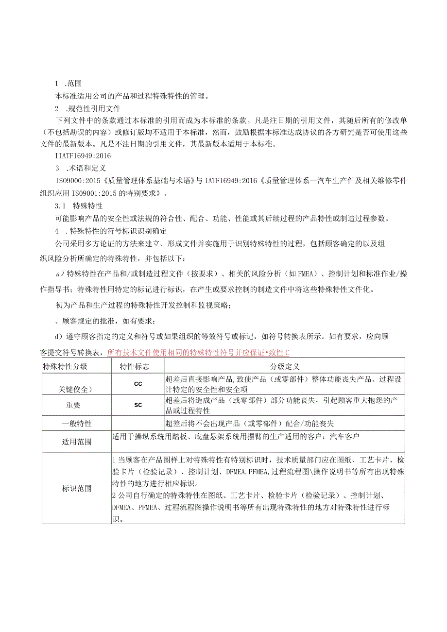
1、1 .范围本标准适用公司的产品和过程特殊特性的管理。2 .规范性引用文件下列文件中的条款通过本标准的引用而成为本标准的条款。凡是注日期的引用文件,其随后所有的修改单(不包括勘误的内容)或修订版均不适用于本标准,然而,鼓励根据本标准达成协议的各方研究是否可使用这些文件的最新版本。凡是不注日期的引用文件,其最新版本适用于本标准。IIATF16949:20163 .术语和定义ISO9000:2015质量管理体系基础与术语与IATFI6949:2016质量管理体系一汽车生产件及相关维修零件组织应用IS09001:2015的特别要求。3.1 特殊特性可能影响产品的安全性或法规的符合性、配合、功能、性能或

2、其后续过程的产品特性或制造过程参数。4 .特殊特性的符号标识识别确定公司采用多方论证的方法来建立、形成文件并实施用于识别特殊特性的过程,包括顾客确定的以及组织风险分析所确定的特殊特性,并包括以下:a)特殊特性在产品和/或制造过程文件(按要求)、相关的风险分析(如FMEA)、控制计划和标准作业/操作指导书;特殊特性用特定的标记进行标识,在产生或要求控制的制造文件中将这些特殊特性文件化。初为产品和生产过程的特殊特性开发控制和监视策略;。顾客规定的批准,如有要求;d)遵守顾客指定的定义和符号或如果组织的等效符号或标记,如符号转换表所示。如有要求,应向顾客提交符号转换表,所有技术文件使用相同的特殊特性

3、符号并应保证致性C特殊特性分级特性标志分级定义关键佼全)CC超差后直接影响产品,致使产品(或零部件)整体功能丧失产品、过程设计特定的安全性和安全项重要SC超差后将造成产品(或零部件)部分功能丧失,引起顾客重大抱怨的产品或过程特性一般特性超差后将不会出现产品(或零部件)配合/功能丧失适用范围适用于操纵系统用踏板、底盘悬架系统用摆臂的生产适用的客户:汽车客户标识范围1当顾客在产品图样上对特殊特性有特别标识时,技术质量部门应在图纸、工艺卡片、检验卡片(检验记录)、控制计划、DFMEA.PFMEA,过程流程图操作说明书等所有出现特殊特性的地方进行相应标识。2公司自行确定的特殊特性在图纸、工艺卡片、检验

4、卡片(检验记录)、控制计划、DFMEA、PFMEA、过程流程图操作说明书等所有出现特殊特性的地方对特殊特性进行标识。5.管理内容与办法流程过程指标特性符号与规定的一致性权责衡量指标主要活动描述支持文件相关记录项目开发小组特性识别特性符号与规定致性5.1在新产品设计开发时,识别法规、顾客确定特性要求、设计经验、组织风险分析确定特殊特性产品/过程特殊特性清单技术部门设计主管特性确定5.2由设计主管经理对特殊特性进行批准。(必要时交顾客确认)产品/过程特殊特性清单技术部门特性符号的设计5.3.1对识别的特殊特性进行标识。参见4特殊特性的符号标识和对照表5.3.2若顾客指定特殊特性符号要求,直接引用或转换对照;特殊特性的符号标识、特殊特性符号对照表生产和工艺特性符号的使用宣传5.4在内部的工艺文件中,如:控制计划,作业指导书等均予以标识,技术人员进行自查核对。5.5对新进/在职人员进行相应的培训学习。5.6对特殊特性按照控制计划中规定方法和频次进行监控,包括过程能力研究,FMEA,MSA分析,过程控制/检验。5.7内部审核进行全面核查标识的准确性和一致性。培训记录控制计划FEMA作业指导书技术部门5.8根据顾客抱怨,FEMEA更新,重大质量问题改进等及时改进。监控频率见证材料1次/年质量审核

展开阅读全文
相关资源
猜你喜欢
相关搜索

当前位置:首页 > 高等教育 > 大学课件

copyright@ 2008-2023 1wenmi网站版权所有

经营许可证编号:宁ICP备2022001189号-1

本站为文档C2C交易模式,即用户上传的文档直接被用户下载,本站只是中间服务平台,本站所有文档下载所得的收益归上传人(含作者)所有。第壹文秘仅提供信息存储空间,仅对用户上传内容的表现方式做保护处理,对上载内容本身不做任何修改或编辑。若文档所含内容侵犯了您的版权或隐私,请立即通知第壹文秘网,我们立即给予删除!