螺纹钢、白银期权仿真交易指南.docx

上传人:p** 文档编号:71560 上传时间:2022-12-14 格式:DOCX 页数:8 大小:29.85KB
下载 相关 举报
螺纹钢、白银期权仿真交易指南.docx_第1页
第1页 / 共8页
螺纹钢、白银期权仿真交易指南.docx_第2页
第2页 / 共8页
螺纹钢、白银期权仿真交易指南.docx_第3页
第3页 / 共8页
螺纹钢、白银期权仿真交易指南.docx_第4页
第4页 / 共8页
螺纹钢、白银期权仿真交易指南.docx_第5页
第5页 / 共8页
螺纹钢、白银期权仿真交易指南.docx_第6页
第6页 / 共8页
螺纹钢、白银期权仿真交易指南.docx_第7页
第7页 / 共8页
螺纹钢、白银期权仿真交易指南.docx_第8页
第8页 / 共8页
亲,该文档总共8页,全部预览完了,如果喜欢就下载吧!
资源描述

《螺纹钢、白银期权仿真交易指南.docx》由会员分享,可在线阅读,更多相关《螺纹钢、白银期权仿真交易指南.docx(8页珍藏版)》请在第壹文秘上搜索。

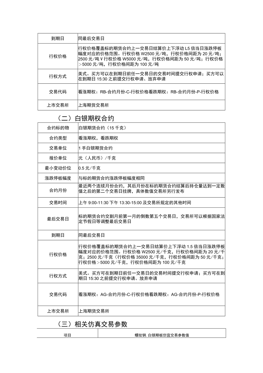
1、螺纹钢、白银期权仿真交易指南一、参与交易帐号、密码、交易编码等使用上期所仿真测试环境已设立的数据。二、挂牌标的合约螺纹钢期权挂牌标的合约RB2301、RB2302o白银期权挂牌标的合约AG2301、AG2302o三、交易时间品种交易时间螺纹钢期权每周一至周五上午9:00-11:30,普通交易日下午13:30-15:00,到期交易日下午13:30-15:30,连续交易时间为每周一至周五21:00-23:00白银期权每周一至周五上午9:00-11:30,普通交易日下午13:30-15:00,到期交易日下午13:30-15:30,连续交易时间为每周一至周五21:00-次日02:30四、仿真参数(-)

2、螺纹钢期权合约合约标的物螺纹钢期货合约(1()吨)合约类型看涨期权,看跌期权交易单位1手螺纹钢期货合约报价单位元(人民币)/吨最小变动价位0.5元/吨涨跌停板幅度与标的期货合约涨跌停板幅度相同合约月份最近两个连续月份合约,其后月份在标的期货合约结算后持仓量达到一定数值之后的第二个交易日挂牌,具体数值交易所另行发布交易时间上午9:00/1:30下午13:30/5:00及交易所规定的其他时间最后交易日标的期货合约交割月前第一月的倒数第五个交易日,交易所可以根据国家法定节假日等调整最后交易日到期日同最后交易日行权价格行权价格覆盖标的期货合约上一交易日结算价上下浮动L5倍当日涨跌停板幅度对应的价格范围

3、。行权价格W2500元/吨,行权价格间距为20元/吨;2500元/吨V行权价格W5000元/吨,行权价格间距为50元/吨;行权价格5000元/吨,行权价格间距为100元/吨行权方式美式。买方可以在到期日前任一交易日的交易时间提交行权申请;买方可以在到期日15:30之前提交行权申请、放弃申请交易代码看涨期权:RB-合约月份-C-行权价格看跌期权:RB-合约月份-P-行权价格上市交易所上海期货交易所(二)白银期权合约合约标的物白银期货合约(15千克)合约类型看涨期权,看跌期权交易单位1手白银期货合约报价单位元(人民币)/千克最小变动价位0.5元/千克涨跌停板幅度与标的期货合约涨跌停板幅度相同合约月

4、份最近两个连续月份合约,其后月份在标的期货合约结算后持仓量达到一定数值之后的第二个交易日挂牌,具体数值交易所另行发布交易时间上午9:00-11:30下午13:30-15:00及交易所规定的其他时间最后交易日标的期货合约交割月前第一月的倒数第五个交易日,交易所可以根据国家法定节假日等调整最后交易日到期日同最后交易日行权价格行权价格覆盖标的期货合约上一交易日结算价上下浮动1.5倍当日涨跌停板幅度对应的价格范围。行权价格W2500元/千克,行权价格间距为20元/千克;2500元/千克行权价格35000元/千克,行权价格间距为50元/千克;行权价格5000元/千克,行权价格间距为100元/千克行权方式

5、美式。买方可在到期日前任一交易日的交易时间提交行权申请;买方可在到期日15:30之前提交行权申请、放弃申请交易代码看涨期权:AG-合约月份-C-行权价格看跌期权:AG-合约月份-P-行权价格上市交易所上海期货交易所(三)相关仿真交易参数项目螺纹钢.白银期板仿宜交易参数值交易手续登?元/丰交易壬统粉平今优惠弟的平今壬绥特行权(履约1手绛费9元/半行枚前期枚白对冲壬级落9亓./羊做市商期权白对冲年绎希今收壬续帮行杈后期侪白对冲丰统辖金的壬统费无风险利率1.5%限价单最小下单量1手限价单最大下单量IOO丰(四)持仓限额品种标的期货合约挂牌至交割月前第二月(期权合约挂牌至到期月前一月)标的期货合约交割

6、月前第一月(期权到期月)限仓数额(手,单边)限仓数额(手,单边)非期货公司会员客户非期货公司会员客户螺纹钢期权900009000045004500白银期权18000900054002700五、套保、套利额度申请会员通过仿真会员服务系统,为客户申请套期保值、套利额度。六、技术指引(-)仿真交易系统(通过证联网测试网接入)前端域名服务(以下简称FENS)地址为:42.24.1.47,42.24.1.48使用FENS服务器获取交易前置机地址参数的TCP普通链路端口号为5901;使用FENS服务器获取行情前置机地址参数的TCP普通链路端口号为5903o各会员单位和各行情转发单位的网络安全控制策略应开通

7、对42.24.1.0/24网段上TCP端口为590h5903、43005、43011的访问权限;及对42.24.1.0/24网段上TCP端口为80、443、7002的访问权限。确保上述网段及协议端口的通讯正常。上期所的一档行情主题号为IOO1,发布频率为每秒2笔。(二)仿真二代行情平台(通过证联网测试网接入)行情查询服务相参数:网络通道IPTCP端口号行情A路42.24.1.14743022行情B路42.24.1.14843022增量行情服务相关参数:产品行情主题网络通道组地址前I地址端口一档单边行情1001行情A路232.1.1.142.24.1.14521001行情B路232.1.1.11

8、42.24.1.14621001五档单边行情I(MX)行情A路232.1.1.142.24.1.14521000行情B路232.1.1.1142.24.1.14621000(三)仿真会员服务系统(通过证联网测试网接入)(四)仿真会员结算文件下载API接口(通过证联网测试网接入)IP:42.24.1.149,端口:443开放时间段:交易日15:00-21:00测试用户和证书信息在仿真会服系统20210223的通知中。(五)期货市场监控中心仿真统一开户系统(通过证联网接入)如需新开客户,请通过以下地址申请。(1)Web方式的地址::7002/test(2)接口调用方式的地址ssl:/42.0.2.

9、3:51002(六)期货市场监控中心盘后报送测试系统15.9.11.45(专线地址),报送服务器端口:900042.0.2.4(证联网地址),报送服务器端口:9000(七)仿真交易数据准备请提前做好技术系统的仿真交易准备。如需要更多资金,请联系上期所另外申请。(八)注意事项本次仿真交易不涉及客户统一开户、交割、仓单业务、银行转账等相关业务。(九)要求请会员在上期所仿真会员服务系统填写螺纹钢、白银期权仿真交易测试反馈,菜单路径为业务窗口-系统测试.系统测试反馈,请对标题为“螺纹钢、白银期权仿真交易测试反馈”的记录进行操作。七、联系方式技术咨询:产品咨询:电子邮箱:传真:特此通知。附表:螺纹钢、白

10、银期权仿真交易反馈表附表螺纹钢、白银期权仿真交易反馈表会员情况公司名称会员号技术系统联系人姓名:电话:Email:技术系统情况使用系统金仕达恒生口易盛口上期技术口自开发其他:(开发商名称):报盘机IP地址登录用户名测试场景反馈场景名称参与角色系统名称功能点测试场景是否通过常易日交会员会员系统、交易所交易系统与交易所系统连接1、确认会员是否连接到交易所正常交易2、一代行情是否正常3、二代行情是否正常会员系统、交易所交易系统、终端厂商系统查询合约、接收合约状态切换信息查询螺纹钢、白银期权合约正常接收,合约状态切换信息正常会员系统、终端厂商系统报单、撤单、开/平仓螺纹钢、白银期权合约报单、撤单、开/

11、平仓、成交回报是否正常会员系统、终端厂商系统普通客户询价普通客户对螺纹钢、白银期权合约询价会员系统、做市商系统做市商报价做市商对螺纹钢、白银期权合约报价会员系统、终端厂商系统通过交易指令对螺纹钢、白银期权提交行权申请(勾选买方期货自对冲)、提交期权自对冲申请、提交期货自对冲申请、提交做市商留仓申请会员系统、交易所会服系统通过会员服务系统对螺纹钢、白银期权提交行权申请(勾选买方期货自对冲)、提交期权自对冲申请、提交期货自对冲申请、提交做市商留仓申请会员系统、终端厂商系统投资者对螺纹钢、白银期权合约下套保单对螺纹钢、白银期权合约下套保单会员系统、交易所交易系统对投资者进行实时风险监控检查会员下客户

12、是否有异常交易情况并提出预警。对投资者资金进行监控并进行追保、强平等操作。度权u24到行1月日会员会员系统、终端厂商系统通过交易指令对螺纹钢、白银期权提交行权申请(勾选买方期货自对冲)、提交期权自对冲申请、提交期货自对冲申请、提交做市商留仓申请会员系统、交易所会服系统通过会员服务系统对螺纹钢、白银期权提交行权申请(勾选买方期货自对冲)、提交期权自对冲申请、提交期货自对冲申请、提交做市商留仓申请常算日结会员会员系统上期所结算文件导入结算文件导入成功。结算文件可以从会服系统下载也可以通过APl接口自动获取,两种方式均需测试。会员系统系统结算结算流程是否正常会员系统结算结果核对核对结果正确:上期所成交、资金、投资者持仓、会员持仓等核对正确会员系统报表生成报表结果正确性据送数报会员会员系统报送数据生成/报送结果查询报送文件是否正确注:请会员在仿真交易测试结束(2022年12月2日)前按每个席位在上期所仿真会员服务系统填写螺纹钢、白银期权仿真交易测试反馈,菜单路径为业务窗口-系统测试-系统测试反馈,请对标题为螺纹钢、白银期权仿真交易测试反馈”的记录进行操作。谢谢配合。

展开阅读全文
相关资源
猜你喜欢
相关搜索

当前位置:首页 > 金融/证券 > 期货

copyright@ 2008-2023 1wenmi网站版权所有

经营许可证编号:宁ICP备2022001189号-1

本站为文档C2C交易模式,即用户上传的文档直接被用户下载,本站只是中间服务平台,本站所有文档下载所得的收益归上传人(含作者)所有。第壹文秘仅提供信息存储空间,仅对用户上传内容的表现方式做保护处理,对上载内容本身不做任何修改或编辑。若文档所含内容侵犯了您的版权或隐私,请立即通知第壹文秘网,我们立即给予删除!