无极绳绞车机械检修标准作业流程.docx

上传人:p** 文档编号:728367 上传时间:2024-01-29 格式:DOCX 页数:26 大小:269.10KB
下载 相关 举报
无极绳绞车机械检修标准作业流程.docx_第1页
第1页 / 共26页
无极绳绞车机械检修标准作业流程.docx_第2页
第2页 / 共26页
无极绳绞车机械检修标准作业流程.docx_第3页
第3页 / 共26页
无极绳绞车机械检修标准作业流程.docx_第4页
第4页 / 共26页
无极绳绞车机械检修标准作业流程.docx_第5页
第5页 / 共26页
无极绳绞车机械检修标准作业流程.docx_第6页
第6页 / 共26页
无极绳绞车机械检修标准作业流程.docx_第7页
第7页 / 共26页
无极绳绞车机械检修标准作业流程.docx_第8页
第8页 / 共26页
无极绳绞车机械检修标准作业流程.docx_第9页
第9页 / 共26页
无极绳绞车机械检修标准作业流程.docx_第10页
第10页 / 共26页
亲,该文档总共26页,到这儿已超出免费预览范围,如果喜欢就下载吧!
资源描述

《无极绳绞车机械检修标准作业流程.docx》由会员分享,可在线阅读,更多相关《无极绳绞车机械检修标准作业流程.docx(26页珍藏版)》请在第壹文秘上搜索。

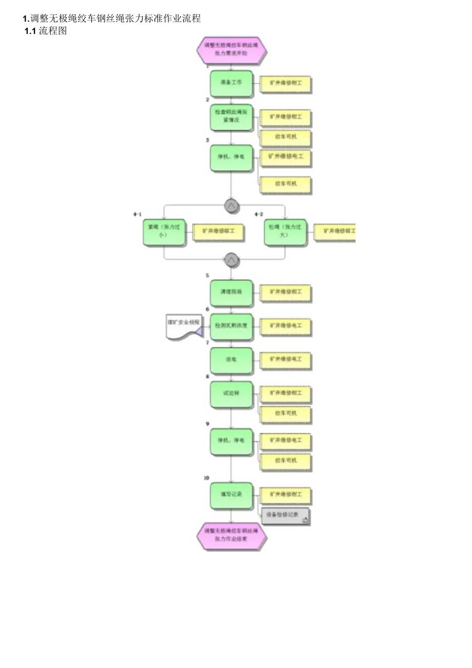
1、目录1 .调整无极绳绞车钢丝绳张力标准作业流程22 .无极绳绞车钢丝绳检查检修标准作业流程53 .无极绳绞车回头轮、托压绳轮检修标准作业流程84 .无极绳绞车牵引车检修标准作业流程115 .无极绳绞车张紧装置检修标准作业流程146 .无极绳绞车主机检修标准作业流程177 .移设无极绳绞车尾轮(回绳轮)标准作业流程211.调整无极绳绞车钢丝绳张力标准作业流程1.1流程图L2流程概述流程名称调整无极绳绞车钢丝绳张力标准作业流程流程编号流程说明适用范围流程接口1.3标准作业工单序号流程步骤作业内容作业标准相关制度作业表单作业人员危险源及风险1准备工作准备工器具:5吨手拉葫芦、链条、绳扣等。工具材料齐

2、全可靠。矿井维修钳工2检查钢丝绳张紧情况1)启动无极绳绞车:2)观察钢丝绳张力情况。1)各机构转动灵活,操作顺畅;2)观察钢丝绳张力情况。绞车司机;矿井维修钳工3停机、停电D按下停车按钮;2)无极绳绞车控制开关停电,隔离开关手把打到零位,闭锁,挂停电牌。1)牵引梭车开到绞车驱动滚筒外5-10米位置,停车;2)确认停电开关正确、可靠。矿井维修电工:绞车司机停电后未闭锁上锁挂牌,误送电可能导致人员伤害。4-1紧绳(张力过小)1)固定牵引;把牵引梭车的两个车轮与轨道,用链条进行固定;2)将5吨手拉葫芦一端固定在梭车上,另一端用绳扣固定在需要张紧的钢丝绳上,拉紧手拉葫芦对钢丝绳进行张紧;3)松开梭车上

3、楔形环,人工转动储绳滚筒,收紧余绳后固定钢丝绳楔形环;4)使用手拉葫芦拉紧,解除牵引梭车的两个车轮与轨道的固定链条,再松开手拉葫芦.解除牵引梭车固定。1)梭车固定可靠;2)紧绳后的牵引钢丝绳张力符合张紧要求;3)储绳滚筒收回余绳后,要固定可靠;4)固定梭车的链条设施等要撤除干净。矿井维修钳工4-2松绳(张力过大)调整张紧装置的坠泥及根据牵引力计算确定。矿井维修钳工严禁将手放在设备液压张紧系统压力,减小坠泥重量或降低液压张紧系统压力。部件之间或下方。5清理现场D清点回收工器具;2)清理现场卫生。D工器具无遗落;2)现场卫生干净整洁。矿井维修钳工6检测瓦斯浓度检测瓦斯浓度。便携式瓦检仪检查设备周围

4、20米范围内的瓦斯浓度达1%时,禁止送电。煤矿安全规程第四百四十二条、第一百七十三条矿井维修电工未检查瓦斯浓度或瓦斯浓度检查不准确造成瓦斯事故。7送电摘除停电牌,解除闭锁,隔离开关手把打到合的位置,电源指示灯亮。遵循“谁停电、谁送电”的规定。矿井维修电工8试运转1)启动无极绳绞车;2)检查钢丝绳张力情况。1)设备运转正常;2)钢丝绳张力满足运输要求。矿井维修钳工;绞车司机9停机、停电1)停止无极绳绞车运行;2)开关手把打到零位。停机、停电、闭锁、上锁。矿井维修电工;绞车司机停电后未闭锁上锁挂牌,误送电可能导致人员伤害。10填写记录填写设备检修记录。记录清晰,内容完整。设备检修记录矿井维修钳工2

5、.2流程概述流程名称无极绳绞车钢丝绳检查检修标准作业流程流程编号流程说明适用范围井工矿流程接口2.3标准作业工单序号流程步骤作业内容作业标准相关制度作业表单作业人员危险源及风险1准备工具、材料、配件准备工具材料:扳手、手锤、撬棍、油漆等。工具材料齐全可靠。矿井维修钳工2作业前准备标志钢丝绳。油漆标志检查起始位置,历次检查均按此标志记录钢丝绳检查位置与长度。矿井维修钳工作业前未检查作业环境,造成巷道片帮煤或顶板冒落伤人。3验绳1)验绳方式;2)绞车速度规定。1)肉眼观察和用手捋摸;2)与司机配合,速度小于0.3米/秒。矿井维修钳工停电后未闭锁上锁挂牌,误送电导致人员伤害。4停机、停电1)无极绳绞

6、车停机;2)开关停电、闭锁。1)按下停车按钮;2)闭锁、上锁、挂牌。矿井维修电工D停电后未闭锁上锁挂牌,误送电导致人员伤害;2)未按操作规程停电。5-1处理断丝1)修剪断丝突出部位;2)更换断丝超限钢丝绳。1)修剪平整,手捋摸无明显感觉;2)钢丝绳在1个捻距内断丝断面积与钢丝总断面积之比,达到百分之二十五时,必须更换;3)断丝数突然增加或伸长突然加快,必须立即更换。煤矿安全规程第四百一十二条矿井维修钳工5-2检查磨损游标卡尺测量钢丝绳直径。1)测量位置正确,数据准确;2)直径减小量达到百分之十时,必须更换。煤矿安全规程第四百条一十二矿井维修钳工6-1检查变形检查钢丝绳变形情况。D弯曲变形轻微,

7、弹性良好;2)钢丝绳在运行中遭受猛烈煤矿安全规程第四百一十三条矿井维修钳工拉力产生的严重扭曲或变形,必须立即更换。6-2检查锈蚀检查钢丝绳锈蚀情况。1)锈蚀轻微,钢丝弹性良好;2)锈蚀严重,或点蚀麻坑形成沟纹,不论断丝数多少或绳径是否变化,必须立即更换。煤矿安全规程第四百一十二条矿井维修钳工7检查接头1)检查钢丝绳插接情况:2)检查牵引车处钢丝绳固定情况。1)插接长度不得小于钢丝绳直径的100o倍:接头完好,无松动、钢丝突出现象;2)固定可靠。煤矿安全规程第四百一十四条矿井维修钳工8填写记录填写钢丝绳检修记录。检查内容、检查结果逐项填入钢丝绳检查记录表,存在严重问题向有关领导汇报。钢丝绳检查检

8、修记录矿井维修钳工3.无极绳绞车回头轮、托压绳轮检修标准作业流程3.1 流程图/Me三*ta筵憧Dll北开的产kWyLr,wzILeelIllI停算.J-Jt记,i,!4布心理Ir,trIrW工“)jrw7,、-|rduZEfr,iiMUIJjr*wwI111冷,8.IrwnrIIr1ftt*muIr*raxj,IIgrwt23tt*t*,lir#iKTIlmhmmhhmhJrrML机Jrww-J.,.J.1.1.1.Il写记俵.Hr*MIL2JL=J_j2J*4Ma*)4.2流程概述流程名称无极绳绞车牵引车检修标准作业流程流程编号流程说明适用范围井工矿流程接口4.3标准作业工单序号流程步骤作

9、业内容作业标准相关制度作业表单作业人员危险源及风险1准备工具、材料、配件准备工具材料:专用套筒、扳手、手锤、撬棍等。工具材料齐全可靠。矿井维修钳工2检查作业环境1)清洁机体卫生;2)清理作业区域卫生;3)检查作业区域顶板支护情况。D绳轮装置卫生整洁;2)卫生整洁,无杂物;3)支护良好。矿井维修钳工作业前未检查作业环境,造成巷道片帮煤或顶板冒落伤人。3停机、停电1)按下停车按钮:2)开关停电、闭锁。1)无极绳绞车停机;2)闭锁、上锁、挂牌。矿井维修电工停电后未闭锁上锁挂牌,误送电导致人员伤害。4检查行走装置1)检查轮对;2)轮对加注润滑脂。D轮对固定牢固、无裂纹,磨损不超限;2)定期加注润滑脂。矿井维修钳工5检查连接装置1)检查车架;2)检查碰头;3)检查联接器防脱销装置;4)检查钢丝绳锁具;5)检查牵

展开阅读全文
相关资源
猜你喜欢
相关搜索

当前位置:首页 > 汽车/机械/制造 > 制造加工工艺

copyright@ 2008-2023 1wenmi网站版权所有

经营许可证编号:宁ICP备2022001189号-1

本站为文档C2C交易模式,即用户上传的文档直接被用户下载,本站只是中间服务平台,本站所有文档下载所得的收益归上传人(含作者)所有。第壹文秘仅提供信息存储空间,仅对用户上传内容的表现方式做保护处理,对上载内容本身不做任何修改或编辑。若文档所含内容侵犯了您的版权或隐私,请立即通知第壹文秘网,我们立即给予删除!