广州市小学教育校园电视台教育装备配置指南.docx

上传人:p** 文档编号:731306 上传时间:2024-01-30 格式:DOCX 页数:3 大小:57.72KB
下载 相关 举报
广州市小学教育校园电视台教育装备配置指南.docx_第1页
第1页 / 共3页
广州市小学教育校园电视台教育装备配置指南.docx_第2页
第2页 / 共3页
广州市小学教育校园电视台教育装备配置指南.docx_第3页
第3页 / 共3页
亲,该文档总共3页,全部预览完了,如果喜欢就下载吧!
资源描述

《广州市小学教育校园电视台教育装备配置指南.docx》由会员分享,可在线阅读,更多相关《广州市小学教育校园电视台教育装备配置指南.docx(3页珍藏版)》请在第壹文秘上搜索。

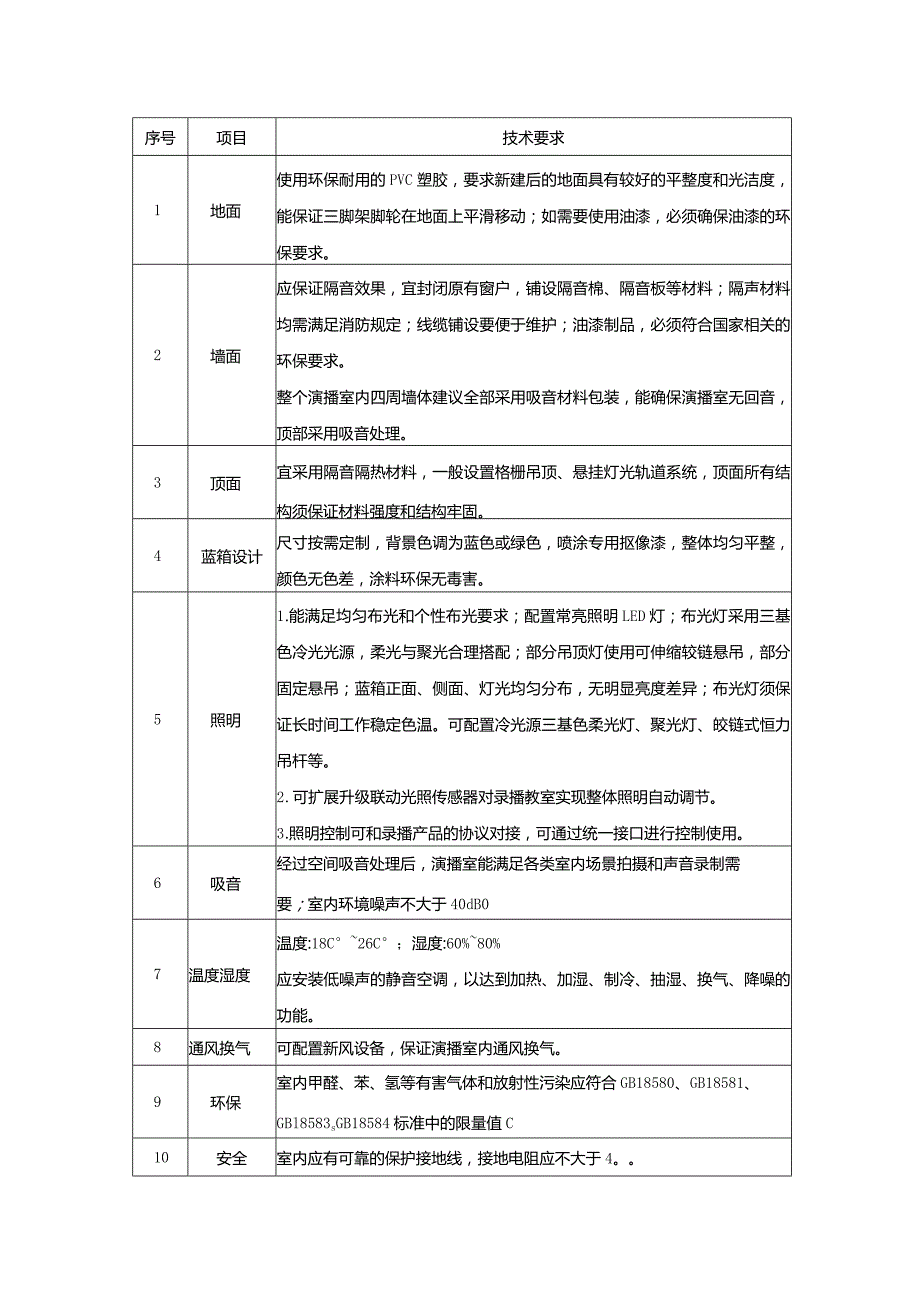
1、1.校园电视台校园电视台由摄、录、编、播等系统组成,具有录播、直播、转播等多种功能,是学生自主管理、开拓视野、展示风采和参与综合实践活动的重要场所。学校通过校园电视台开展校园影视活动,是丰富学校育人手段的重要举措,有利于提升学生媒介素养,培养学生创新能力和生成创新资源。有条件的学校,可将广播室、校园电视台、信息发布系统整合成学校融媒体中心。一、面积指标校园电视台使用面积建议不低于4611f。1W用率、 vul- 200Kn校园电视台46. 2平米二、环境要求序号项目技术要求1地面使用环保耐用的PVC塑胶,要求新建后的地面具有较好的平整度和光洁度,能保证三脚架脚轮在地面上平滑移动;如需要使用油漆

2、,必须确保油漆的环保要求。2墙面应保证隔音效果,宜封闭原有窗户,铺设隔音棉、隔音板等材料;隔声材料均需满足消防规定;线缆铺设要便于维护;油漆制品,必须符合国家相关的环保要求。整个演播室内四周墙体建议全部采用吸音材料包装,能确保演播室无回音,顶部采用吸音处理。3顶面宜采用隔音隔热材料,一般设置格栅吊顶、悬挂灯光轨道系统,顶面所有结构须保证材料强度和结构牢固。4蓝箱设计尺寸按需定制,背景色调为蓝色或绿色,喷涂专用抠像漆,整体均匀平整,颜色无色差,涂料环保无毒害。5照明1 .能满足均匀布光和个性布光要求;配置常亮照明LED灯;布光灯采用三基色冷光光源,柔光与聚光合理搭配;部分吊顶灯使用可伸缩较链悬吊

3、,部分固定悬吊;蓝箱正面、侧面、灯光均匀分布,无明显亮度差异;布光灯须保证长时间工作稳定色温。可配置冷光源三基色柔光灯、聚光灯、皎链式恒力吊杆等。2 .可扩展升级联动光照传感器对录播教室实现整体照明自动调节。3 .照明控制可和录播产品的协议对接,可通过统一接口进行控制使用。6吸音经过空间吸音处理后,演播室能满足各类室内场景拍摄和声音录制需要;室内环境噪声不大于40dB07温度湿度温度:18C26C;湿度:60%80%应安装低噪声的静音空调,以达到加热、加湿、制冷、抽湿、换气、降噪的功能。8通风换气可配置新风设备,保证演播室内通风换气。9环保室内甲醛、苯、氢等有害气体和放射性污染应符合GB185

4、80、GB18581、GBl8583sGB18584标准中的限量值C10安全室内应有可靠的保护接地线,接地电阻应不大于4。三、教育装备序号设备类型/名称规格要求配置数量单位备注1虚拟演播室录虚拟演播室录播主机主机高度集成多种功能应用,包括视频抠像、虚拟背景实时渲染、录制、预览、导播、直播等功能。I套必配播系统录播摄像头分辨率不少于1920*1080P,带摄像机云台。2DV摄像机主流配置。适量套必配3摄像机支架可升降。适量套必配4调音设备至少支持4路模拟输入+1路立体声输入+2路无线输入;支持4路模拟输出+2路功放输出的音频信号处理。1套必配5无线话筒宜采用UHF超高频段,提供多通道选择,抗干扰。1套必配6导播导播显示器高清显示屏;分辨率支持2K。1台必配设备图形工作站主流配置O1台必配7计算机处理器i5以上,内存8G以上,独立显卡;其中笔记本电脑不少于一台。2台必配8提词设备控制方式灵活多样,字幕速度变化范围可随意调节,可跳段翻页。1套选配9操作台能放置导播设备,便于操作。1张必配10非编软件主流非编软件。1套选配11校园信息发布系统含服务器、信息发布系统用于信息发布系统的管理和信息发布)。1套选配12信息发布显示终端点距根据LED屏幕大小确定,保证显示内容完整。适量套选配

展开阅读全文
相关资源
猜你喜欢
相关搜索

当前位置:首页 > 办公文档 > 事务文书

copyright@ 2008-2023 1wenmi网站版权所有

经营许可证编号:宁ICP备2022001189号-1

本站为文档C2C交易模式,即用户上传的文档直接被用户下载,本站只是中间服务平台,本站所有文档下载所得的收益归上传人(含作者)所有。第壹文秘仅提供信息存储空间,仅对用户上传内容的表现方式做保护处理,对上载内容本身不做任何修改或编辑。若文档所含内容侵犯了您的版权或隐私,请立即通知第壹文秘网,我们立即给予删除!