南京市校园足球微型教学课评比规程.docx

上传人:p** 文档编号:744106 上传时间:2024-02-26 格式:DOCX 页数:5 大小:21.36KB
下载 相关 举报
南京市校园足球微型教学课评比规程.docx_第1页
第1页 / 共5页
南京市校园足球微型教学课评比规程.docx_第2页
第2页 / 共5页
南京市校园足球微型教学课评比规程.docx_第3页
第3页 / 共5页
南京市校园足球微型教学课评比规程.docx_第4页
第4页 / 共5页
南京市校园足球微型教学课评比规程.docx_第5页
第5页 / 共5页
亲,该文档总共5页,全部预览完了,如果喜欢就下载吧!
资源描述

《南京市校园足球微型教学课评比规程.docx》由会员分享,可在线阅读,更多相关《南京市校园足球微型教学课评比规程.docx(5页珍藏版)》请在第壹文秘上搜索。

1、南京市校园足球微型教学课评比规程一、主办单位南京市教育局二、承办单位南京市校园足球工作领导小组办公室三、协办单位玄武区教师发展中心四、评比名额各区认真组织区级评选,做到广泛发动,层层选拔,通过评选,促进本区校园足球教学水平提升。各区在区级评选的基础上,从幼儿园、小学、初中、高中四个学段各推选2-3节优秀课,直属学校每校可推荐1节课,参加市级评选。五、评比内容与要求“微型教学课”是指教师围绕课堂教学的基本部分展开设计,可以对学生人数、练习个数、组数、练习时间进行缩减,以在规定时间内展示完整的教学过程。本次评比参评作品的呈现方式为视频录像。1 .微型教学课评比内容本次足球微型教学课评比以教育部颁布

2、的幼儿园教育指导纲要3-6岁儿童学习与发展指南体育与健康课程标准(义务教育2011年版、高中2017版)全国青少年校园足球教学指南(2018年版)的要求为依据,在儿童体验、体能发展、技能提高、人格健全方面有明确的目标指向,体现出足球运动项目的特点,追求目标的达成度。幼儿园主题方向:借助足球发展基本活动能力,借助足球发展儿童的观察能力。小学主题方向:条件作业策略下足球运、传、射技术的学习。初中主题方向:场景设置条件下运、传、射组合技术学习及运用。高中主题方向:小场地对抗条件下技战术学习及综合运用。2 .微型教学课(视频)要求单机拍摄,要如实反映教学实况,不可以有人为剪辑与添加的内容。图像清晰稳定

3、、构图合理、声音清楚,能全面真实反映教学情境,能充分展示教师的教学技能和教学风貌。视频中应不少于20名学生,视频时长在15分钟以内,视频片头应显示教学内容名称、授课教师所在学校名称和教师本人姓名,片尾显示录制时间,主要教学环节可添加字幕。视频格式统一为MP4格式或AVl格式(不压缩,像素比例为高清1920X1080)。不符合以上条件的微型教学课(视频)一律不能参加评选。3 .教学要求设计与实践应基于对某个完整技术动作中的一个、两个技术环节或某个主题的学练内容的深入理解,在充分把握学情的基础上,体现教师在安全策略、教与学策略、组织策略、负荷策略、评价策略等方面的教学智慧,展现教师的教学技能和教学

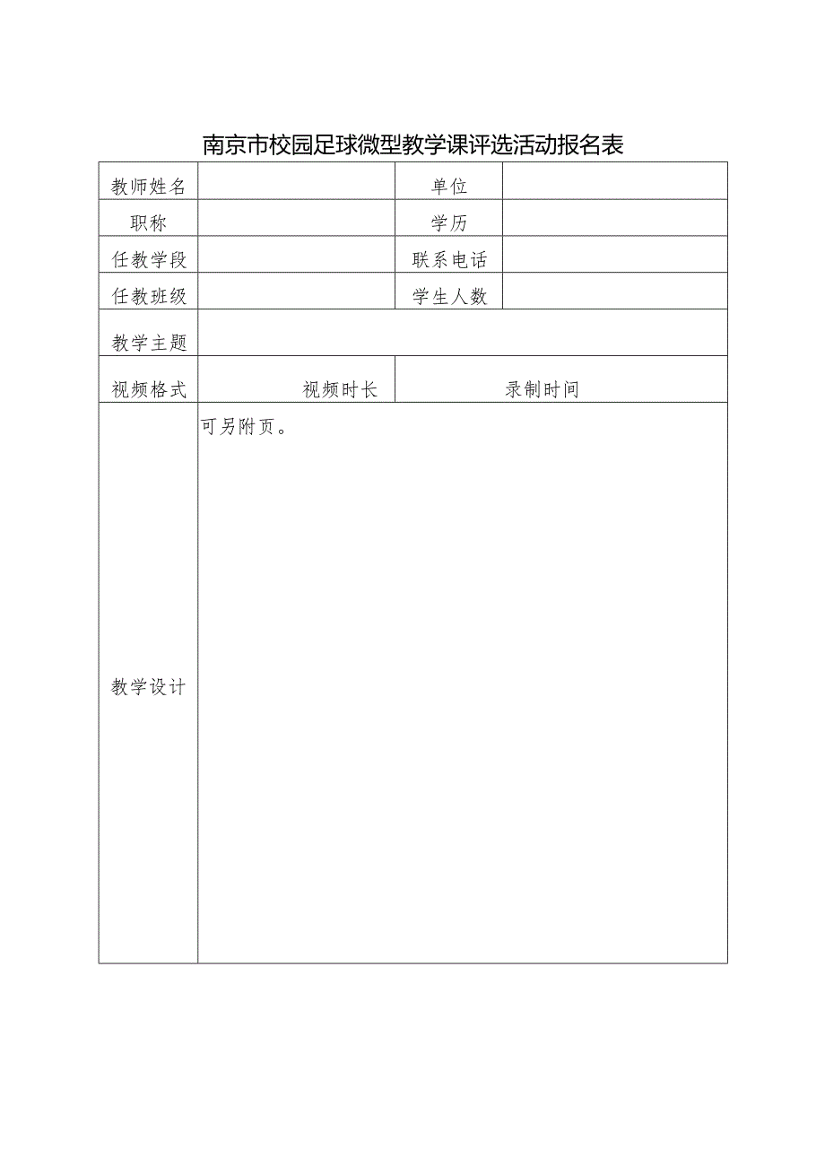
4、风格。六、评比方法各区在选拔的基础上,于2019年12月20日前统一上报本区参评光盘(同时附参赛选手教学设计、教学反思、报名表和本区比赛结果)。1 .初评:市校足办收到教学录像光盘后,组织专家进行评审。2 .复评:在初评基础上集中进行现场评选,分别按10%.20%、30%评选特、一、二等奖。3 .获得一等奖的教师,应根据市校足办的安排,在全市校园足球教学观摩展示交流活动中异地授课。南京市校园足球微型教学课评选活动报名表教师姓名单位职称学历任教学段联系电话任教班级学生人数教学主题视频格式视频时长录制时间教学设计可另附页。教学设计教学反思可另附页。单元教学计戈U可另附页。附件1-2南京市校园足球微

5、型课教学比赛评分标准一级指标二级指标指标说明理念与目标20分设计理念(10分)体现先进的体育课程理念,突出学生的主体地位,教与学活动有机结合,注重学生全面发展;设计思路清晰。教学目标(10分)有明确的教学目标,定位准确,表述清晰;注重通过技能学习实现体能发展和身心素质的提高。手段与方法30分教学手段(10分)教学手段的选择与运用具有实效性,有利于教学目标的达成和重点难点的解决与突破;能有效调动学生的学习积极性。教学方法(15分)能根据教学需求选用灵活适当的教学方法和策略;示范动作正确优美,使用恰当;讲解条理清晰,重点突出,注重个别指导;正确运用评价、激励等教学方法。教学媒体(5分)场地器材使用

6、合理,教学媒体选择恰当,教学辅助效果好。组织与编排10分结构程序(5分)教学过程主线清晰,各环节逻辑关系清晰,衔接连贯;结构完整。组织形式(5分)教学班20人,有利于展示微型课教学效果;教学过程组织合理、规范,口令指挥得当。技术与规范10分技术规范(5分)视频时长不超过15分钟;视频图像清晰稳定、构图合理、声音清楚;视频片头应显示标题、作者、单位。技术运用(5分)合理运用技术手段改善视频效果,恰当运用字幕提示,提高效果。效果与特色30分目标达成(10分)能完成预定的教学目标,有效解决实际教学中的重点难点问题。表达形象(10分)教学语言规范清晰,声音洪亮、有节奏感,富有感染力:教态自然大方;点评及时准确。特色创新(10分)注重教学创新,含结构、教学模式、方法、组织形式创新,教学实效好。

展开阅读全文
相关资源
猜你喜欢
相关搜索

当前位置:首页 > 幼儿/小学教育 > 幼儿教育

copyright@ 2008-2023 1wenmi网站版权所有

经营许可证编号:宁ICP备2022001189号-1

本站为文档C2C交易模式,即用户上传的文档直接被用户下载,本站只是中间服务平台,本站所有文档下载所得的收益归上传人(含作者)所有。第壹文秘仅提供信息存储空间,仅对用户上传内容的表现方式做保护处理,对上载内容本身不做任何修改或编辑。若文档所含内容侵犯了您的版权或隐私,请立即通知第壹文秘网,我们立即给予删除!