20省明确一建执业资格对应职称关系.docx

上传人:p** 文档编号:754020 上传时间:2024-02-26 格式:DOCX 页数:2 大小:13.44KB
下载 相关 举报
20省明确一建执业资格对应职称关系.docx_第1页
第1页 / 共2页
20省明确一建执业资格对应职称关系.docx_第2页
第2页 / 共2页
亲,该文档总共2页,全部预览完了,如果喜欢就下载吧!
资源描述

《20省明确一建执业资格对应职称关系.docx》由会员分享,可在线阅读,更多相关《20省明确一建执业资格对应职称关系.docx(2页珍藏版)》请在第壹文秘上搜索。

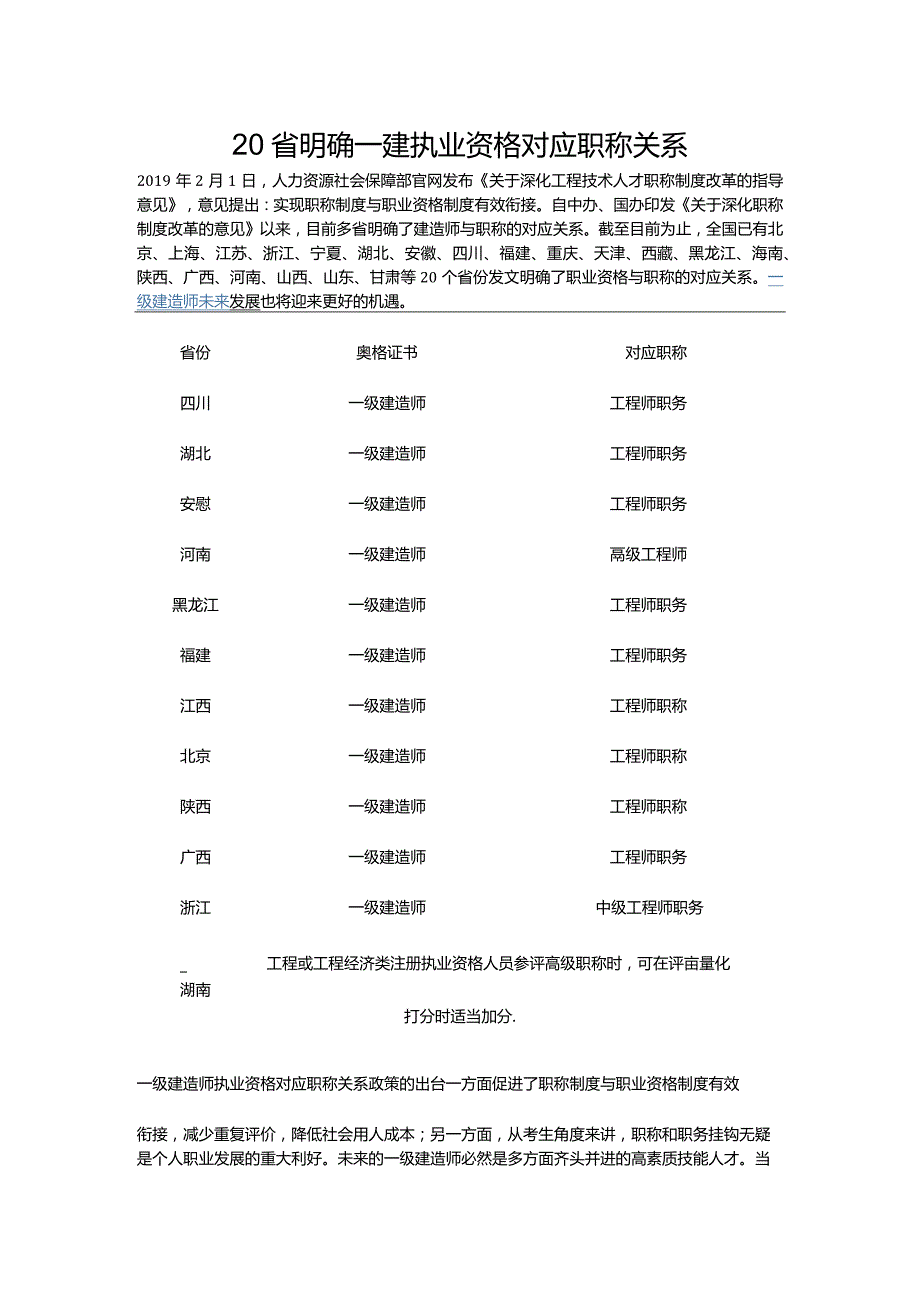
20省明确一建执业资格对应职称关系2019年2月1日,人力资源社会保障部官网发布关于深化工程技术人才职称制度改革的指导意见,意见提出:实现职称制度与职业资格制度有效衔接。自中办、国办印发关于深化职称制度改革的意见以来,目前多省明确了建造师与职称的对应关系。截至目前为止,全国已有北京、上海、江苏、浙江、宁夏、湖北、安徽、四川、福建、重庆、天津、西藏、黑龙江、海南、陕西、广西、河南、山西、山东、甘肃等20个省份发文明确了职业资格与职称的对应关系。一级建造师未来发展也将迎来更好的机遇。省份奥格证书对应职称四川一级建造师工程师职务湖北一级建造师工程师职务安慰一级建造师工程师职务河南一级建造师鬲级工程师黑龙江一级建造师工程师职务福建一级建造师工程师职务江西一级建造师工程师职称北京一级建造师工程师职称陕西一级建造师工程师职称广西一级建造师工程师职务浙江一级建造师中级工程师职务_工程或工程经济类注册执业资格人员参评高级职称时,可在评亩量化湖南打分时适当加分.一级建造师执业资格对应职称关系政策的出台一方面促进了职称制度与职业资格制度有效衔接,减少重复评价,降低社会用人成本;另一方面,从考生角度来讲,职称和职务挂钩无疑是个人职业发展的重大利好。未来的一级建造师必然是多方面齐头并进的高素质技能人才。当然,考试难度增加也会致使一级建造师证书含金量加大,因此,早日取得一级建造师证书才是良策。

展开阅读全文
相关资源
猜你喜欢
相关搜索

当前位置:首页 > 论文 > 管理论文

copyright@ 2008-2023 1wenmi网站版权所有

经营许可证编号:宁ICP备2022001189号-1

本站为文档C2C交易模式,即用户上传的文档直接被用户下载,本站只是中间服务平台,本站所有文档下载所得的收益归上传人(含作者)所有。第壹文秘仅提供信息存储空间,仅对用户上传内容的表现方式做保护处理,对上载内容本身不做任何修改或编辑。若文档所含内容侵犯了您的版权或隐私,请立即通知第壹文秘网,我们立即给予删除!